Руководство оператора#
Термины и сокращения#
Термин |
Определение |
|---|---|
АС |
Автоматизированная система. |
СПАС |
Сервис авторизации. |
СУДИР |
Сервис аутентификации (система управления доступом к информационным ресурсам). |
TLA |
Расчетный период до истечения срока выполнения задачи. |
Доступ к приложению#
Для получения учетной записи, необходимо подать заявку на добавление пользователя и необходимых ролей в соответствующую АС (СПАС, СУДИР и т.п.).
Ролевая модель и матрица доступности функций подробно описана в пункте Ролевая модель.
Использование приложения оператором#
Все логины и имена используемые в данном руководстве являются вымышленными и использованы в целях повышения наглядности примеров.
Ролевая модель#
Пользователь может иметь несколько типов ролей:
Роль для ограничения доступа к функциям системы — системная роль;
Роль для ограничения доступа к задачам — бизнес роль.
При выполнении какой-либо операции в системе должны быть соблюдены следующие предусловия:
Бизнес роль и динамическая группа учетной записи пользователя позволяет выполнить данную операцию;
В среде исполнения имеются подходящие по статусу задачи, назначенные на ту же бизнес роль, что и бизнес роль текущего пользователя.
Системные роли#
Название |
Код роли |
Описание |
|---|---|---|
Freeflow Исполнитель |
htm-app_FreeFlowUser |
Роль для работы с задачами из общей очереди и назначенными ему задачами. |
Freeflow Исполнитель (расширенный) |
htm-app_FreeFlowUserExtended |
Роль для работы с задачами из общей очереди и назначенными ему задачами, позволяет возвращать задачу в общую очередь. |
Однопоточный Исполнитель |
htm-app_SingleFlowUser |
Роль для работы только с одной задачей получаемой по кнопке (из общей очереди). |
Многопоточный Исполнитель |
htm-app_MultiFlowUser |
Роль для работы только с назначенными ему задачами. |
Руководитель |
htm-app_Manager |
Роль для назначения задач другим ролям, изменения приоритетов задач. |
Администратор шаблонов задач |
htm-app_TaskTemplateAdmin |
Роль для управления шаблонами задач. |
Администратор динамических групп |
htm-app_DynamicGroupAdmin |
Роль для управления динамическими группами. |
Роль для прерывания задач |
htm-app_TaskAbort |
Роль для прерывания задач. Не влияет на доступность пользовательских интерфейсов. |
В зависимости от назначенной пользователю системной роли, ограничивается список функций (в том числе вкладок доступных для просмотра) доступных пользователю в системе.
Бизнес роли#
Список бизнес ролей не ограничен, формируется на основании исполняемых бизнес процессов, т.е. роли выдаваемые на основании должности и полномочий сотрудника (сотрудник отдела кредитования, менеджер по продажам и т.п.).
Бизнес роль указывается в шаблоне задач, для разграничения доступа к задачам созданным по данному шаблону:
Бизнес роль указана в поле исполнитель задачи - пользователь имеет доступ (исполнение) к задачам в которых его роль указана как исполняющая для задачи (учитывая правила дин. групп);
Бизнес роль указана в поле менеджер задачи - пользователь имеет доступ (назначение) к задачам в которых его роль указана менеджером для задачи;
Бизнес роль указана в поле владелец для создаваемых шаблонов задач и динамических групп (для разграничения административных функций) - пользователь имеет доступ (управление) к шаблонам задач и динамическим группам в которых его роль указана владельцем.
Системная роль пользователя не может быть использована в качестве бизнес роли (менеджер, исполнитель, владелец) для разграничения доступа к данным (задачам, шаблонам, дин. группам).
Матрица доступности функций#
Ниже приведена таблица доступности функций в зависимости от системной роли пользователя.
Если функция не доступна вам для выполнения, необходимо обратиться к руководителю для изменения вашей системной роли.
Интерфейс |
Freeflow Исполнитель |
Freeflow Исполнитель (расширенный) |
Однопоточный Исполнитель |
Многопоточный Исполнитель |
Руководитель |
Администратор шаблонов задач |
Администратор динамических групп |
|---|---|---|---|---|---|---|---|
Мои задачи |
+ |
+ |
+ |
+ |
|||
Доступные задачи |
+ |
+ |
|||||
Все задачи |
+ |
||||||
Доступные к распределению задачи |
+ |
||||||
Шаблоны задач |
+ |
||||||
Динамические группы |
+ |
||||||
Статистика задач |
+ |
||||||
Статистика моих задач |
+ |
+ |
+ |
+ |
Функции |
Freeflow Исполнитель |
Freeflow Исполнитель (расширенный) |
Однопоточный Исполнитель |
Многопоточный Исполнитель |
Руководитель |
Администратор шаблонов задач |
Администратор динамических групп |
|---|---|---|---|---|---|---|---|
+ |
|||||||
+ |
|||||||
+ |
+ |
+ |
+ |
||||
+ |
+ |
+ |
+ |
+ |
|||
+ |
+ |
||||||
+ |
|||||||
+ |
|||||||
+ |
|||||||
+ |
+ |
||||||
+ |
|||||||
+ |
|||||||
+ |
|||||||
+ |
|||||||
+ |
|||||||
+ |
|||||||
+ |
+ |
+ |
+ |
Просмотр ленты задач#
Подробнее о доступности данной функции и ограничении видимости задач см. в пункте Ролевая модель.
Пользовательские задачи создаются средой исполнения во время загрузки модели процесса или непосредственно при обращении к приложению через API.
Более подробно о создании пользовательской задачи через API описано в соответствующем разделе документации Руководство разработчика.
Просмотр задач доступен на следующих вкладках:
На вкладке Мои задачи — отображается список всех задач, назначенных на пользователя;
На вкладке Доступные задачи — отображается список задач, доступных пользователю для самостоятельного взятия в работу;
На вкладке Все задачи — отображается список всех задач независимо от их статуса;
На вкладке Доступные к распределению задачи — отображается список всех задач, доступных к распределению.
Фильтрация списка задач#
Перейти на одну из следующих вкладок: Все задачи, Мои задачи, Доступные задачи, Доступные к распределению задачи;
Указать один или несколько фильтров из доступных;
Подтвердить выбор кнопкой Применить. Отменить выбор кнопкой Очистить.
Фильтры отображаются в том случае, когда в ленте задач не выбрана ни одна задача.
Панель фильтрации содержит следующие возможные фильтры:
Поисковый запрос, производит поиск по полям:
ID задачи (TaskId);
Наименование задачи (Title);
Описание задачи (Description).
Важность - фильтрация на основании приоритета задач:
Низкая: 0-39;
Средняя: 40-59;
Высокая: 60-100
Любая - фильтрация выключена.
Исполнитель. После ввода более 2х символов - выводится выводиться список полученных по запросу исполнителей;
Статус - фильтрация по выбранным в поле статусам задач:
Новая;
Назначена на исполнителя;
Запущена;
Завершена;
Прервана.
Доступные фильтры - в dropdown меню выводится список дополнительных атрибутов задач.
Сортировка по умолчанию идет по:
Статусу (новая, назначена на исполнителя, запущена, завершена, прервана);
Приоритету (по убыванию);
Срок исполнения (по возрастанию).
Просмотр подробной информации о задаче#
Перейти на одну из следующих вкладок: Все задачи, Мои задачи, Доступные задачи, Доступные к распределению задачи;
Выбрать конкретную задачу из списка и нажать на нее.
Подробная информация о задаче выводится справа от ленты задач при выборе пользователем (кликом мыши) конкретной задачи:
Наименование задачи;
Тип задачи;
Описание задачи;
ID задачи;
Создана (дата и время создания задачи);
Крайний срок выполнения (дата и время крайнего срока выполнения задачи);
Осталось… (текущая дата и время, а также количество времени, которое осталось до крайнего срока выполнения);
Просрочена на… (текущая дата и время, а также количество времени, которое прошло с момента крайнего срока выполнения, подсвечивается красным);
Статус;
Важность;
Время выполнения / Время обработки (для завершенных задач);
Тип задачи;
Тип формы;
Исполнитель (ФИО и логин пользователя);
Роль исполнителя (бизнес роль);
Роль менеджера (бизнес роль);
Исключенные пользователи (логин пользователя);
Атрибуты задачи.
Получение задачи пользователем#
Данная функция доступна только для пользователя, который является Однопоточным исполнителм.
Подробнее о доступности данной функции и ограничении видимости задач см. в пункте Ролевая модель.
Перейти на вкладку Мои задачи;
Нажать на кнопку Получить задачу.
Кнопка Получить задачу доступна, если на вкладке Мои задачи нет других задач.
После нажатия на кнопку Получить задачу в списке Мои задачи отобразится новая задача из общей очереди. В случае если, доступных задач в общей очереди нет - выведется соответствующее информирующее окно.
В случае, если полученная задача является связанной, то пользователю автоматически будут назначены все связанные с ней задачи из общей очереди.
К связанным задачам относятся задачи, имеющие:
статус = "Новая";
все задачи имеют один или несколько атрибутов с одинаковыми кодом атрибута и значениями, для которых есть признак связывания атрибута (
linked = true).
Все полученные задачи доступны пользователю на основании его бизнес ролей, а также с учетом активных динамических групп.
Количество полученных связанных задач (включая выбранную задачу) ограничено меньшим из значений параметров app.linked.limit и app.linked.max (из настроек приложения). При этом, список связанных задач отсортирован по приоритету и сроку выполнения.
Исполнение задачи (Внешняя форма)#
Подробнее о доступности данной функции и ограничении видимости задач см. в пункте Ролевая модель.
Перейти на вкладку Мои задачи;
Выбрать задачу со значком
Внешняя формаНажать на кнопку Начать;
Совершить необходимые действия на внешней форме выполнения задачи;
Завершить исполнение задачи.
Состав полей и внешний вид формы пользовательской задачи определяется индивидуально для каждого прикладного проекта.
Исполнение быстрой задачи (Быстрая задача)#
Подробнее о доступности данной функции и ограничении видимости задач см. в пункте Ролевая модель.
Перейти на вкладку Мои задачи;
Выбрать задачу со значком
Быстрая задачаНажать на кнопку Выполнить;
По желанию, ввести комментарий в диалоговом окне, при наличии данного поля;
Выбрать вариант завершения быстрой задачи и нажать на соответствующую кнопку в диалоговом окне.
Состав вариантов завершения быстрой пользовательской задачи определяется индивидуально для каждой задачи при ее создании.
Исполнение задачи (JSON-форма)#
Подробнее о доступности данной функции и ограничении видимости задач см. в пункте Ролевая модель.
Перейти на вкладку Мои задачи;
Выбрать задачу со значком
JSON-форма
Исполнение задачи с типом
JSON-формавозможно только на стороне внешних систем. В приложении TaskList возможность запуска задач с данным типом отстутсвует.
Выбор задачи из списка назначенных#
Подробнее о доступности данной функции и ограничении видимости задач см. в пункте Ролевая модель.
Перейти на вкладку Мои задачи;
Выбрать задачу из списка;
Нажать на кнопку Начать или Выполнить.
В зависимости от формы задачи пользователь может работать с ней (Исполнение задачи (Внешняя форма), Исполнение быстрой задачи (Быстрая задача) или Исполнение задачи (JSON-форма)).
Выбор задачи из списка доступных#
Подробнее о доступности данной функции и ограничении видимости задач см. в пункте Ролевая модель.
Перейти на вкладку Доступные задачи;
Выбрать задачу из списка;
Нажать на кнопку Взять в работу.
В диалоговом окне подтвердить взятие в работу связанных задач, нажав на кнопку Продолжить, если назначаемая задача является связанной.
В случае, если взятая в работу задача является связанной, то пользователю автоматически будут назначены все связанные с ней задачи из списка.
Взятые в работу задачи переносятся на вкладку Мои задачи после чего пользователь может работать с ними, как с назначенными (Исполнение задачи (Внешняя форма), Исполнение быстрой задачи (Быстрая задача) или Исполнение задачи (JSON-форма))).
К связанным задачам относятся задачи, имеющие:
статус = "Новая";
все задачи имеют один или несколько атрибутов с одинаковыми кодом атрибута и значениями, для которых есть признак связывания атрибута (
linked = true).
Все задачи из списка доступны пользователю на основании его бизнес ролей, а также с учетом активных динамических групп.
Количество полученных связанных задач (включая выбранную задачу) ограничено меньшим из значений параметров app.linked.limit и app.linked.max (из настроек приложения). При этом, список связанных задач отсортирован по приоритету и сроку выполнения.
Управление задачами#
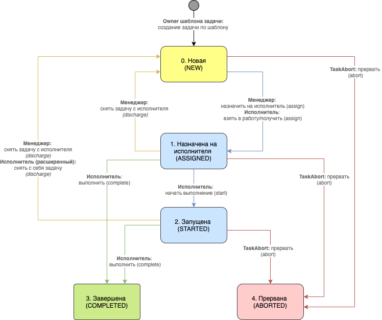
Статусная модель задачи#
Модель переходов задач между статусами выглядит следующим образом:
Назначение задачи на исполнителя#
Подробнее о доступности данной функции и ограничении видимости задач см. в пункте Ролевая модель.
Перейти на вкладку Доступные к распределению задачи;
Выбрать из списка задачу со статусом «Новая»;
Нажать на кнопку Назначить;
Выбрать пользователя из списка на доп. форме «Назначение исполнителя» (В списке доступны только пользователи у которых есть роль, указанная как «исполнитель» в шаблоне задачи);
Подтвердить выбор кнопкой Назначить на доп. форме.
В диалоговом окне подтвердить назначение связанных задач на пользователя, нажав на кнопку Продолжить, если назначаемая задача является связанной.
В случае, если назначенная задача является связанной, то пользователю будут назначены все связанные с ней задачи из списка.
К связанным задачам относятся задачи, имеющие:
статус = "Новая";
все задачи имеют один или несколько атрибутов с одинаковыми кодом атрибута и значениями, для которых есть признак связывания атрибута (
linked = true).
Все назначаемые задачи доступны пользователю на основании его бизнес ролей, а также с учетом активных динамических групп.
Количество доступных связанных задач для назначения (включая выбранную задачу) ограничено меньшим из значений параметров app.linked.limit и app.linked.max (из настроек приложения). При этом, список связанных задач отсортирован по приоритету и сроку выполнения.
Для удобства поиска по задачам, пользователю доступна панель фильтрации, подробнее о фильтрах см. в разделе "Панель фильтрации".
Примечание: Для переназначения задачи на другого исполнителя необходимо сначала снять задачу с текущего исполнителя и вернуть в очередь.
Снятие задачи с исполнителя#
Подробнее о доступности данной функции и ограничении видимости задач см. в пункте Ролевая модель.
Перейти на вкладку Все задачи;
Выбрать из списка задачу со статусом «Назначена»;
Нажать на кнопку Вернуть в очередь.
Для удобства поиска можно воспользоваться панелью фильтрации, см. "Панель фильтрации".
После выполнения операции, задача снова станет доступна к распределению.
Редактирование приоритета задачи#
Подробнее о доступности данной функции и ограничении видимости задач см. в пункте Ролевая модель.
Перейти на вкладку Все задачи или Доступные к распределению задачи;
Нажать на кнопку Редактировать;
Ввести приоритет задачи на доп. вкладке Редактирование приоритета;
Подтвердить ввод кнопкой Сохранить.
Примечание: Редактирование приоритета невозможно для завершенных задач.
Редактирование атрибутов задачи#
Редактирование атрибутов Задачи возможно только через API.
Более подробно описано в соответствующем разделе документации Руководство разработчика.
Прерывание задачи#
Прерывание атрибутов Задачи возможно только через API.
Более подробно описано в соответствующем разделе документации Руководство разработчика.
Удаление задачи#
Удаление Задачи возможно только через API.
Более подробно описано в соответствующем разделе документации Руководство разработчика.
Администрирование динамических групп#
Подробнее о доступности данной функции и ограничении видимости задач см. в пункте Ролевая модель.
Динамическая группа - это системный механизм, позволяющий ограничить область видимости пользовательской задачи внутри одной бизнес роли, т.е. разделить потоки задач, выполняемых одной и той же ролью, на несколько подгрупп. Динамические группы применяются для более тонкой настройки ролевого доступа в бизнес-процессах.
Механизм динамических групп распространяется:
на ленту задач для Исполнителя;
на функционал назначения задач для Менеджера.
Создание динамической группы#
Перейти на вкладку Динамические группы.
Нажать на кнопку Создать.
Ввести данные в следующие поля:
Название (обязательно для заполнения);
Статус (выпадающий список, доступные варианты - Активная; Неактивная);
Роль владельца (обязательно для заполнения).
После ввода данных из предыдущего пункта станет доступно еще одно поле, в которое также необходимо ввести данные:
Роль исполнителей.
После заполнения полей из п.3 и п.4, можно добавить участников группы кнопкой Редактировать соответствующего раздела.
Добавить правила распределения задач для группы кнопкой Редактировать соответствующего раздела (обязательно для заполнения).
Подтвердить ввод кнопкой Создать, которая становится доступной только после ввода всех обязательных параметров динамической группы.
Добавление участников в группу
Для добавления в группу пользователей используется дополнительное меню Участники группы.
На форме отображаются все пользователи, имеющие бизнес роль, соответствующую указанной в поле Роль исполнителя.
Выбор пользователей осуществляется переносом соответствующих записей из окна Доступные пользователи в окно Пользователи группы с помощью стрелок. Возможен выбор и перенос сразу нескольких пользоватлей из одного окна в другое.
Добавление правил для группы
Для добавления условий используется меню Правила.
С помощью шаблона пользователю необходимо ввести условие, при выполнении которого задача будет транслироваться участникам создаваемой группы.
Поля, заполняемые на вкладке Условия:
Атрибут - параметр, по которому осуществляется проверка на входимость задачи в динамическую группу.
Список атрибутов, доступных для создания правил, формируется из атрибутов Шаблонов задач, доступных пользователю с Ролью владельца, указанной в дин. группе.
Условие:
Условия, указанные в виде операторов, осуществляют сравнение Значения атрибута из Правила дин. группы и Значения атрибута, указанного в Задаче.
= (если значение атрибута из Задачи полностью совпадает с указанным в Правиле, тогда задача будет удовлетворять условиям дин. группы)
Пример для правила дин.группы
sum = 50.5: в дин. группу будут входить только Задачи, имеющие идентичное значение атрибутаsumравное50.5.Пример для правила дин.группы
name = "Сделка века": в дин. группу будут входить только Задачи, имеющие идентичное значение атрибутаnameравное"Сделка века".LIKE (если значение атрибута из Задачи соответствует паттерну, указанному в Правиле, тогда задача будет удовлетворять условиям дин. группы)
Пример для правила дин.группы
name LIKE "%век%": в дин. группу будут входить только Задачи, содержащие в значении атрибутаnameсимволывек, независимо от предшествующих и последующих за ними символов.< (если значение атрибута из Задачи меньше указанного в Правиле, тогда задача будет удовлетворять условиям дин. группы)
Пример для правила дин.группы
sum < 50.5: в дин. группу будут входить только Задачи, имеющие значение атрибутаsumстрого меньше50.5.Пример для правила дин.группы
name < "B": в дин. группу будут входить только Задачи, имеющие значение атрибутаnameстрого меньше"B"(посимвольное сравнение) -"a","A","b".Пример для правила дин.группы
name < "A": в дин. группу будут входить только Задачи, имеющие значение атрибутаnameстрого меньше"A"(посимвольное сравнение) -"a".<= (если значение атрибута из Задачи меньше или совпадает с указанным в Правиле, тогда задача будет удовлетворять условиям дин. группы)
Пример для правила дин.группы
sum <= 50.5: в дин. группу будут входить только Задачи, имеющие значение атрибутаsumменьше или равные50.5.Пример для правила дин.группы
name <= "B": в дин. группу будут входить только Задачи, имеющие значение атрибутаnameменьше или равные"B"(посимвольное сравнение) -"a","A","b","B".Пример для правила дин.группы
name <= "b": в дин. группу будут входить только Задачи, имеющие значение атрибутаnameстрого меньше"b"(посимвольное сравнение) -"a","A","b".> (если значение атрибута из Задачи больше указанного в Правиле, тогда задача будет удовлетворять условиям дин. группы)
Пример для правила дин.группы
sum > 50.5: в дин. группу будут входить только Задачи, имеющие значение атрибутаsumстрого больше50.5.Пример для правила дин.группы
name > "B": в дин. группу будут входить только Задачи, имеющие значение атрибутаnameстрого больше"B"(посимвольное сравнение) -"c","C","d"и далее.>= (если значение атрибута из Задачи больше или совпадает с указанным в Правиле, тогда задача будет удовлетворять условиям дин. группы)
Пример для правила дин.группы
sum >= 50.5: в дин. группу будут входить только Задачи, имеющие значение атрибутаsumстрого больше или равные50.5.Пример для правила дин.группы
name >= "B": в дин. группу будут входить только Задачи, имеющие значение атрибутаnameстрого больше или равные"B"(посимвольное сравнение) -"B","c","C","d"и далее.IN (если значение атрибута из Задачи входит в список значений, перечисленных в Правиле, тогда задача будет удовлетворять условиям дин. группы)
Пример для правила дин.группы
name IN "Сделка, Договор": в дин. группу будут входить только Задачи, имеющие значение атрибутаnameравноеСделкаилиДоговор(полное совпадение с одним из из перечисленных значений в Правиле).Значение, по которому осуществляется проверка на входимость задачи в динамическую группу.
При необходимости пользователь может ввести еще одно условие, нажав на кнопку Добавить условие.
Если, при создании правила, введены не все три параметра, то данное условие не будет сохранено.
Помимо этого, при создании условий отсутствует проверка на соответствие типа атрибута, варианта условия и вводимого значения. Для формирования корректных правил, которые будут работать, необходимо учитывать следующие моменты:
для типов атрибутов DOUBLE, LONG будут работать все условия, кроме LIKE и IN;
для типов атрибутов STRING, DICTIONARY будут работать все условия;
для типов атрибутов DATE, DATETIME будут работать все условия, кроме LIKE и IN, при этом формат вводимого значения должен соответствовать Стандарту ISO 8601;
Если введено правило, которое невозможно распрасить и обработать, то в правиле группы будет учитываться только название атрибута, независимо от его значения.
Правила работы динамических групп#
Пользователям, входящим в группу:
Должны быть доступны задачи, удовлетворяющие созданным в группе правилам;
Должны быть недоступны задачи, не удовлетворяющие созданным в группе правилам.
Пользователям, не входящим в группу:
Должны быть доступны задачи, не удовлетворяющие созданным в группе правилам;
Должны быть недоступны задачи, удовлетворяющие созданным в группе правилам.
Если пользователь одновременно является участником нескольких динамических групп, то для него будут доступны задачи, удовлетворяющие правилам всех дин. групп, в которые данный пользователь входит.
Пример применения правил динамических групп
Пусть в системе есть пользователи - П1, П2, П3 и П4. Каждый пользователь имеет две роли исполниетеля - И1 (executor1) и И2 (executor2). Также в системе созданы несколько активных динамических групп - ДГ1, ДГ2 и ДГ3, для каждой из которых заданы участники и правила.
ДГ1, для которой заданы следующие параметры:
Название = ДГ1
Статус = Активная
Роль владельца = owner1
Роль исполнителя = executor1
Участники: П1 и П4
Правила: R1
ДГ2, для которой заданы следующие параметры:
Название = ДГ2
Статус = Активная
Роль владельца = owner1
Роль исполнителя = executor1
Участники: П2 и П4
Правила: R2
ДГ3, для которой заданы следующие параметры:
Название = ДГ3
Статус = Активная
Роль владельца = owner1
Роль исполнителя = executor1
Участники: П1
Правила: R3
Таким образом получается следующее:
Пользователь П1 входит сразу в 2 дин. группы - ДГ1 и ДГ3, и соответственно ему будут доступны те задачи, которые удовлетворяют правилам двух групп.
Пользователь П2 входит только в дин. группу ДГ2.
Пользователь П3 не входит ни в одну из дин. групп.
Пользователь П4 также входит в 2 дин. группы - ДГ1 и ДГ2, и соответственно ему будут доступны те задачи, которые удовлетворяют правилам двух групп.
При этом, в системе есть задачи, часть из которых удовлетворяют правилам созданных динамических групп, а часть нет.
Задача A, для которой заданы следующие параметры:
Роль владельца = owner1
Роль исполнителя = executor1
Атрибуты: не удовлетворяют правилам R1, R2, R3
Задача B, для которой заданы следующие параметры:
Роль владельца = owner1
Роль исполнителя = executor1
Атрибуты: удовлетворяют правилам R1, но не удовлетворяют правилам R2
Задача C, для которой заданы следующие параметры:
Роль владельца = owner1
Роль исполнителя = executor1
Атрибуты: удовлетворяют правилам как R1, так и R2
Задача D, для которой заданы следующие параметры:
Роль владельца = owner1
Роль исполнителя = executor1
Атрибуты: удовлетворяют правилам R2, но не удовлетворяют правилам R1
Задача E, для которой заданы следующие параметры:
Роль владельца = owner1
Роль исполнителя = executor1
Атрибуты: удовлетворяют правилам только R3
Задача F, для которой заданы следующие параметры:
Роль владельца = owner1
Роль исполнителя = executor2
Атрибуты: любые
Таким образом получается следующее:
Задача A не удовлетворяет правилам ни одной из дин. групп, и соответственно не входит ни в одну из них.
Задача B удовлетворяет правилам дин. группы ДГ1, и соответственно входит только в нее.
Задача C удовлетворяет правилам дин. групп ДГ1 и ДГ2, и соответственно входит сразу в 2 дин. группы.
Задача D удовлетворяет правилам дин. группы ДГ2, и соответственно входит только в нее.
Задача E удовлетворяет правилам дин. группы ДГ3, и соответственно входит только в нее.
Задача F не удовлетворяет ни одной из дин. групп, т.к. имеет роль исполнителя, отличную от дин. групп, и соответственно не входит ни в одну из них.
Исходя из описанных выше условий и правил работы динамических групп, можно определить доступность задач пользователям с ролью Исполнитель, а также то, на каких пользователей Менеджер задач может назначить каждую из них для исполнения.
Таким образом получается следующее:
Пользователю П1 будут доступны задачи, входящие в ДГ1 (задачи B и C) и в ДГ3 (задача E), а также имеющие роль исполнителя И2 (задача F).
Пользователю П2 будут доступны задачи, входящие только в ДГ2 (задачи C и D), а также имеющие роль исполнителя И2 (задача F).
Пользователю П3 будут доступны задачи, не входящие ни в одну дин. группу (задача A), а также имеющие роль исполнителя И2 (задача F).
Пользователю П4 будут доступны задачи, входящие в ДГ1 (задачи B и C) и в ДГ2 (задачи C и D), если правила не взаимоисключают друг друга, иначе будет доступна только задача, которая удовлетворяет сразу двум группам, в данном случае только задача C, а также имеющие роль исполнителя И2 (задача F).
Просмотр списка динамических групп доступен пользователю на вкладке Динамические группы. Просмотр подробной информации о группе доступен по одинарному клику на строку таблицы.
Редактирование динамической группы#
Перейти на вкладку Динамические группы;
Выбрать необходимую динамическую группу;
Нажать кнопку Редактировать на форме просмотра информации о группе;
Внести необходимые изменения;
Подтвердить ввод кнопкой Сохранить, которая становится доступной только после внесения изменений с учетом обязательносоти параметров динамической группы.
Публикация/снятие с публикации динамической группы#
Перейти на вкладку Динамические группы;
Выбрать необходимую динамическую группу;
Нажать кнопку Редактировать на форме просмотра информации о группе;
Изменить статус группы: Активная или Неактивная;
Подтвердить ввод кнопкой Сохранить.
Удаление динамической группы#
Перейти на вкладку Динамические группы;
Выбрать необходимую динамическую группу;
Нажать кнопку Удалить на форме просмотра информации о группе.
Примечание: восстановить удаленную группу через ui системы нельзя, необходимо обратиться к администратору АС.
Экспорт списка динамических групп#
Перейти на вкладку Динамические группы;
Нажать кнопку Экспорт в верхней части экрана.
По нажатию на кнопку Экспорт происходит автоматический запуск скачивания файла формата .json, содержащего список всех динамических групп, доступных текущему пользователю.
Список экспортируемых полей по порядку:
Название;
Роль владельца;
Роль исполнителя;
Список участников группы;
Список правил.
Импорт списка динамических групп#
Перейти на вкладку Динамические группы;
Нажать кнопку Импорт в верхней части экрана.
Импорт списка динамических групп производится в том же формате .json, что и экспорт.
При выполнении Импорта динамических групп отсутствует проверка на заполнение параметров, которые являются обязательными при создании или редактировании дин. группы.
Если файл со списком динамических групп для импорта содержит группу, полностью соответствующую уже существующей в системе, то такая дин. группа не будет импортирована.
Администрирование шаблонов задач#
Подробнее о доступности данной функции и ограничении видимости шаблонов задач см. в пункте Ролевая модель.
Шаблоны задач создаются средой исполнения во время загрузки модели процесса или непосредственно при обращении к приложению через API.
Более подробно о создании шаблонов задач через API описано в соответствующем разделе документации Руководство разработчика.
Просмотр шаблонов задач доступен на вкладке Шаблоны задач.
В верхней части экрана расположена панель поиска и фильтрации.
Фильтрация осуществляется по следующим полям:
Тип задачи;
Роль исполнителя;
Роль менеджера;
Статус шаблона.
Просмотр подробной информации о шаблоне задач доступен пользователю по одинарному клику на строку с шаблоном. В правой части экрана открывается дополнительное окно с информацией.
Редактирование шаблона задач#
Редактирование шаблона пользователями запрещено.
Активация/Деактивация шаблона задач#
Перейти на вкладку Шаблоны задач;
Выбрать необходимый шаблон задачи;
Нажать на кнопку Активировать/Деактивировать.
Примечание: Если шаблон деактивирован, по нему невозможно будет создать задачу.
Удаление шаблона задач#
Удаление Шаблона задач возможно только через API.
Более подробно описано в соответствующем разделе документации Руководство разработчика.
Статистика задач#
Статистика задач менеджера#
Подробнее о доступности данной функции см. в пункте Ролевая модель.
Перейти на вкладку Статистика задач.
Статистика задач менеджера содержит следующие диаграммы:
Динамика поступления / обработки задач по дням - столбчатая диаграмма, которая содержит динамику поступления и обработки задач по дням за выбранный период.

Столбец "Новые" содержит количество задач, удовлетворяющих следующим условиям: (Дата создания = Дата расчета).
Столбец "Обработанные" содержит количество задач, удовлетворяющих следующим условиям: (Дата завершения = Дата расчета) ИЛИ (Дата прерывания = Дата расчета).
Поле "Новые" содержит сумму всех новых задач, отображаемых на диаграмме, за выбранный период.
Поле "Обработанные" содержит сумму всех обработанных задач (завершенных и прерванных), отображаемых на диаграмме, за выбранный период.
Обработка задач по дням - столбчатая диаграмма, которая содержит график обработки задач по дням за выбранный период.

Область "Выполнено в срок" содержит количество задач, удовлетворяющих следующим условиям: (Дата завершения = Дата расчета) И (Срок выполнения >= Дата завершения) И (Статус = Завершена).
Область "Выполнено не в срок" содержит количество задач, удовлетворяющих следующим условиям: (Дата завершения = Дата расчета) И (Срок выполнения < Дата завершения) И (Статус = Завершена).
Область "Прервано" содержит количество задач, удовлетворяющих следующим условиям: (Дата завершения = Дата расчета) И (Статус = Прервана).
Среднее время на выполнение задач, мин. - содержит среднее время выполнения задач по дням за выбранный период.

Поле "Среднее время, на обработку задачи" содержит время между взятием задачи в работу и завершением задачи (Разница между Датой назначения и Датой выполнения). Значение поля вычисляется следующим образом: Среднее время = (T1+T2+Tn) / S.
S - количество задач у которых: ( Дата завершения = Дата расчета) И (Статус = Завершена)
T1, Tn - время на обработку (в мин) задач, входящих в выборку.
Результат вычислений отображается в минутах.
Обработка задач - круговая диаграмма, которая содержит количественные значения по всем обработанным задачам за выбранный период.

Сектор "Выполнено" содержит количество задач, удовлетворяющих следующим условиям: ("Дата с" <= Дата завершения <= "Дата по") И (Статус = Завершена).
Сектор "Прервано" содержит количество задач, удовлетворяющих следующим условиям: ("Дата с" <= Дата завершения <= "Дата по") И (Статус = Прервана).
Центр диаграммы содержит общее количество задач, удовлетворяющих следующим условиям: Сумма всех задач ("Выполнено" + "Прервано").
Поле "Среднее время на обработку задачи, мин" содержит время между взятием задачи в работу и завершением задачи (Разница между Датой назначения и Датой выполнения). Значение поля вычисляется следующим образом: Среднее время = (T1+T2+Tn) / S.
S - количество задач у которых: ("Дата с" <= Дата завершения <= "Дата по") И (Статус = Завершена)
T1, Tn - время на обработку (в мин) задач, входящих в выборку.
Результат вычислений отображается в минутах.
Поле "Среднее количество обработанных в день задач" содержит количество задач, удовлетворяющих следующим условиям: ("Дата с" <= Дата завершения <= "Дата по") И (Статус = Завершена).
Вычислить среднее количество задач: (Количество задач) / (количество дней в периоде).
Округлить результирующее значение до 2 знаков после запятой.
Просроченные задачи - круговая диаграмма, которая содержит количественные значения по просроченным задачам за выбранный период.

Сектор "Просрочено" содержит количество задач, удовлетворяющих следующим условиям: ("Дата с" <= Дата завершения <= "Дата по") И (Срок выполнения < Дата завершения) И (Статус = Завершена).
Сектор "Выполнено в срок" содержит количество задач, удовлетворяющих следующим условиям: ("Дата с" <= Дата завершения <= "Дата по") И (Срок выполнения >= Дата завершения) И (Статус = Завершена).
Центр диаграммы содержит количество просроченных задач.
Поле "Среднее количество просроченных в день задач" содержит количество выполненных задач в указанный период, но при этом просроченных. Задачи, удовлетворяющих следующим условиям: (Дата создания <= "Дата по") И (Дата завершения > "Дата по") И (Срок выполнения > Дата завершения)
Полученное количество задач необходимо разделить на количество дней, входящих в период.
Вычислить среднее количество задач: (Количество задач) / (количество дней в периоде).
Округлить результирующее значение до 2 знаков после запятой.
Поле "Процент просроченных задач за период" содержит процентное значение по задачам, удовлетворяющих следующим условиям:
Количество просроченных задач: ("Дата с" <= Дата завершения <= "Дата по") И (Статус = Завершена) И (Срок выполнения > Дата завершения)
Количество обработанных задач: ("Дата с" <= Дата завершения <= "Дата по") И (Статус = Завершена)
С полученными ранее значениями проделать следующее: (Количество просроченных задач) / (Количество обработанных задач) * 100.
Эффективность сотрудников - содержит показатели эффективности выполнения задач сотрудниками, а также список сотрудников с наибольшим и наименьшим количеством выполненных задач за выбранный период.

Область "Больше всех" содержит количество задач, удовлетворяющих следующим условиям: ("Дата с" <= Дата завершения <= "Дата по") И (Статус = Завершена).
После вычисления количества задач по описанным условиям, необходимо сгруппировать их по исполнителям.
Отсортировать полученные пары "Исполнитель - Количество задач" по количеству завершенных задач по убыванию.
В статистике выводятся первые 5 Исполнителей после сортировки.
Область "Меньше всех" содержит количество задач, удовлетворяющих следующим условиям: ("Дата с" <= Дата завершения <= "Дата по") И (Статус = Завершена).
После вычисления количества задач по описанным условиям, необходимо сгруппировать их по исполнителям.
Отсортировать полученные пары "Исполнитель - Количество задач" по количеству завершенных задач по возрастанию.
В статистике выводятся первые 5 Исполнителей после сортировки.
Статистика задач исполнителя#
Подробнее о доступности данной функции см. в пункте Ролевая модель.
Перейти на вкладку Статистика моих задач.
Статистика задач исполнителя содержит следующие диаграммы:
Динамика поступления / обработки задач по дням - столбчатая диаграмма, которая содержит динамику поступления и обработки задач исполнителя по дням за выбранный период.

Столбец "Новые" содержит количество задач, удовлетворяющих следующим условиям: (Дата создания = Дата расчета).
Столбец "Обработанные" содержит количество задач, удовлетворяющих следующим условиям: (Дата завершения = Дата расчета) ИЛИ (Дата прерывания = Дата расчета).
Поле "Новые" содержит сумму всех новых задач, отображаемых на диаграмме, за выбранный период.
Поле "Обработанные" содержит сумму всех обработанных задач (завершенных и прерванных), отображаемых на диаграмме, за выбранный период.
Обработка задач по дням - столбчатая диаграмма, которая содержит график обработки задач исполнителя по дням за выбранный период.

Область "Выполнено в срок" содержит количество задач, удовлетворяющих следующим условиям: (Дата завершения = Дата расчета) И (Срок выполнения >= Дата завершения) И (Статус = Завершена).
Область "Выполнено не в срок" содержит количество задач, удовлетворяющих следующим условиям: (Дата завершения = Дата расчета) И (Срок выполнения < Дата завершения) И (Статус = Завершена).
Область "Прервано" содержит количество задач, удовлетворяющих следующим условиям: (Дата завершения = Дата расчета) И (Статус = Прервана).
Среднее время на выполнение задач, мин. - содержит среднее время выполнения задач исполнителем по дням за выбранный период.

Поле "Среднее время, на обработку задачи" содержит время между взятием задачи в работу и завершением задачи (Разница между Датой назначения и Датой выполнения). Значение поля вычисляется следующим образом: Среднее время = (T1+T2+Tn) / S.
S - количество задач у которых: ( Дата завершения = Дата расчета) И (Статус = Завершена)
T1, Tn - время на обработку (в мин) задач, входящих в выборку.
Результат вычислений отображается в минутах.
Обработка задач - круговая диаграмма, которая содержит количественные значения по всем обработанным задачам исполнителя за выбранный период.

Сектор "Выполнено" содержит количество задач, удовлетворяющих следующим условиям: ("Дата с" <= Дата завершения <= "Дата по") И (Статус = Завершена).
Сектор "Прервано" содержит количество задач, удовлетворяющих следующим условиям: ("Дата с" <= Дата завершения <= "Дата по") И (Статус = Прервана).
Центр диаграммы содержит общее количество задач, удовлетворяющих следующим условиям: Сумма всех задач ("Выполнено" + "Прервано").
Поле "Среднее время на обработку задачи, мин" содержит время между взятием задачи в работу и завершением задачи (Разница между Датой назначения и Датой выполнения). Значение поля вычисляется следующим образом: Среднее время = (T1+T2+Tn) / S.
S - количество задач у которых: ("Дата с" <= Дата завершения <= "Дата по") И (Статус = Завершена)
T1, Tn - время на обработку (в мин) задач, входящих в выборку.
Результат вычислений отображается в минутах.
Поле "Среднее количество обработанных в день задач" содержит количество задач, удовлетворяющих следующим условиям: ("Дата с" <= Дата завершения <= "Дата по") И (Статус = Завершена).
Вычислить среднее количество задач: (Количество задач) / (количество дней в периоде).
Округлить результирующее значение до 2 знаков после запятой.
Просроченные задачи - круговая диаграмма, которая содержит количественные значения по просроченным задачам исполнителя за выбранный период.

Сектор "Просрочено" содержит количество задач, удовлетворяющих следующим условиям: ("Дата с" <= Дата завершения <= "Дата по") И (Срок выполнения < Дата завершения) И (Статус = Завершена).
Сектор "Выполнено в срок" содержит количество задач, удовлетворяющих следующим условиям: ("Дата с" <= Дата завершения <= "Дата по") И (Срок выполнения >= Дата завершения) И (Статус = Завершена).
Центр диаграммы содержит количество просроченных задач.
Поле "Среднее количество просроченных в день задач" содержит количество выполненных задач в указанный период, но при этом просроченных. Задачи, удовлетворяющих следующим условиям: (Дата создания <= "Дата по") И (Дата завершения > "Дата по") И (Срок выполнения > Дата завершения)
Полученное количество задач необходимо разделить на количество дней, входящих в период.
Вычислить среднее количество задач: (Количество задач) / (количество дней в периоде).
Округлить результирующее значение до 2 знаков после запятой.
Поле "Процент просроченных задач за период" содержит процентное значение по задачам, удовлетворяющих следующим условиям:
Количество просроченных задач: ("Дата с" <= Дата завершения <= "Дата по") И (Статус = Завершена) И (Срок выполнения > Дата завершения)
Количество обработанных задач: ("Дата с" <= Дата завершения <= "Дата по") И (Статус = Завершена)
С полученными ранее значениями проделать следующее: (Количество просроченных задач) / (Количество обработанных задач) * 100.
Параметры настройки#
Конфигурирование Tasklist Platform V Flow доступно только системным администраторам имеющим доступ к стендам развертывания. Настройки связанные с конфигурированием приложения подробно описаны в "Руководстве по системному администрированию"
Правила эксплуатации#
Безопасной считается эксплуатация Tasklist Platform V Flow осуществляемая в соответствии со сценариями, описанными в данном руководстве.








































