Топология взаимодействий#
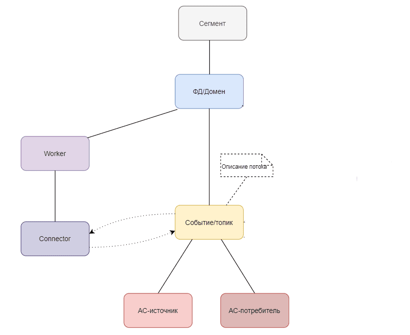
Топология взаимодействий в EDMS разработана для всех групп пользователей c целью наглядного представления взаимосвязей между компонентами интеграции. Топология взаимодействий отображается на основании данных из EDMS. В данном разделе отображаются:
Контура;
Сегменты;
Домены;
Системы;
Репликации событий;
Группы событий.
Логическая структура топологии#
Компонентная диаграмма:

Группа пользователей |
Доступные функции |
|---|---|
System Owner, System User, Domain Owner, Domain Admin |
- просмотр событий, поставляемых АС; |
Работа с топологией#
Топология находится в боковом меню. Отдельная вкладка Топология.

После нажатия на вкладку Топология появится экран выбора от какого узла необходимо строить топологии.
Раздел топологии предполагает отображение компонентов на схеме не сразу, а по шагам, начиная от первого элемента и двигаясь в интересующем направлении.
Для этого необходимо выбрать стартовый узел, от которого необходимо построить топологию.

Элементы экрана#
Построение из таблицы систем#
Во вкладке топология нажать кнопку Перейти к системам.
Откроется страница справочника «Системы». В таблице нажать кнопку
.
В соседнем окне браузера откроется построенная от данной системы топология.

Блок «Данные» предназначен для отображения детальных данных по выбранному элементу.
Поле «Элемент» объединяет все построенные элементы: Сегмент, Домены, Группы событий.
В случае выбора группы событий (как элемент) доступны к просмотру все события в виде выпадного списка в поле События.
Построение из таблицы событий#
Во вкладке топология нажать кнопку Перейти к событиям.
Откроется страница «События». В таблице опубликованных событий нажать кнопку
.
В соседнем окне браузера откроется построенная топология с группой событий. События объединены в группу, если события одному домену и одной системе.

Блок «Данные» предназначен для отображения детальных данных по выбранному элементу.
Поле «Элемент» объединяет все построенные элементы: Сегмент, Федерации, Домены, Группы событий.
В случае выбора группы событий (как элемент) доступны к просмотру все события в виде выпадающего списка в поле «События».
Топология масштабируется поворотом колесика мыши. Также возможно двигать компоненты с помощью курсора. В случае, если необходимо вернуть топологию в исходный вид, то нажать кнопку «Центровать граф»
.
При построении топологии происходит группировка событий по доменам, даже если внутри домена всего одно событие. Чтобы развернуть группу для детального просмотра каждого события, необходимо нажать на «События» во вкладке «Данные».
.
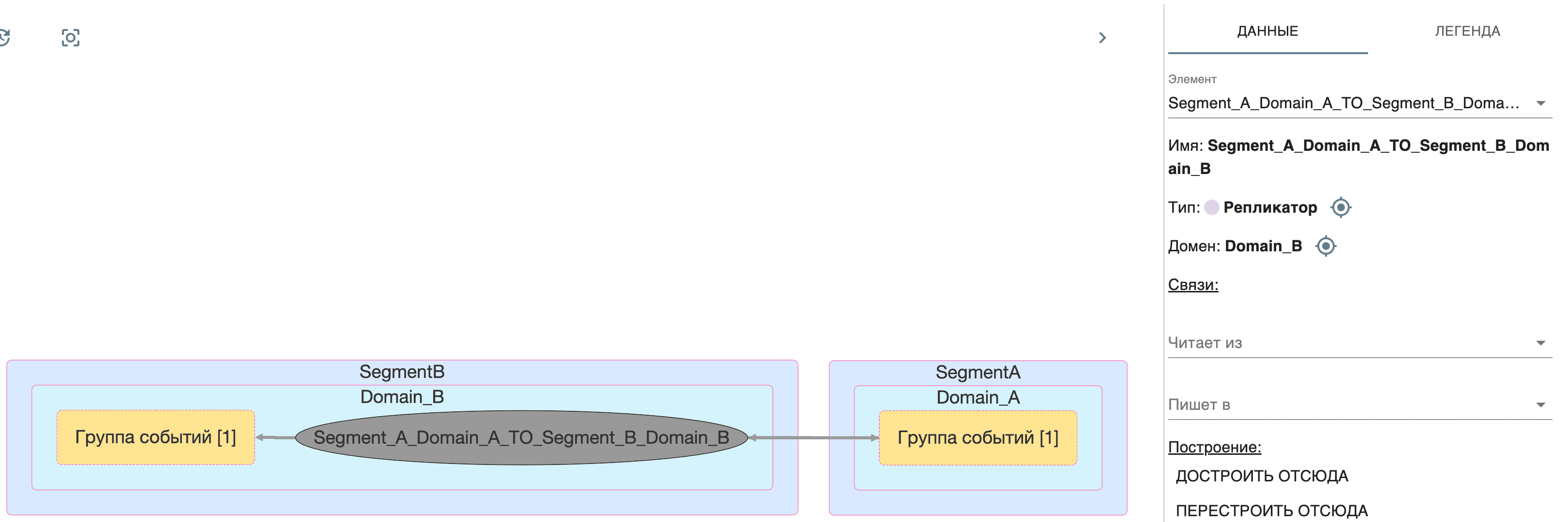
Пример отображения топологии для репликации событий#
В данном примере демонстрируется репликация событий из Сегмента А (SegmentA) - Домена А (Domain_A) в Сегмент Б - Домен Б (Domain_B).
Репликатор с именем «Segment_A_Domain_A_TO_Segment_B_Domain_B» расположен в Домене Б (Domain_B) Сегмента Б.
Данная топология построена относительно репликатора и показывает группу событий из которого реплицируются события и группа реплицированных событий которая построена через репликатор.
