Варианты и сценарии использования#

Варианты использования#

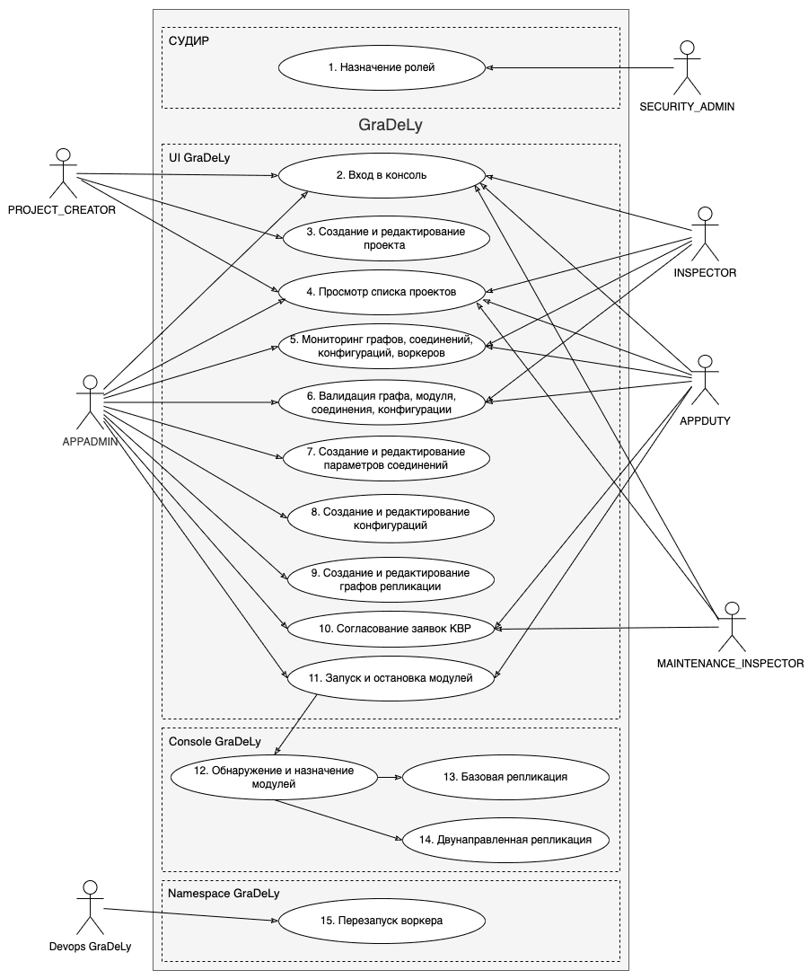
useCases

Сценарии использования#

Исключительных сценариев нет. Альтернативных сценариев нет, если они не описаны в рамках конкретного стандартного сценария.

  1. Назначение ролей;

  2. Вход в консоль;

  3. Создание и редактирование проекта;

  4. Просмотр списка проектов;

  5. Мониторинг;

  6. Валидация;

  7. Создание и редактирование параметров соединений;

  8. Создание и редактирование параметров конфигураций;

  9. Создание и редактирование графов репликации;

  10. Создание и согласование заявок КВР;

  11. Запуск и остановка модулей графа репликации;

  12. Обнаружение и назначение модулей;

  13. Базовая репликация;

  14. Двунаправленная репликация;

  15. Перезапуск воркера.