Концептуальная модель предметной области#

Диаграмма. Иерархическая структура DropApp
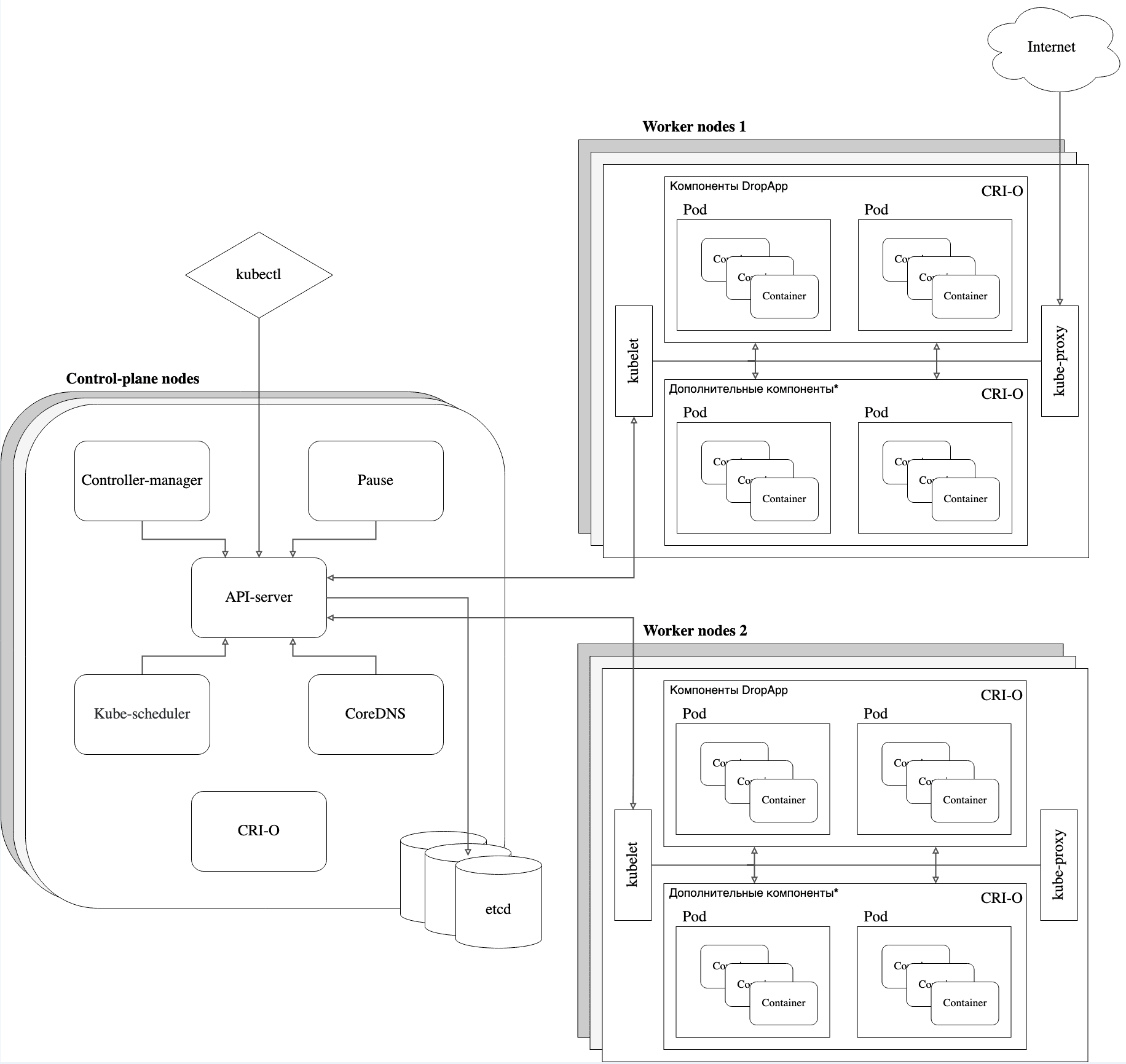
Дополнительные компоненты разворачиваются на рабочих узлах (Worker nodes) в виде pods после установки основного состава.
Полный состав компонентов приведен в документе Руководство по установке. Дополнительные компоненты разворачиваются на узлах кластера в виде pods после установки основного состава.