Обновление#
Данный раздел рассматривает процесс обновления СУБД Pangolin.
В составе дистрибутива (папка installer) расположены два скрипта, для установки обновления:
Скрипт-разведчик — скрипт проверки перед обновлением.
Скрипт-обновление — основной скрипт, при запуске которого происходит установка обновления.
Процесс разведки и обновления может осуществляться по различным алгоритмам, существенно различающимися по времени выполнения и сложности (зависит от объема и типа изменений между версиями):
Обновление, при котором осуществляется замена старых файлов (исполняемых, конфигурационных, файлов расширений) на их обновленные версии, либо добавляются новые утилиты, которые отсутствовали в предыдущих версиях. Характеризуется малым временем выполнения и возможностью обновления без прерывания работы сервиса.
Обновление, при котором, помимо обновления файлов, осуществляется изменение структуры или состава данных в системных каталогах обновляемых БД. Характеризуется дополнительным набором предварительным проверок, обновлением с прерыванием работы сервиса и рекомендацией по созданию резервной копии перед обновлением.
Примечание:
Под изменением структуры или состава данных понимается:
изменение состава системных таблиц;
изменение состава системных представлений;
изменение состава системных функций;
изменение списка встроенных типов данных;
изменение формата хранения данных (включая изменения в алгоритме шифрования).
Дополнительные проверки и ограничения привносит и изменение мажорной версии ядра оригинального PostgreSQL, на котором базируется Pangolin.
Внимание!
Перед обновлением убедитесь, что
local=en_USили выполните команду:sudo echo "LC_ALL=en_US.utf8" >> /etc/locale.conf
В СУБД Pangolin предусмотренно два сценария обновления:
обновление исполняемых данных (обновление первого уровня сложности) – процесс обновления, в ходе которого достаточно просто заменить старые файлы (исполняемые, конфигурационные, файлы расширений) их обновленными новыми версиями, либо обновить версии утилит, входящих в состав дистрибутива. Такое возможно, так как формат внутреннего хранилища при таких модификациях не изменяется. Данное обновление необходимо проводить, например, при изменении конфигурационных файлов, используемых утилит и расширений или при доработке кода самой БД, когда в формат внутреннего хранилища БД не вносятся никакие изменения, в том числе ни один из критериев перечисленных в списке «Критерии определяющие необходимость проведения обновления СУБД Pangolin с переносом данных» не выполняется. В старой терминологии для обозначения этого типа обновления использовалось «минорное обновление СУБД»;
обновление с переносом данных (обновление второго уровня сложности) – процесс обновления более сложный, чем просто замена одних файлов другими. В данном случае процесс дополнительно усложнен необходимостью проведения тестов, проверяющих возможность обновиться, а также миграцией данных, так как при этом типе обновления вносятся изменения в формат внутреннего хранилища БД. Данное обновление необходимо проводить в случае, если выполняется один или несколько критериев перечисленных в списке «Критерии определяющие необходимость проведения обновления СУБД Pangolin с переносом данных». В старой терминологии для обозначения этого типа обновления использовалось «мажорное обновление СУБД».
Критерии определяющие необходимость проведения обновления СУБД Pangolin с переносом данных:
изменение мажорной версии ванильного PostgreSQL;
изменение состава или структуры системных каталогов;
изменение состава или структуры встроенных функций;
изменение состава или структуры встроенных представлений;
изменение файловой структуры, в том числе алгоритма шифрования;
изменение состава конфигурационных файлов;
изменение списка встроенных типов данных.
Общая информация по обновлению СУБД Pangolin#
Перед началом обновления запустите скрипт-разведчик, который:
выводит список установленных
extensions(в процессе обновления они не будут перенесены в новую версию СУБД Pangolin):сторонние/не входящие в текущую версию продукта СУБД Pangolin;
запрещенные расширения;
расширения, несовместимые с новой версией СУБД Pangolin;
полный список ограничений, для администраторов автоматизированной системы (в случае их наличия);
проверит возможность создания резервной копии (РК). Локальная РК является необходимым условием для работы механизма автоматического отката к исходной версии СУБД в случае возникновения любых внештатных ситуаций в процессе работы механизма обновления.
Внимание!
Если в настраиваемом конфигурационном слое параметр, отвечающий за создание резервного копирования, будет выключен, то в случае ошибок в процессе обновления ответственность за сохранность данных и восстановление исходной версии СУБД находится на стороне владельца настраиваемого конфигурационного слоя.
проверит наличие дубликатов в конфигурационном файле Pangolin Manager (
postgres.yml);проверит наличие специальных символов в конфигурационных файлах
postgres.yml,pg_hba.conf,postgresql.conf.
В процессе обновления будет обновлена СУБД Pangolin и версии всех утилит, входящих в состав продукта.
При обновлении происходит процесс слияния пользовательских настроек и настроек, отвечающих требованиям новой версии СУБД, в конфигурационных файлах:
postgres.yml(в случае наличия Pangolin Manager);pangolin-pooler.ini(в случае наличия Pangolin Pooler);pg_hba.conf;postgresql.conf.
Важно!
При обновлении с pgbouncer на Pangolin Pooler ДО обновления patroni на Pangolin Manager необходимо:
проверить наличие файла
/etc/patroni/reload_pgbouncer.shизменить содержимое файла: строку
sudo systemctl restart pgbouncerзаменить наsudo systemctl restart pangolin-pooler
В случае ошибки при обновлении срабатывает механизм прерывания работы обновления версии СУБД, позволяющий остановить процесс обновления и вернуть версию СУБД в состояние до обновления.
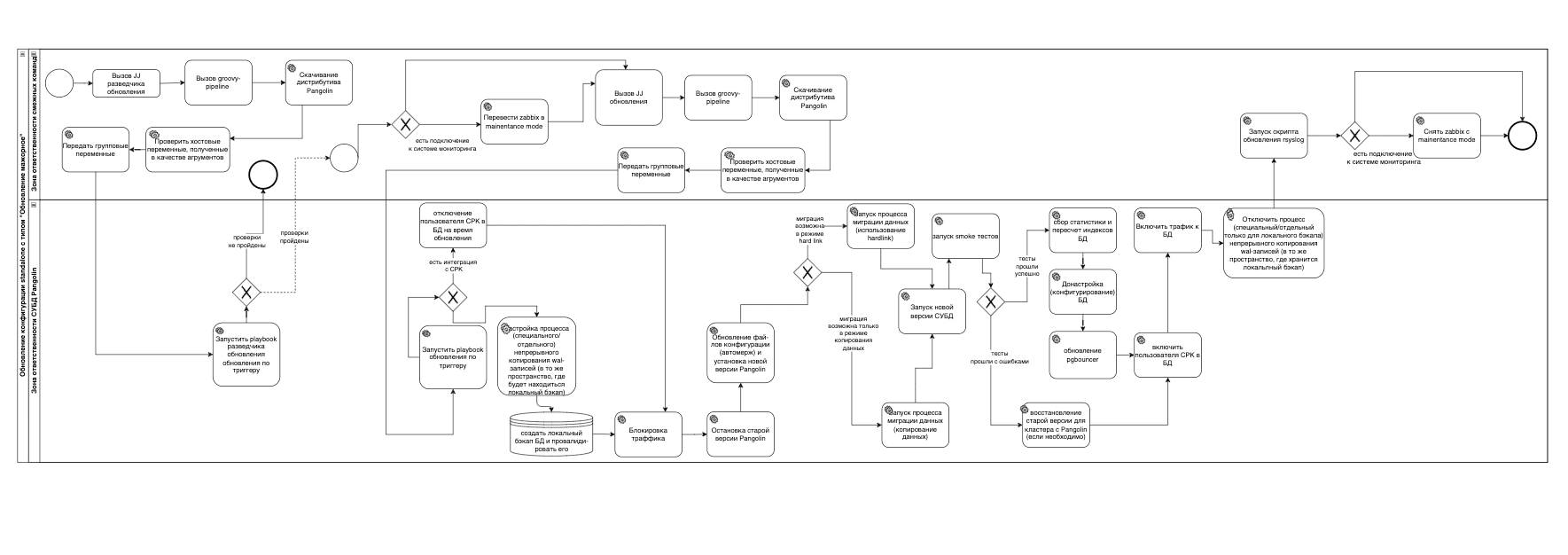
Схемы процесса обновления#
Схема процесса обновления СУБД Pangolin второго уровня сложности для конфигурации standalone: реализация внутренних процессов#

Схема процесса обновления СУБД Pangolin второго уровня сложности для конфигурации cluster: реализация внутренних процессов#

Список ограничений перед проведением обновления СУБД Pangolin#
WARNINGS (рекомендуется устранить, решение за пользователем):
проверьте наличие расширений, установленных в схему
publicили в системный каталог (рекомендуется: перенести в схемуext);в случае использования конфигурации СУБД cluster-patroni-etcd-pgbouncer (версии СУБД Pangolin до 5.1.0) при обновлении, утилита confd будет автоматически удалена. Поэтому до обновления измените строку подключения к СУБД (проверьте значения портов) и убедитесь что в строке указаны оба узла кластера (active и standby). Например, если раньше было:
jdbc:postgresql://127.0.0.1:6544,127.0.0.2:6544/dbname?prepareThreshold=0`исправьте на:
jdbc:postgresql://127.0.0.1:6544,127.0.0.2:6544/dbname?targetServerType=master&prepareThreshold=0
ERRORS (обязательно должны быть устранены, иначе обновление не будет доступно):
проверьте, что в БД не используются данные следующих типов
abstime,reltime,tinterval(рекомендуется: не использовать перечисленные типы данных):-- поиск устаревших типов данных // запускать необходимо для КАЖДОЙ БД SELECT format('%1$s.%2$s(%3$s)',ns.nspname,cl.relname,att.attname) tbl_fld FROM pg_attribute att JOIN pg_type tp ON att.atttypid =tp.oid JOIN pg_class cl ON att.attrelid =cl.oid JOIN pg_namespace ns ON cl.relnamespace = ns.oid WHERE tp.typname IN ('abstime','reltime','tinterval') AND NOT (ns.nspname SIMILAR TO '(pg_|information_schema)%');в процедурах проверьте, что язык Python 2.х не используется (рекомендуется: использовать Python 3.x):
-- Должен вернуться список процедур на python2u,pythonu // запускать необходимо для КАЖДОЙ БД SELECT format('%1$s.%2$s',ns.nspname,pp.proname) pr_name FROM pg_proc pp JOIN pg_catalog.pg_language pl ON pp.prolang =pl.oid JOIN pg_namespace ns ON pp.pronamespace =ns.oid AND pl.lanname SIMILAR TO 'plpython2?u%';убедитесь, что значение параметра
max_worker_processконфигурационного файла не превышает сумму количества баз данных на узле (включая системныеtemplate1,postgres)+ 6. Например, если количество БД = 26, то значение параметра должно быть не меньше 32.
Список необходимых действий после завершения процесса обновления СУБД Pangolin#
WARNINGS (рекомендуется устранить, решение за пользователем):
необходимо учесть, что файл
recovery.confболее не используются в логике работы СУБД (для кластерной конфигурации);в работе автоматизированной системы (приложение работающее с СУБД Pangolin) необходимо учесть, что была расширена информация о клиентских сертификатах SSL в представлении
pg_stat_sslи колонкаclientdnбыла переименована вclient_dn;в работе автоматизированной системы необходимо учесть, что были изменены параметры хранения и ротации WAL-файлов, параметр
wal_keep_segmentsбыл объявлен устаревшим, поэтому необходимо перейти на использование параметраwal_keep_size;обращаем внимание, что начиная с версии СУБД Pangolin 5.1.0 введено понятие TRUSTED EXTENSIONS, таким образом определенные расширения (список таких расширений можно получить с помощью запроса
SELECT DISTINCT name FROM pg_available_extension_versions WHERE TRUSTED ORDER BY name;) в дальнейшем могут быть созданы пользователями с правамиCREATE(пользователи входящие вas_adminгруппу) на уровне базы данных;в работе автоматизированной системы необходимо учесть, что в новой версии СУБД Pangolin могли быть изменены некоторые вендорские процедуры, а именно, мог измениться состав или порядок аргументов для них (например, функции
sec_admin, в которых убран аргументcurrent_database).
Примечание:
Перед началом обновления версии СУБД внимательно изучите Примечания к релизу новой версии.
Таблица поддерживаемых для обновления версий СУБД#
Обновление на версию 6.1.7#
Внимание!
Обновление стендов с разным набором СЗИ возможно только с версии 5.4.0 и выше.
Тип обновления |
Исходная версия |
Конфигурация |
|---|---|---|
Обновление с переносом данных |
5.4.0, 5.4.1, 5.5.0, 5.5.1, 5.5.2 |
с СЗИ |
Обновление с переносом данных |
4.6.1, 4.6.2, 4.6.3, 4.6.4, 4.6.5, 4.6.6, 4.6.7, 5.2.0, 5.2.1, 5.2.2, 5.2.3, 5.2.4, 5.2.5, 5.2.6, 5.3.0, 5.3.2, 5.4.0, 5.4.1, 5.5.0, 5.5.1, 5.5.2 |
без СЗИ |
Обновление исполняемых файлов |
6.1.0, 6.1.1, 6.1.2, 6.1.4, 6.1.5, 6.1.6 |
без СЗИ |
Обновление исполняемых файлов |
6.1.0, 6.1.1, 6.1.2, 6.1.4, 6.1.5, 6.1.6 |
с СЗИ |
Внимание!
В остальных случаях (не отраженных в таблице) обновление невозможно.
Примечание:
Тип конфигурации определен следующим образом:
с СЗИ – включено хотя бы одно из СЗИ (TDE, защита конфигурации, защита от привилегированных пользователей) включено;
без СЗИ – СЗИ отключены.
Как определить версию, установленную на сервере#
Для получения названия и версии продукта серверной части необходимо подключиться к серверу Pangolin и выполнить команды из таблицы ниже. Результат выполнения зависит от названия, номера версии и платформы, для которой была выполнена сборка.
Действие |
Команда |
Тип значения |
Примеры выполнения команды |
|---|---|---|---|
Название продукта |
|
Строковое значение |
PostgreSQL 11.7 (PostgreSQL Sber Edition 4.1.0) on x86_64-apple-darwin19.4.0, compiled by Apple clang version 11.0.0 (clang-1100.0.33.17), 64-bit |
Номер open-source версии |
|
Строковое значение |
11.7 |
|
Числовое значение |
110007 |
|
Номер Pangolin версии |
|
Строковое значение |
5.5.0 |
|
Строковое значение |
5.5.0 |
Проверка готовности к обновлению#
Внимание!
В случае, если все пароли указывались в открытом виде, параметры
--ask-vault-passи--vault-password-file=название_файла_с_ключомдобавлять не нужно!
Обязательным условием запуска скриптов обновления СУБД, является запуск скрипта-разведчика, в задачи которого входит выполнение ряда проверок, сбора информации о стенде, а также вычислении типа обновления версии СУБД, необходимого для перехода на новую версию СУБД Pangolin.
Скачайте и распакуйте дистрибутив на сервере.
Перейдите в каталог с распакованным дистрибутивом, а затем в каталог
installer.Перед запуском обновления заполните файл
hosts.ini, в зависимости от установленного решения, добавив информацию о хостах и учетных данных пользователя, которые будет использовать Ansible.Внимание!
Данные должны содержать те же параметры, что и при установке. Примеры заполнения файлов описаны в разделе «Установка».
Заполните настраиваемый конфигурационный файл
custom_file_sample.yml.Заполните конфигурационный файл
all.yml.Чтобы удостовериться в готовности к обновлению, используйте ansible-сценарий проверки. Пример команды:
ansible-playbook playbook_scouting.yaml -i inventories/standalone/hosts.ini -t always,standalone --ask-vault-pass -vv --extra-vars "local_distr_path=${} segment=${} custom_config=${} pangolin_license_path=${} stand=${}"Ниже приведены шаблоны сценариев для различных решений:
Проверка односерверного решения:
ansible-playbook playbook_scouting.yaml
-i inventories/standalone/hosts.ini
-t always,standalone
–ask-vault-pass
-vv
–extra-vars "local_distr_path=${}
segment=${}
custom_config=${}
pangolin_license_path=${}
stand=${}"- Проверка кластерного решения: ```bash ansible-playbook playbook_scouting.yaml \ -i inventories/cluster/hosts.ini \ -t always,cluster \ --ask-vault-pass \ -vv \ --extra-vars "local_distr_path=${} \ segment=${} \ custom_config=${} \ pangolin_license_path=${} \ stand=${}"Описание параметров:
custom_config— абсолютный путь к файлу конфигурацииcustom_file_template.yml;local_distr_path— абсолютный путь к загруженному и распакованному дистрибутиву Pangolin;segment— сегмент сети;pangolin_license_path- полный путь к каталогу, где расположены файлы лицензииstand— стенд для тестирования или конечной инсталляции (devилиprom).
Значения используемых в команде запуска Ansible ключей:
-i— путь к inventory-файла;--extra-vars— переменные, которые по приоритету важнее переменных из inventory;-t— теги для запуска;-v— уровень логирования Ansible. Может быть, как пустым, так и-vvvvvv, где запуск безv- минимальное логирование;--ask-vault-passили--vault-password-file— расшифровка зашифрованных файлов во время выполнения.Внимание!
Для шифрования паролей в примерах выше, использовался следующий ansible-vault пароль:
postgreSQL_SE_654321.
В результате проверок могут быть либо распечатаны предупреждения, и дальнейшее обновление может быть продолжено, либо распечатаны ошибки, и дальнейшее обновление будет заблокировано.
Проверки и информационные сообщения процесса разведки#
Проверки начинаются с разблокировки пользователя postgres в OC и выставления бессрочного пароля на время работы скрипта.
Подготовительные действия#
Происходит загрузка custom_file_sample.yml и словаря update.yml, содержащего дополнительные переменные с информацией для выводимых сообщений и поддерживаемых расширений.
Проверка установленной версии ansible#
Если текущая версия ansible меньше поддерживаемой версии, то выводится блокирующая дальнейшее выполнение сценария ошибка:
Current ansible version: {{ hostvars['127.0.0.1'].ansible_version.full }}. Needed ansible version: {{ ansible_ver }} or higher
Проверка корректности конфигурационного файла postgresql.conf#
Если конфигурационный файл содержит какие-либо ошибки, то выводится сообщение:
"{{ control_name }}.FAIL__В кандидате на обновление для хоста {host} в конфигурационном файле postgresql.conf обнаружены ошибки заполнения.__{{ control_name }}.FAIL"
Проверка того, что для узлов master и/или replica существует только одно FQDN-имя#
Если для узлов master и/или replica существует более одного FQDN-имени, то выводится сообщение:
"{{ control_name }}.FAIL__В кандидате на обновление для хоста {ansible_fqdn} обнаружен дублирующий fqdn {double_fqdn}.__{{ control_name }}.FAIL"
Проверка того, что значение search_path всегда не пустое#
Если search_path для одной из ролей равен пустому значению (не заполнен), то выводится сообщение:
"{{ control_name }}.FAIL__В кандидате на обновление обнаружено незаполненное значение для поля search_path для следующих пользовательских ролей {roles}. Поле search_path не должно иметь пустое значение, это необходимо для корректного конфигурирования СУБД в процессе обновления.__{{ control_name }}.FAIL"
Проверка поддерживаемой версии к обновлению#
В случае невозможности обновления будет получена ошибка вида:
"{{ control_name }}.FAIL__Обновление невозможно при наличии включенных СЗИ (TDE, защита конфигурации, защита от привилегированных пользователей) в автоматическом режиме для версии (pg_current_version). Обратитесь к администраторам СУБД для осуществления обновления вручную.__{{ control_name }}.FAIL"
Для осуществления обновления вручную необходимо обратиться к администратору.
Проверка символьной ссылки до плагина, реализующего взаимодействие с физическим сервером VAULT#
В случае невозможности обновления по данной причине будет получено следующее сообщение:
"{{ control_name }}.FAIL__На стенде обнаружено использование VAULT заменителя. Произвести обновление будет невозможно. Необходимо перевести стенд на использование физического VAULT сервера и повторите запуск скрипта разведчика.__{{ control_name }}.FAIL"
Проверка пароля postgres_db_pass, передаваемого в пользовательском конфигурационном файле#
Ожидается зашифрованное с помощью ansible-vault значение. В случае ошибки будет получено следующее сообщение:
"{{ control_name }}.FAIL__Для корректного обновления пароль от суперпользователя postgres должен быть задан в открытом виде, либо в виде ansible-хэша. Скорректируйте значение для параметра postgres_db_pass в пользовательском конфигурационном файле '{}' и повторите запуск скрипта разведчика.__{{ control_name }}.FAIL"
Проверка корректной записи хеша пароля суперпользователя postgres во временный файл для корректной инициализации БД#
В случае ошибки будет получено сообщение вида:
"{{ control_name }}.FAIL__В процессе формирования хэша для пароля суперпользователя postgres что-то пошло не так. Пароль не был записан во временный файл '{}'. Инициализация БД невозможна. Произведите проверку корректно заполненного параметра postgres_db_pass в пользовательском конфигурационном файле '{}' и повторите запуск скрипта разведчика.__{{ control_name }}.FAIL"
Проверка наличия пароля суперпользователя postgres в исходной БД#
При возникновении ошибки будет получено следующее сообщение:
"{{ control_name }}.FAIL__Пароль от суперпользователя postgres в исходной БД не задан. Произвести обновление будет невозможно. Скорректируйте значение для параметра postgres_db_pass в пользовательском конфигурационном файле '{}' и повторите запуск скрипта разведчика.__{{ control_name }}.FAIL"
Проверка идентичности паролей суперпользователя postgres в исходной БД с паролем, переданным в пользовательском конфигурационном файле#
В случае, когда пароли не идентичны, будет выведена следующая ошибка:
"{{ control_name }}.FAIL__Пароль от суперпользователя postgres в пользовательском конфигурационном файле не совпадает с текущим паролем в БД. Скорректируйте значение параметра 'postgres_db_pass' в пользовательском конфигурационном файле '{}' и повторите запуск скрипта разведчика.__{{ control_name }}.FAIL"
Проверка корректного расположения утилиты secret_storage_client#
Для осуществления проверки готовности защищенного хранилища VAULT к последующему обновлению, скрипты используют утилиту secret_storage_client, которая входит в состав дистрибутива.
Утилита расположена в папке utilities/secret_storage_client_bundle/bin/. При отсутствии утилиты будет выведено предупреждающее сообщение (процесс работы скриптов при этом не останавливается).
В случае если утилита не обнаружена, будет получено предупреждение:
"{{ control_name }}.WARNING__Утилита secret_storage_client не обнаружена. Проверки готовности защищенного хранилища VAULT к обновлению будут пропущены.__{{ control_name }}.WARNING"
Проверка наличия конфигурационного файла VAULT#
При отсутствии файла будет выведено сообщение:
"{{ control_name }}.FAIL__В кандидате на обновление не был обнаружен конфигурационный файл VAULT '{}'. Произведите проверку состояния стенда на предмет подключения к защищенному хранилищу VAULT и повторите запуск скрипта разведчика.__{{ control_name }}.FAIL"
Проверка наличия успешного подключения к защищенному хранилищу VAULT#
При невозможности подключиться к VAULT будет выведено сообщение вида:
"{{ control_name }}.FAIL__Не удалось обнаружить ни одного успешного подключения к защищенному(ым) хранилищу(ам) VAULT. Возникли следующие ошибки: {}. Произведите проверку состояния стенда на предмет подключения к защищенному хранилищу VAULT и повторите запуск скрипта разведчика.__{{ control_name }}.FAIL"
Получение общего списка параметров из защищенного хранилища VAULT#
В случае возникновения ошибок будет получено сообщение вида:
"{{ control_name }}.FAIL__В процессе получения списка параметров из защищенного хранилища VAULT возникли ошибки: '{}'. Причиной может быть отсутствие конфигурационного файла '{}' с параметрами подключения к защищенному хранилищу VAULT. Произведите проверку состояние подключения к VAULT серверу(ам) и повторите запуск скрипта разведчика.__{{ control_name }}.FAIL"
Проверка корректного значения для параметра secure_config на защищенном хранилище VAULT#
Если состояние стенда показало, что защита конфигурации включена, ожидается значение on:
"{{ control_name }}.FAIL__Значение параметра secure_config на защищенном хранилище VAULT не соответствует полученным данным о состоянии стенда. При включенной защите параметров конфигурации значение для параметра secure_config должно быть 'on' на защищенном хранилище VAULT. Произведите проверку состояние стенда на наличие подключенных СЗИ и корректность сконфигурированного id на сервере VAULT. После повторите запуск скрипта разведчика.__{{ control_name }}.FAIL"
В случае отключенной защиты конфигурации значение параметра secure_config будет off:
"{{ control_name }}.FAIL__Значение параметра secure_config на защищенном хранилище VAULT не соответствует полученным данным о состоянии стенда. При выключенной защите параметров конфигурации значение для параметра secure_config должно быть 'off' на защищенном хранилище VAULT. Произведите проверку состояние стенда на наличие подключенных СЗИ и корректность сконфигурированного id на сервере VAULT. После повторите запуск скрипта разведчика.__{{ control_name }}.FAIL"
Проверка корректного значения для параметра is_tde_on на защищенном хранилище VAULT#
В случае, когда состояние стенда показало включенное TDE, ожидается значение on/true:
"{{ control_name }}.FAIL__Значение параметра is_tde_on на защищенном хранилище VAULT не соответствует полученным данным о состоянии стенда. При включенном прозрачном шифровании (TDE) значение для параметра is_tde_on должно быть 'on' на защищенном хранилище VAULT. Произведите проверку состояние стенда на наличие подключенных СЗИ и корректность сконфигурированного id на сервере VAULT. После повторите запуск скрипта разведчика.__{{ control_name }}.FAIL"
В случае, если TDE выключено, значение параметра is_tde_on будет соответствовать off/false:
"{{ control_name }}.FAIL__Значение параметра is_tde_on на защищенном хранилище VAULT не соответствует полученным данным о состоянии стенда. При выключенном прозрачном шифровании (TDE) значение для параметра is_tde_on должно быть 'off' на защищенном хранилище VAULT. Произведите проверку состояние стенда на наличие подключенных СЗИ и корректность сконфигурированного id на сервере VAULT. После повторите запуск скрипта разведчика.__{{ control_name }}.FAIL"
Проверка идентичности значений pg_ident на защищенном хранилище VAULT и в локальном конфигурационном файле#
В случае ошибки будет получено сообщение вида:
"{{ control_name }}.FAIL__Значение параметра pg_ident на защищенном хранилище VAULT должно соответствовать значению в локальном конфигурационном файле '{}/pg_ident.conf'. Произведите проверку на предмет корректно сконфигурированного id на сервере VAULT и повторите запуск скрипта разведчика.__{{ control_name }}.FAIL"
Проверка состояния параметра KillUserProcesses в файле /etc/systemd/logind.conf#
Если параметр KillUserProcesses в файле /etc/systemd/logind.conf находится в положении yes, то выводится блокирующая дальнейшее выполнение сценария ошибка:
{{ control_name }}.FAIL__На хосте host_name в файле /etc/systemd/logind.conf включен параметр KillUserProcesses=yes, для дальнейшей работы требуется переключить данный параметр в положение KillUserProcesses=no и перезапустить хост.__{{ control_name }}.FAIL
Проверка отсутствия неудачных попыток обновления#
Скрипт проверки осуществляет проверку предыдущих обновлений и фиксирует неудачные попытки. Если предыдущие попытки обновления были неуспешными, либо, если при неудачном обновлении был некорректно произведен автоматический откат, то скрипт прервется и создаст файл /home/postgres/.update_pgse/update_disallowed. Пользователю выведется сообщение:
{{ control_name }}.FAIL__Зафиксирована неудачная попытка обновления версии СУБД Pangolin. Перед повторным запуском сценария обновления, необходимо полностью восстановить состояние кластера предыдущей/исходной версии СУБД Pangolin. Обратитесь к администраторам БД__{{ control_name }}.FAIL
В этом случае необходимо вручную откатить стенд на исходное состояние (см. раздел «Откат»), удалить файл /home/postgres/.update_pgse/update_disallowed, а затем перезапустить разведку.
Проверка включения полного внутреннего резервного копирования данных#
Проверяется значение параметра is_inner_full_backup. Если параметр имеет значение false, то выводится информационное сообщение:
{{ control_name }}.INFO__За процедуру резервного копирования данных, на случай непредвиденных ошибок в процессе обновления, отвечает отдельная от Механизма обновления служба.__{{ control_name }}.INFO
Затем производится проверка необходимых linux-пакетов и, в случае отсутствия, их установка, подготовка виртуального окружения python, определение текущего active и standby.
Проверка, что переданный адрес active соответствует действительности#
В случае, если мастер не соответствует переданному в конфигурации hosts.ini, скрипт прервется с ошибкой:
{{ control_name }}.FAIL__В кандидате на обновление текущий active в СУБД не соответствует значению, полученному на вход. На текущий момент обновление невозможно, необходимо выполнить switchover__{{ control_name }}.FAIL
Выполнение роли (checkup/prepare_update.yml) перед обновлением#
Роль получает текущее значение переменных, таких как:
pg_current_version;PGDATA_OLD;PGHOME_OLD;PGPORT_OLD;PGBOUNCERPORT_OLD;CLNAME_OLD;PGHOME_OLD_NAME.
Получение состояний компонентов для определения типа установленной конфигурации#
Если нет имени кластера, то выводится блокирующая дальнейшее выполнение сценария ошибка:
{{ control_name }}.FAIL__Укажите актуальное имя кластера в .bash_profile в параметре '- export CLNAME= '__{{ control_name }}.FAIL
Если SSL настроен, но не включен, то выводится блокирующая дальнейшее выполнение сценария ошибка:
PANGOLIN.FAIL__SSL настроен, но выключен в конфигурации БД. Возможно в кандидате на обновление уже был ранее настроен SSL. Для продолжения обновления необходимо удалить настройки БД, связанные с ssl и повторить запуск обновления.__PANGOLIN.FAIL
Если SSL не был настроен корректно, то выводится блокирующая дальнейшее выполнение сценария ошибка:
{{ control_name }}.FAIL__SSL не был настроен корректно. Возможно в кандидате на обновление уже был ранее настроен SSL. Для продолжения обновления необходимо удалить настройки БД, связанные с ssl и повторить запуск обновления.__{{ control_name }}.FAIL
Если файлы сертификатов отсутствуют, то выводится блокирующая дальнейшее выполнение сценария ошибка:
{{ control_name }}.FAIL__Файл сертификата {{ item }} не найден__{{ control_name }}.FAIL
Где item - 3 файла: ключ (например /home/postgres/ssl/client.key), сертификат (например /home/postgres/ssl/client.crt) и корневой сертификат (например /home/postgres/ssl/root.crt).
Проверка соответствия установленных компонентов кластера с текущим типом конфигурации#
Если не соответствует, то выводится блокирующая дальнейшее выполнение сценария ошибка:
{{ control_name }}.FAIL__Текущий тип конфигурации согласно конфигурационному параметру СУБД {type_configuration}, при этом обнаружены несоответствующие конфигурации компоненты: {component}. Для продолжения обновления требуется удалить несоответствующие компоненты.__{{ control_name }}.FAIL
Проверка минимальной поддерживаемой версии Postgres SE, над которой может быть выполнен сценарий разведки/обновления#
Скрипт запрашивает информацию об установленной версии. Сравнивает версию с параметром, отвечающим за минимальную поддерживаемую версию, который, в свою очередь, берет информацию из матрицы версий. Если версия не поддерживается, то выводится блокирующая дальнейшее выполнение сценария ошибка:
{{ control_name }}.FAIL__Обновление невозможно. Текущая версия (pg_current_version) не поддерживается. Минимальная поддерживаемая версия: min_actual_pangolin_ver__{{ control_name }}.FAIL
Матрица поддерживаемых версий:
list_versions_to_update: [ "4.6.1", "4.6.2", "4.6.3", "4.6.4", "4.6.5", "4.6.6", "5.2.0", "5.2.1", "5.2.2", "5.2.3", "5.2.4", "5.2.5", "5.2.6", "5.3.0", "5.3.2", "5.4.0", "5.4.1" ]
update_version_matrix: {
"table": [
{ "to": "5.5.0", "from": [ "5.4.0", "5.4.1" ], configure_ist: true, "update_type": "update_major", "pg_upgrade_mode": "hardlink" },
{ "to": "5.5.0", "from": [ "4.6.1", "4.6.2", "4.6.3", "4.6.4", "4.6.5", "4.6.6", "5.2.0", "5.2.1", "5.2.2", "5.2.3", "5.2.4", "5.2.5", "5.2.6", "5.3.0", "5.3.2", "5.4.0", "5.4.1" ], configure_ist: false, "update_type": "update_major", "pg_upgrade_mode": "hardlink" },
{ "to": "5.5.0", "from": [ "4.6.1", "4.6.2", "4.6.3", "4.6.4", "4.6.5", "4.6.6", "5.2.0", "5.2.1", "5.2.2", "5.2.3", "5.2.4", "5.2.5", "5.2.6", "5.3.0", "5.3.2" ], configure_ist: true, "update_type": "unsupported", "pg_upgrade_mode": "not defined" }
]
}
Проверка типа установленной конфигурации Pangolin#
Скрипт запрашивает информацию об установленном типе конфигурации и сравнивает его со списком неподдерживаемых. Если тип конфигурации не поддерживается, то выводится блокирующая дальнейшее выполнение сценария ошибка:
{{ control_name }}.FAIL__Тип установленной конфигурации: tag. Процесс обновления для данного типа недоступен. Предварительно необходимо привести тип конфигурации к одному из поддерживаемых типов (как за счет чистой установки новой СУБД, так и за счет ручного изменения типа конфигурации)__{{ control_name }}.FAIL
Не поддерживаемые версии описаны в custom_file_template.yml в параметре not_support_type_installed_configuration:
not_support_type_installed_configuration: ['standalone-postgresql-only']
Определение типа обновления#
Скрипт проверки самостоятельно определяет тип обновления по своему алгоритму, без дополнительных действий от пользователя.
Алгоритм действий проверки. На текущей СУБД запрашивается информация:
текущая версия;
включена или нет функциональность «прозрачное шифрование данных (TDE)»;
включена или нет функциональность «защита от привилегированных пользователей (AP)»;
Если тип обновления равен unsupported для текущей версии, то выводится блокирующая дальнейшее выполнение сценария ошибка:
{{ control_name }}.FAIL__Обновление невозможно. При включенной функциональности защиты от привилегированных пользователей (AP) обновление в автоматическом режиме не поддерживается для версии (pg_current_version). Обратитесь к администраторам СУБД для осуществления обновления вручную.__{{ control_name }}.FAIL
Если успешно получены параметры для определения типа обновления(update_complexity_level) из таблицы соответствия для текущей версии, то происходит анализ данных параметров и выводится сообщение:
PANGOLIN.ARGS__{\"update_complexity_level\": \"update_complexity_level_2\"}__PANGOLIN.ARGS
Проверка свободного места#
Проверка свободного места в точке монтирования PGBACKUP (пример: /pgarclogs/04). Требуется минимум 1 Гб. Если места не хватает, то выводится блокирующая дальнейшее выполнение сценария ошибка:
{{ control_name }}.FAIL__Точка монтирования {{ PGBACKUP }} имеет {{ pgdata_mp_free }} Гб свободного пространства, но требуется не менее 1 Гб.__{{ control_name }}.FAIL
Для типов
update_complexity_level_2/update_complexity_level_3выполняется проверка размера СУБД. Если размер СУБД больше чем задано в параметреmaximum_dbms_size_to_update(параметр максимальный размер СУБД для обновления в настраиваемом конфигурационном файле), то выводится блокирующая дальнейшее выполнение сценария ошибка:{{ control_name }}.FAIL__Автоматическое обновление ограничено размером кластера СУБД в maximum_dbms_size_to_update Гб. Текущая СУБД имеет размер current_dbms_size Гб.__{{ control_name }}.FAILДля типов
update_complexity_level_2/update_complexity_level_3и полного внутреннего резервного копирования данных проверяется наличие на active каталогаlocal_backup_path(путь для локального резервного копирования), задающийся в настраиваемом конфигурационном файле или переданным на вход скрипта в виде extra vars. Если отсутствует, то выводится блокирующая дальнейшее выполнение сценария ошибка:{{ control_name }}.FAIL__Не найден каталог /pgarclogs, указанный в параметре local_backup_path.__{{ control_name }}.FAIL
Проверка свободного места для точки монтирования local_backup_path#
Проверка наличия свободного места для осуществления резервного копирования в директорию local_backup_path (отображается в логе как «локальный backup») складывается из следующих параметров:
Размер кластера СУБД (текущего каталога
pgdata).Вычисляется процент от размера кластера СУБД. Процент задается в параметре
local_backup_coefficientв настраиваемом конфигурационном файле (по умолчанию равен 1%).1 Гб, если точка монтирования
local_backup_pathсовпала с точкой монтирования дляPGBACKUP.
Если в точке монтирования для local_backup_path не хватает места, то выводится ошибка:
{{ control_name }}.SPACE.FAIL__Не достаточно свободного места для локальной резервной копии в local_backup_path_folder. Доступно local_backup_path_free_mb Мб. Требуется >= local_size_backup_mb Мб.__{{ control_name }}.SPACE.FAIL
Проверка точек монтирования#
Производится проверка прав для записи в каталоги, которые могут быть точками монтирования - PGDATA, PGBACKUP и PGLOGS.
Если скриптам развертывания не удается выполнить запись в данные каталоги, то выводится ошибка:
"FAIL__Инсталлятор не может записать файлы в директорию dir. Проверьте маску директории или назначьте владельца postgres.__FAIL"
Проверка расположения виртуальных сред#
При проверке расположения заранее подготовленных виртуальных сред, в случае их расположения в директории $PGHOME/postgresql_venv, выводится ошибка:
"{{ control_name }}.FAIL__В конфигурационном файле обнаружен недопустимый путь до {} данный путь не должен совпадать с корневым путем установки {} {}. Для продолжения установки/обновления требуется скорректировать данный путь в конфигурационном файле.__{{ control_name }}.FAIL"
Проверка консистентности виртуальных сред#
При проверке наличия виртуальных сред по путям, указанным в конфигурационном файле, а также консистентности установленных библиотек в данных виртуальных окружениях, в случае, если виртуального окружения не существует или в нем отсутствует какая-либо из зависимостей, будет выведено сообщение:
"INFO_Директория указанная в конфигурационном файле {} пуста или в ней отсутствуют пакеты для дальнейшей установки/обновления. Для дальнейшего процесса установки/обновления будет создано виртуальное окружение автоматически_INFO"
После чего утилита развертывания/обновления будет производить установку пакетов в автоматическом режиме.
Проверка типа файловой системы для каталогов текущая PGDATA, новая PGDATA, PGBACKUP, local_backup_path#
Проверка в скрипте выполняется для типа обновления update_complexity_level_2/update_complexity_level_3.
Для каталогов запрашивается тип файловой системы. Список каталогов:
текущая pgdata (пример: /pgdata/04/data)
новая pgdata (пример:/pgdata/05/data)
pgbackup (пример: /pgarclogs/04)
local_backup_path (пример: /pgarclogs)
Для типов обновления update_complexity_level_2/update_complexity_level_3 типы файловой системы для каталогов должны совпадать. Если типы файловой системы не равны, то выводится блокирующая дальнейшее выполнение сценария ошибка:
{{ control_name }}.FAIL__Для продолжения обновления необходимо, чтобы директории с текущей pgdata, новой pgdata, pgbackup и local_backup_path находились в одной файловой системе. Тип файловой системы: текущая pgdata: pgdata_old_file_system_type, новая pgdata: pgdata_file_system_type, pgbackup: pgbackup_file_system_type, local_backup_path: local_backup_path_file_system_type.__{{ control_name }}.FAIL
Проверка работоспособности клиентского сертификата postgres, который уже есть на стенде#
Проверяется возможность подключения к БД с использованием сертификата. При успешном подключении осуществляется выполнение тестового запроса на active:
SELECT version();
В случае возникновения ошибок распечатывается следующая инструкция и выводится блокирующая дальнейшее выполнение сценария ошибка:
{{ control_name }}.FAIL__Локальный для {{ inventory_hostname }} пользователь postgres не может подключиться к БД используя сертификаты. Возможные причины: \
1.Проверьте валидность дат сертификатов командами: \
openssl x509 -in {{ pg_certs_pwd.postgres_cert }} -noout -enddate; \
openssl x509 -in {{ pg_certs_pwd.root_ca }} -noout -enddate; \
2.Проверить принадлежность сертификатов к одному УЦ с помощью команд: \
openssl x509 -in {{ pg_certs_pwd.postgres_cert }} -noout -text; \
openssl x509 -in {{ pg_certs_pwd.root_ca }} -noout -text; \
openssl x509 -in <значение параметра ssl_cert_file из конфига postgresql.conf> -noout -text; \
3.Проверьте наличие строки подключения в pg_hba 'hostssl all postgres {{ ansible_default_ipv4.address }}/32 cert'__{{ control_name }}.FAIL
Проверка наличия библиотеки cracklib#
Осуществляется запрос проверки наличия библиотеки и словарей в каталоге PGHOME.
Список необходимых файлов:
libcrack.so
pw_dict.hwm
pw_dict.pwd
pw_dict.pwi
Если хотя бы один файл отсутствует, то выводится блокирующая дальнейшее выполнение сценария ошибка:
{{ control_name }}.FAIL__Библиотека cracklib не найдена. Обратитесь к администраторам СУБД за решением__{{ control_name }}.FAIL
Если соединение с БД не установлено, то выводится блокирующая дальнейшее выполнение сценария ошибка:
{{ control_name }}.FAIL__Не удалось осуществить тестовое соединение к БД на {{ inventory_hostname }}. Обратитесь к администраторам СУБД за помощью__{{ control_name }}.FAIL
Проверка использования KMS-заменителя#
Обновление стендов с включенным КМС-заменителем произвести будет невозможно. В скриптах разведчика организована проверка на случай таких стендов. Сообщение скрипта-разведчика будет выглядеть следующим образом:
{{ control_name }}.FAIL__На стенде обнаружено использования VAULT заменителя. Произвести обновление будет невозможно.__{{ control_name }}.FAIL
Проверка структуры каталогов PGDATA#
Скрипт запрашивает структуру каталогов на active и standby для кластерной конфигурации. Если структура каталогов отличается, то выводится блокирующая дальнейшее выполнение сценария ошибка:
{{ control_name }}.FAIL__Разная структура каталогов в каталоге pgdata на серверах. Обратитесь к администраторам БД для анализа проблемы. Со структурой можно ознакомиться в логе задачи (имя таски: pgdata directory structure).__{{ control_name }}.FAIL
Проверка символических ссылок в PGDATA#
Скрипт запрашивает на active и standby список всех символических ссылок в каталоге PGDATA и определяет куда они направлены. Если символические ссылки отличаются, то выводится блокирующая дальнейшее выполнение сценария ошибка:
{{ control_name }}.FAIL__Отличаются символические ссылки в каталоге pgdata на серверах. Обратитесь к администраторам БД для анализа проблемы. Со списком символических ссылок можно ознакомиться в логе задачи (имя таски: symlinks in pgdata).__{{ control_name }}.FAIL
При обработке ошибки необходимо перейти в лог выполнения задачи и поиском найти задачу symlinks in pgdata. В задаче распечатана информация для анализа различий.
Проверка установленных расширений с поддерживаемыми расширениями#
Под пользователем postgres выполняется запрос к БД:
SELECT format('{{ item.datname }}.%1$s.%2$s',nspname,extname) extname FROM pg_catalog.pg_extension ex
JOIN pg_namespace ns ON ex.extnamespace =ns.oid
WHERE ex.extname not in ({{ _list_extensions }}{{ additional_legal_ext }});
В запросе происходит сравнение установленных расширений с поддерживаемыми.
legal_extensions:
contrib: "'adminpack', 'amcheck', 'auth_delay', 'auto_explain', 'autoinc', 'bloom', 'btree_gin', 'btree_gist', 'citext', 'cube', 'dblink', 'dict_int', 'dict_xsyn', \
'earthdistance', 'file_fdw', 'fuzzystrmatch', 'hstore', 'hstore_plperl', 'hstore_plperlu', 'hstore_plpython2u', 'hstore_plpython3u', 'hstore_plpythonu', \
'insert_username', 'intagg', 'intarray', 'isn', 'jsonb_plperl', 'jsonb_plperlu', 'jsonb_plpython2u', 'jsonb_plpython3u', 'jsonb_plpythonu', 'lo', 'ltree', \
'ltree_plpython2u', 'ltree_plpython3u', 'ltree_plpythonu', 'moddatetime', 'pageinspect', 'pg_buffercache', 'pg_freespacemap', 'pg_prewarm', 'pg_stat_statements', \
'pg_trgm', 'pg_visibility', 'pgcrypto', 'pgrowlocks', 'pgstattuple', 'plperl', 'plperlu', 'plpgsql', 'plpython2u', 'plpythonu', 'pltcl', 'pltclu', 'postgres_fdw', \
'refint', 'seg', 'sslinfo', 'tablefunc', 'tcn', 'timetravel', 'tsm_system_rows', 'tsm_system_time', 'unaccent', 'uuid-ossp', 'xml2', 'bool_plperlu', 'bool_plperl', 'rum', \
'oid2name', 'online_analyze', 'pg_backup', 'pg_standby', 'protected_dump', 'pg_profile', 'orafce', 'pg_squeeze', 'pg_cron', 'pg_pathman', 'pg_repack', 'pgse_backup', 'pg_hint_plan', \
'pg_outline', 'oracle_fdw', 'tds_fdw', 'psql_lockmon', 'pg_stat_kcache', 'psql_rotate_password', 'fasttrun', 'fulleq', 'mchar', \
'psql_diagpack', 'pg_store_plans', 'pg_orphaned', 'psql_resources_consumption_limits'"
Внимание!
Расширения (pg_background, postgis, pgrouting, pgq, pgq_coop, pgqd, pgsql-http, pldebugger, plpgsql_check), не входящие в состав Pangolin, не поддерживаются скриптами автоматического обновления.
Если в БД установлены расширения, не указанные в списках third_party и contribi, то для типа обновления update_complexity_level_1 выводится предупреждающее сообщение:
{{ control_name }}.WARNING__Текущая версия СУБД содержит следующие расширения, не входящие в состав Pangolin (<имя базы>.<имя схемы>.<имя расширения>): extension_name. Для дальнейшей работы данных расширений необходимо после обновления проверить их работоспособность.__{{ control_name }}.WARNING
Для типа обновления update_complexity_level_2/update_complexity_level_3 выводится не блокирующая выполнение сценария ошибка:
{{ control_name }}.FAIL__Текущая версия СУБД содержит следующие расширения, не входящие в состав Pangolin или для данных расширений обновление не поддерживается (<имя базы>.<имя схемы>.<имя расширения>): extension_name.__{{ control_name }}.FAIL
Проверяется, установлено ли расширение timescaledb. Если установленное расширение распространяется под лицензией Apache 2.0, то подобным стендам доступны все типы обновлений в автоматическом режиме. В случае, если расширение поставляется с другой лицензнией, выводится аналогичная ошибка.
Внимание! При использовании расширения timescaledb реиндекс БД не может быть выполнен с флагом --concurrently.
Проверка портов по умолчанию в БД, Pangolin Pooler#
Выполняется скрипт для получения списка портов:
netstat -tulpn 2>/dev/null | grep -E "postgres|pgbouncer" | awk '{print $4}' | awk -F ":" '{print $2}'
Если вывод отличается от значений портов в конфигурации, то будут показаны предупреждения:
{{ control_name }}.WARNING__В кандидате на обновление обнаружено использование старого порта > PGPORT = pgport_old, нерекомендуемого безопасностью.__{{ control_name }}.WARNING
{{ control_name }}.WARNING__В кандидате на обновление обнаружено использование старого Pangolin Pooler > порта pgbouncerport_old, нерекомендуемого \безопасностью.__{{ control_name }}.WARNING
Проверка соответствия списка учетных записей ролевой модели Pangolin#
Под пользователем postgres выполняется скрипт:
SELECT usename
FROM pg_user
WHERE usesysid != all
((SELECT grolist FROM pg_group WHERE groname = 'as_admin') ||
(SELECT grolist FROM pg_group WHERE groname = 'db_admin') ||
(SELECT grolist FROM pg_group WHERE groname = 'as_TUZ') ||
(SELECT grolist FROM pg_group WHERE groname = 'pg_read_all_settings') ||
(SELECT grolist FROM pg_group WHERE groname = 'as_admin_read') ||
(SELECT grolist FROM pg_group WHERE groname = 'all-sa-pam-group'))
AND usename NOT IN ('backup_user', 'postgres', 'auditor', 'pgbouncer', 'pstgcmdb',
'masteromni', 'patroni', 'cron', 'profile_tuz', 'sec_admin_backup', 'sec_admin')
Если скрипт вернет не пустое значение (список пользователей), то выводится предупреждение:
{{ control_name }}.WARNING__Пользователь {{ list_wrong_users | join(', ') }} не соответствует ролевой модели. Его настройка произведена не будет__{{ control_name }}.WARNING
Проверка, что в СРК используется УЗ backup_user (только для промышленной эксплуатации)#
Проверяется наличие скрипта manage_backup.sh и, если он отсутствует, то выводится блокирующая выполнение сценария ошибка:
{{ control_name }}.FAIL__Файл manage_backup.sh не существует. Обратитесь к администраторам БД__{{ control_name }}.FAIL
В случае, если на ПРОМ-стенде в инструменте резервного копирования обнаружено использование другой УЗ, то выводится блокирующая выполнение сценария ошибка:
{{ control_name }}.FAIL__Техническая учетная запись backup_user не используется в процессе резервного копирования. Обратитесь к администраторам БД__{{ control_name }}.FAIL
Проверка статуса состояния снятия РК (только для промышленной эксплуатации)#
Проверяется статус снятия РК через представление backup.history. При получении значений статуса, отличного от failed, complited или waiting_from_wal_backup, будет выведена ошибка, блокирующая выполнение сценария:
{{ control_name }}.FAIL__На текущий момент обновление невозможно так как активна сессия снятия РК. Дождитесь окончания снятия РК со стенда__{{ control_name }}.FAIL
Если установлен confd, то выводится предупреждающее сообщение:
{{ control_name }}.WARNING__В случае использования конфигурации СУБД cluster-patroni-etcd-pgbouncer (версии СУБД Pangolin до 5.1.0) \
при обновлении СУБД Pangolin версии 5.2.0, утилита confd будет автоматически удалена. Поэтому до обновления необходимо изменить строку подключения \
к СУБД (проверить значения портов) и убедиться что в строке указаны оба узла кластера (active и standby). Например, если раньше было \
«jdbc:postgresql://127.0.0.1:6544,127.0.0.2:6544/dbname?prepareThreshold=0», то необходимо исправить на «jdbc:postgresql://127.0.0.1\
:6544,127.0.0.2:6544/dbname?targetServerType=master&prepareThreshold=0»__{{ control_name }}.WARNING
Вывод информационного сообщения с набором действий, которые необходимо произвести после завершения процесса обновления СУБД#
{{ control_name }}.TODO.AFTER__Набор действий, необходимых произвести ПОСЛЕ завершения процесса обновления СУБД:
1) Необходимо учесть, что файл recovery.conf более не используются в логике работы СУБД (для кластерной конфигурации).
2) В работе автоматизированной системы необходимо учесть, что была расширена информация о клиентских сертификатах SSL в представлении pg_stat_ssl и колонка clientdn была переименована в client_dn.
3) В работе автоматизированной системы необходимо учесть, что были изменены параметры хранения и ротации WAL-файлов, параметр wal_keep_segments был объявлен устаревшим, поэтому необходимо перейти на использование параметра wal_keep_size.
4) Обращаем внимание, что начиная с версии СУБД Pangolin 5.1.0 введено понятие TRUSTED EXTENSIONS, таким образом определенные расширения (список таких расширений можно получить с помощью запроса SELECT DISTINCT name FROM pg_available_extension_versions WHERE TRUSTED ORDER BY name;) в дальнейшем могут быть созданы пользователями с правами CREATE (пользователи входящие в as_admin группу) на уровне базы данных.
5) В работе автоматизированной системы необходимо учесть, что в новой версии СУБД Pangolin могли быть изменены некоторые вендорские процедуры, а именно, мог измениться состав или порядок аргументов для них (например, функции sec_admin, в которых убран аргумент current_database).
Рекомендация: перед началом обновления версии СУБД необходимо внимательно изучить release notes новой версии.__{{ control_name }}.TODO.AFTER
Вывод информационного сообщения для типа обновления update_complexity_level_3#
Если тип обновления update_complexity_level_3, то выводится информационное сообщение:
{{ control_name }}.INFO__Для миграции данных БД используется специальная утилита pg_upgrade. В ходе миграции данные в новую версию БД будут перенесены в режиме копирования, что повлечет дополнительное увеличение времени обновления СУБД.__{{ control_name }}.INFO
Вывод информационного сообщения о недоступности СУБД#
{{ control_name }}.INFO__На время выполнения обновления база данных будет недоступна. Необходимо учитывать это при проведении работ.__{{ control_name }}.INFO
Проверка не поддерживаемых типов данных#
Выполняется запрос к БД:
SELECT format('%1$s.%2$s(%3$s)',ns.nspname,cl.relname,att.attname) tbl_fld
FROM pg_attribute att
JOIN pg_type tp ON att.atttypid =tp.oid
JOIN pg_class cl ON att.attrelid =cl.oid
JOIN pg_namespace ns ON cl.relnamespace = ns.oid
WHERE tp.typname IN ('abstime','reltime','tinterval') AND NOT (ns.nspname SIMILAR TO '(pg_|information_schema)%');
Если результат запроса не пустой, то выводится не блокирующая выполнение сценария ошибка:
{{ control_name }}.FAIL__Удалена поддержка типов данных abstime, reltime, tinterval. Список таблиц, использующих их (<имя схемы>.<имя таблицы>(<имя колонки>)): table_name__{{ control_name }}.FAIL
Проверка массива типов из information_schema#
Выполняется запрос к БД:
SELECT format('%1$s.%2$s(%3$s)',ns.nspname,cl.relname,att.attname) tbl_fld
FROM pg_attribute att
JOIN pg_type tp ON att.atttypid =tp.oid
JOIN pg_class cl ON att.attrelid =cl.oid
JOIN pg_namespace ns ON cl.relnamespace = ns.oid
WHERE tp.typname IN ('cardinal_number','character_data','sql_identifier','time_stamp','yes_or_no') AND NOT (ns.nspname SIMILAR TO '(pg_|information_schema)%');
Если результат запроса не пустой, то выводится не блокирующая выполнение сценария ошибка:
{{ control_name }}.FAIL__Не поддерживаются массивы типов из information_schema. Список таблиц, использующих их (<имя схемы>.<имя таблицы>(<имя колонки>)): table_name__{{ control_name }}.FAIL
Проверка наличия полей в таблицах с типом xid#
Выполняется запрос к БД:
WITH RECURSIVE src AS (
SELECT
pc.relnamespace::regnamespace,
pa.attrelid::regclass,
pa.attname,
pa.atttypid::regtype,
pc.relkind
FROM pg_catalog.pg_attribute pa
JOIN pg_catalog.pg_class pc ON pa.attrelid = pc.oid
WHERE
pa.atttypid::regtype::text IN ('xid','xid[]') AND
pa.attnum > 0 AND
pc.relkind != 'v'
UNION ALL
SELECT
pc.relnamespace::regnamespace,
pa.attrelid::regclass,
pa.attname,
pa.atttypid::regtype,
pc.relkind
FROM pg_catalog.pg_attribute pa
JOIN pg_catalog.pg_class pc ON pa.attrelid = pc.oid
JOIN pg_catalog.pg_type pt ON pt.oid = pa.atttypid
JOIN src ON pt.typrelid = src.attrelid
WHERE
pa.attnum > 0 AND
pc.relkind != 'v'
)
SELECT format('%1$s(%2$s)',attrelid,attname) tbl_xid
FROM src
WHERE relnamespace::regnamespace::text !~ '^(information_schema|pg_)';
Если результат запроса не пустой, то выводится не блокирующая выполнение сценария ошибка:
{{ control_name }}.FAIL__Обнаружена(ы) таблица(ы) в которой(ых) присутствует(ют) поле(я) с типом xid. В новой версии СУБД Pangolin применяется 64-битный счетчик транзакций. Необходимо удалить поле(я) с типом xid в таблице(ах). Список таблиц, использующих их (<имя таблицы>(<имя колонки>)): table_name__{{ control_name }}.FAIL
Проверка наличия процедур с использованием Python 2.x#
Выполняется запрос к БД:
SELECT format('%1$s.%2$s',ns.nspname,pp.proname) pr_name
FROM pg_proc pp
JOIN pg_catalog.pg_language pl ON pp.prolang =pl.oid
JOIN pg_namespace ns ON pp.pronamespace =ns.oid AND pl.lanname SIMILAR TO 'plpython2?u%';
Если результат запроса не пустой, то выводится не блокирующая выполнение сценария ошибка:
{{ control_name }}.FAIL__Прекращена поддержка языка Python 2.х. Список процедур, использующих их (<имя схемы>.<имя процедуры>): procedure_name__{{ control_name }}.FAIL
Проверка наличия установленного RPM-пакета Pangolin на серверах#
Производится проверка установленного RPM-пакета Pangolin с новой версией, если пакет обнаружен, то выводится блокирующая выполнение сценария ошибка:
{{ control_name }}.FAIL__Найден установленный пакет package_name с версией на которую планируем обновляться. Обновление не может быть продолжено. Просьба удалить пакет и повторить попытку снова.__{{ control_name }}.FAIL
Удаление каталога для временных файлов#
{{ local_backup_path }}/scout_temp_data
Проверка наличия каталога для временных файлов#
{{ local_backup_path }}/scout_temp_data`
Проверка с помощью утилиты pg_upgrade#
Проверка возможности обновления с помощью утилиты pg_upgrade check.
Если проверка завершается с ошибкой, то выводится не блокирующая выполнение сценария ошибка:
{{ control_name }}.FAIL__Не прошла одна из проверок pg_upgrade. Обратитесь к администраторам БД для анализа проблемы. \С ошибками можно ознакомиться в логе задачи (имя таски: journal pg_upgrade).__{{ control_name }}.FAIL
При обработке ошибки необходимо перейти в лог выполнения задачи и поиском найти задачу journal pg_upgrade. В задаче распечатаны все лог-файлы утилиты pg_upgrade.
Проверка с помощью утилиты pg_dumpall#
Проверка осуществляется с помощью утилиты pg_dumpall --schema-only --no-tablespaces --no-privileges.
Проверка заключается в снятии дампа схемы на текущей БД и загрузка схемы в экземпляр основанный на новой версии
Во время выполнения будут выведены ошибки:
Если во время старта СУБД произошла неожиданная ошибка, то выводится блокирующая выполнение сценария ошибка:
{{ control_name }}.FAIL__Произошла неожиданная ошибка во время старта СУБД для проверки загрузки схемы данных. Обратитесь к администраторам БД для анализа проблемы. Список ошибок: list_errors.__{{ control_name }}.FAIL
Если во время загрузки схемы данных произошла неожиданная ошибка, то выводится блокирующая выполнение сценария ошибка:
{{ control_name }}.FAIL__Произошла неожиданная ошибка во время проверки загрузки схемы данных. Обратитесь к администраторам БД для анализа проблемы. Список ошибок: list_errors.__{{ control_name }}.FAIL
Если во время загрузки схемы данных происходит понятная ошибка, то выводится не блокирующая выполнение сценария ошибка:
{{ control_name }}.FAIL__Найдены ошибки во время проверки загрузки схемы данных. Обратитесь к администраторам БД для анализа проблемы. Ссылка на схему данных в папке с логами: (ansible_fqdn)pg_scout_log_link/currentdb.sql. Список ошибок: list_errors. Если после анализа выявлено, что ошибка ложно положительная, то необходимо добавить эту ошибку в фильтр в переменную false_error_filter_for_data_schema настраиваемого конфигурационного файла.__{{ control_name }}.FAIL
Проверка минимальной конфигурации ЦПУ и ОЗУ на обновляемых стендах#
Проверка осуществляется путем сбора системных параметров стенда и сравнения с минимальными значениями, указанными в файле конфигурации custom_file_template.yml. Если проверка обнаружила несоответствие минимальным требованиям, будет выдана ошибка:
{{ control_name }}.FAIL__Хост {host_name} не соответствует минимальным требования по CPU. Минимальное значение {count_cpu}.__{{ control_name }}.FAIL
{{ control_name }}.FAIL__Хост {host_name} не соответствует минимальным требования по RAM. Минимальное значение {count_ram}.__{{ control_name }}.FAIL
Проверка наличия установленных пакетов Pangolin разной версии#
Происходит проверка наличия установленных пакетов platform-v-pangolin-dbms и postgresql-sber-edition, если они оба установлены, то будет выведено сообщение:
"{{ control_name }}.FAIL__На стенде установлено 2 разных пакета Pangolin - platform-v-pangolin-dbms и postgresql-sber-edition. Необходимо удалить неактуальный пакет__.{{ control_name }}.FAIL"
Проверка существования файлов блокирующих обновление#
Если во время повторного запуска обновления, были найдены файлы блокирующие обновление (disallow_update или .trigger_stop_update), то в зависимости от установленного рычага remove_block_update_tmp_files в конфигурационном файле они будут удалены. После удаления будет выведено сообщение об удалении данных файлов:
{{ control_name }}.INFO__Был найден и удален триггер прерывания обновления.__{{ control_name }}.INFO
{{ control_name }}.INFO__Был найден и удален файл предыдущего неудачного обновления.__{{ control_name }}.INFO
Проверка наличия логической репликации#
Происходит проверка наличия логической репликации в СУБД. Если она будет найдена, то будет выведено сообщение:
"{{ control_name }}.FAIL__На стенде {} обнаружено использование логической репликации, для продолжения обновления требуется удалить слот(ы) логической репликации: {}.__{{ control_name }}.FAIL"
Вывод информационного сообщения estimation_update_execution_time#
При успешном прохождении выше описанных проверок и наличия не пустого значения параметра estimation_update_execution_time в настраиваемом конфигурационном файле выводится информационное сообщение:
{{ control_name }}.INFO__{{ estimation_update_execution_time }}__{{ control_name }}.INFO
Проверка успешного завершения сценария#
При успешном прохождении выше описанных проверок выведется сообщение
{{ control_name }}.OK__Разведка перед обновлением успешно выполнена.__{{ control_name }}.OK
Обработка неизвестной ошибки#
В случае появления неожиданной ошибки, будет выводиться блокирующая выполнение сценария ошибка:
{{ control_name }}.FAIL__В процессе работы скрипта разведки произошла неожиданная ошибка. Обратитесь к администраторам БД для анализа проблемы.__{{ control_name }}.FAIL
Если проверка прошла успешно, то можно приступать к процессу обновления.
Проверка установленного пакета СУБД Pangolin версии, на которую планируется обновление#
Если скриптом-разведчиком будет обнаружен установленный rpm-пакет СУБД Pangolin версии, на которую планируется обновление, то выводится ошибка:
"FAIL__На стенде установлен пакет Pangolin версии 05.005.00, на которую планируется обновление. Необходимо удалить данный пакет.__FAIL"
Проверка каталога исполняемых файлов в кластере СУБД Pangolin#
Скрипт-разведчик выполняет сравнение каталогов с исполняемыми файлами на всех хостах с СУБД Pangolin и если они отличаются, то выводится ошибка, блокирующая дальнейшее выполнение сценария:
"FAIL__Зафиксировано несоответствие директории '/usr/pangolin-5.2.4', '/usr/pangolin-5.2.5' между узлами кластера. Необходимо произвести их корректировку.__FAIL"
Проверка наличия установленных расширений, которые не поддерживаются#
Скрипт-разведчик выполняет проверку неподдерживаемых расширений и выводит ошибку, если такие расширения установлены.
Если расширение установлено в базе данных, то будет выведена следующая ошибка:
FAIL__В кандидате на обновление обнаружены неподдерживаемые расширения. Для корректного обновления необходимо произвести удаление этих расширений (<имя БД>: <имя расширения>): {}: '{}'.FAIL
Если неподдерживаемое расширение находится в параметре shared_preload_libraries:
FAIL__В кандидате на обновление обнаружены неподдерживаемые расширения {} в параметре shared_preload_libraries.FAIL
Проверка наличия неподдерживаемых параметров в конфигурационном файле Pangolin#
Скрипт-разведчик выполняет проверку неподдерживаемых параметров в конфигурационном файле postgresql.conf, если такие параметры найдены, выводится ошибка:
FAIL__В кандидате на обновление обнаружены неподдерживаемые параметры {} в конфигурационном файле {}. Для корректного обновления необходимо произвести удаление этих параметров.FAIL
Проверка наличия неподдерживаемых значений параметра clientcert в правилах pg_hba#
Скрипт разведчик выполняет поиск в файле pg_hba.conf неподдерживаемых значений для параметра clientcert, в случае обнаружения таких значений, выводится ошибка:
FAIL__В кандидате на обновление обнаружены неподдерживаемые параметры {} в правилах pg_hba. Для корректного обновления необходимо произвести удаление этих параметров.FAIL
Обновление Pangolin#
Внимание!
Перед выполнением обновления рекомендуется сделать резервную копию базы данных до начала всех работ, чтобы избежать возможных проблем и иметь возможность откатиться к первоначальному состоянию в случае их возникновения.
Чтобы выполнить обновление Pangolin:
Скачайте и распакуйте дистрибутив на сервере.
Перейдите в каталог с распакованным дистрибутивом, а затем в каталог
installer.Перед запуском обновления заполните файл
hosts.iniв зависимости от установленного решения добавив информацию о хостах и учетных данных пользователя, которые будет использовать Ansible.Внимание!
Данные должны содержать те же параметры, что и при установке. Примеры заполнения файлов описаны в разделе «Установка».
Заполните настраиваемый конфигурационный файл
custom_file_sample.yml.Примечание:
При обновлении в секции
3.1.HBA RULESне поддерживаются следующие параметры:ldap_tls;cert_dir;openldap_config.
Заполнять их нет необходимости.
Заполните конфигурационный файл
all.yml.Выполните ansible-сценарий.
Ниже приведены шаблоны ansible-сценариев для обновления различных решений:
Обновление односерверного решения:
ansible-playbook playbook_updates.yaml \ -i inventories/standalone/hosts.ini \ -t always,standalone \ --ask-vault-pass \ -vv \ -e '{"update_complexity_level": "update_complexity_level_2"}' \ --extra-vars "local_distr_path=${} \ segment=${} \ custom_config=${} \ stand=${}"Обновление кластерного решения:
ansible-playbook playbook_updates.yaml \ -i inventories/cluster/hosts.ini \ -t always,cluster \ --ask-vault-pass \ -vv \ -e '{"update_complexity_level": "update_complexity_level_2"}' \ --extra-vars "local_distr_path=${} \ segment=${} \ custom_config=${} \ stand=${}"
Описание параметров:
custom_config- абсолютный путь к файлу конфигурацииcustom_config_sample.yml;local_distr_path- абсолютный путь к загруженному и распакованному дистрибутиву Pangolin;segment- сегмент сети;stand- стенд для тестирования или конечной инсталляции (devилиprom).
Значения используемых в команде запуска Ansible ключей:
-i- путь к inventory-файлу;--extra-vars- переменные, которые по приоритету важнее переменных из inventory;-t- теги для запуска;-v- уровень логирования Ansible. Может быть, как пустым, так и -vvvvvv, где запуск без v - минимальное логирование.
После завершения обновления у пользователя postgres в его корневой директории будет сгенерирован файл с названием .process_work_statuses. В нем будет отображаться состояние корректности установленных обновлений.
Ниже приведен пример данного файла с конфигурации продукта standalone-postgresql-pgbouncer:
Разведка перед обновлением СУБД Pangolin запущена, текущая конфигурация standalone-postgresql-pgbouncer , тип обновления update_major, режим обновления hardlink
Разведка перед обновлением СУБД Pangolin завершена, текущая конфигурация standalone-postgresql-pgbouncer , тип обновления update_major, режим обновления hardlink
Обновление СУБД Pangolin запущено, текущая конфигурация standalone-postgresql-pgbouncer , с версии 04.003.00 на версию 05.002.00, статус обновления: {u'aggregate': False, u'hosts': {u'replica': False, u'master': False, u'etcd': False}, u'components': {u'haproxy': False, u'pgbouncer': False, u'patroni': False, u'pg': False, u'etcd': False, u'configuration': False}, u'types': {u'etcd': {u'finally': False, u'main': False}, u'pg': {u'major_main_migrate_replica_db': False, u'remove_pgaudit': False, u'major_pre': False, u'major_post': False, u'bootstrap': False, u'role_switched': False, u'major_main_migrate_master_db': False, u'major_main_start_after_migrate_db': False, u'not_started_db': False, u'started_db': False}, u'patroni': {u'finally': False, u'main': False}}}, тип обновления update_major, режим обновления hardlink
Обновление СУБД Pangolin успешно завершено, текущая конфигурация standalone-postgresql-pgbouncer , с версии 04.003.00 на версию 05.002.00, статус обновления: {u'aggregate': False, u'hosts': {u'replica': False, u'master': False, u'etcd': False}, u'components': {u'haproxy': False, u'pgbouncer': False, u'patroni': False, u'pg': False, u'etcd': False, u'configuration': False}, u'types': {u'etcd': {u'finally': False, u'main': False}, u'pg': {u'major_main_migrate_replica_db': False, u'remove_pgaudit': False, u'major_pre': False, u'major_post': False, u'bootstrap': False, u'role_switched': False, u'major_main_migrate_master_db': False, u'major_main_start_after_migrate_db': False, u'not_started_db': False, u'started_db': False}, u'patroni': {u'finally': False, u'main': False}}}, тип обновления update_major, режим обновления hardlink
Обновление бинарных файлов#
Внимание! Скрипт обновления бинарных файлов
pangolin_update_binary_scriptиспользуется для применения исправлений и доработок в рамках одной мажорной версии.
Ручное обновление#
Чтобы выполнить обновление бинарных файлов Pangolin с использованием скрипта:
Убедитесь, что на стенде:
нет задержки репликации на узлах кластера Pangolin;
Pangolin работоспособный (есть доступ в базу данных);
отключен мониторинг (фоновых процессов и мониторинг статуса репликации) на время выполнения обновления бинарных файлов;
отсутствует активное резервное копирование.
Скачайте и распакуйте дистрибутив.
Из дистрибутива скопируйте rpm-файл файл
platform-v-pangolin-dbms-<Версия Pangolin>-<Версия ОС>x86_64.rpmPangolin на узлы кластера.Проверьте наличие утилиты перешифрования в директории
/etc/postgresна узлах Pangolin. Если файлы утилиты перешифрования есть, то скопируйте их из дистрибутиваpg_auth_reencryptв каталог/etc/postgresс правамиroot:root 755.Выполните команду для замены бинарных файлов от суперпользователя на узлах с Pangolin:
sudo yum install platform-v-pangolin-dbms-<Версия Pangolin>-<Версия ОС>x86_64.rpmУдалите старый каталог, затем создайте на него символьные ссылки:
sudo rm -rf /usr/pangolin-5.5.0 sudo ln -sf /usr/pangolin-6.1.6 /usr/pangolin-5.5.0Выполните перезапуск Pangolin (restart) в зависимости от типа установки с помощью сервиса
postgresql.serviceилиpatronictl.Проверьте работоспособность Pangolin.
Автоматическое обновление#
Руководство по автоматическому обновлению бинарных файлов Pangolin:
Проверьте, что на стенде:
нет задержки репликации на узлах кластера Pangolin;
Pangolin работоспособный (есть доступ в базу данных);
отключен мониторинг (фоновых процессов и мониторинг статуса репликации) на время выполнения обновления бинарных файлов;
отсутствует активное резервное копирование.
Скачайте и распакуйте дистрибутив.
Скопируйте RPM-файл Pangolin и бинарный файл утилиты
pg_auth_reencryptв папкуinstaller/scripts_external/pangolin_update_binary_script/roles/update_binary_script/files.Настройте узлы в
installer/scripts_external/pangolin_update_binary_script/inventories.Ознакомьтесь с переменными по умолчанию в файле
scripts_external/pangolin_update_binary_script/playbook_update_binary.yamlи при необходимости скорректируйте их:- PG_PORT: 5433 #порт postgresql - REMOTE_TMP: /home/postgres/update_binary_cache_dir #временная директория для хранения rpm на время выполнения скрипта - RPM_NAME: platform-v-pangolin-dbms-<Версия Pangolin>-<Версия ОС>x86_64.rpm #имя rpm-файла - PGHOME: /usr/pangolin-5.5.2 #расположение нового pghome - PGHOME_OLD: /usr/pangolin-5.5.0 #расположение старого pghome - patroni_conf_dir: /etc/patroni #расположение конфигурационных файлов patroni - clustername: clustername #имя кластера - patronictl_path: /usr/patroni/patroni_venv/bin/patronictl #расположение patronictl - patroni_wait_seconds: 15 #задержка после выполнения команд restart/switchover - LANG: en_US.UTF-8 # язык интерфейса ОС - LC_ALL: en_US.UTF-8 # язык интерфейса ОСПерейдите в каталог
installer/scripts_external/pangolin_update_binary_scriptи запустите playbook:
Обновление односерверного решения:
ansible-playbook playbook_update_binary.yaml \ -i inventories/standalone/hosts.ini -t standalone \ --flush-cache -vv \ --ssh-extra-args='-o StrictHostKeyChecking=no -o UserKnownHostsFile=/dev/null' -vvОбновление кластерного решения:
ansible-playbook playbook_update_binary.yaml \ -i inventories/cluster/hosts.ini -t cluster \ --flush-cache -vv \ --ssh-extra-args='-o StrictHostKeyChecking=no -o UserKnownHostsFile=/dev/null' -vv
Проверки и информационные сообщения процесса обновления#
Проверка пароля через параметр postgres_db_pass#
Пароль исходной БД должен совпадать с паролем, переданным в пользовательский конфигурационный файл через параметр postgres_db_pass. В случае несовпадения в лог будет выведена ошибка, блокирующая дальнейшее обновление:
FAIL__Пароль от суперпользователя postgres в пользовательском конфигурационном файле не совпадает с текущим паролем в БД. Скорректируйте значение параметра 'postgres_db_pass' в пользовательском конфигурационном файле.__FAIL
Проверка шифрования параметра postgres_db_pass#
Значение параметра postgres_db_pass не должно быть в виде scram-sha-256 или md5. Если пароль для УЗ postgres передан не в зашифрованном с помощью ansible-vault виде, то выводится ошибка, блокирующая дальнейшее выполнение сценария:
"FAIL__Пароль от суперпользователя postgres не должен быть задан в виде хэша 'SCRAM-SHA-256' или 'md5'.__FAIL"
В случае успешного прохождения проверки будет выведено:
"INFO__Проверка пароля от суперпользователя postgres завершилась успешно.__INFO"
Проверки для определения наличия СЗИ#
К проверкам для определения наличия СЗИ в процессе обновления относятся:
проверка включенной защиты конфигурации (
SHOW secure_config);проверка включенного TDE (
SELECT check_tde_is_on());проверка включенной защиты от привилегированных пользователей (
SELECT COUNT(1) FROM pg_catalog.pr_object WHERE datoid = 0 AND objoid = 0 AND objkind = 0).
Добавление новых параметров в локальный конфигурационный файл контролируется файлом diff.txt в скриптах развертывания/обновления. Данная доработка будет применяться к обновлению всех стендов независимо от наличия подключенных СЗИ; изменения коснулись только конфигурационных файлов СУБД (postgres.yml, postgresql.conf).
Пароль передается в момент инициализации, перед этим он переводится в хеш SCRAM-SHA-256. Строка запуска выглядит так:
# Установка
{{ PGHOME }}/bin/initdb -D {{ PGDATA }} -k -A scram-sha-256 --pwfile {{ postgres_pass }} --locale {{ locale }} --update-authid
# Обновление
{{ PGHOME }}/bin/initdb -D {{ PGDATA }} -k -A scram-sha-256 --pwfile {{ postgres_pass }} -E {{ old_postgres_encoding.query_result[0].server_encoding }} --update-authid --lc-collate {{ old_postgres_locale.settings.lc_collate.setting }} --lc-ctype {{ old_postgres_locale.settings.lc_ctype.setting }} --lc-messages {{ old_postgres_locale.settings.lc_messages.setting }} --lc-monetary {{ old_postgres_locale.settings.lc_monetary.setting }} --lc-numeric {{ old_postgres_locale.settings.lc_numeric.setting }} --lc-time {{ old_postgres_locale.settings.lc_time.setting }}
Примечание:
Значение параметра
postgres_db_pass, отвечающего за проверку пароля, передаваемого в пользовательском конфигурационном файле, не должно быть в виде scram-sha-256 или md5.
Пароль суперпользователя (postgres) считывается в интерактивном режиме, а сам процесс миграции осуществляется с помощью SCRAM-SHA-256. Пароль будет считываться из параметра postgres_db_pass (старое название postgres_db_scram_pass) конфигурационного файла в зашифрованном ansible vault-виде.
Внимание!
Пароль исходной БД должен совпадать с паролем переданным в пользовательский конфигурационный файл через параметр postgres_db_pass. В случае несовпадения, продолжить процесс обновления будет невозможно.
Утилита secret_storage_client#
Утилита secret_storage_client служит для проверки наличия конфигурационных параметров СУБД Pangolin и их значений в хранилище секретов:
$ secret_storage_client -?
Usage:
./secret_storage_client <option>...
Options:
--help [-?] this help
--plugins-dir-path [-d] path to directory containing plugins
--plugin-log-level [-l] plugin log level [DEBUG, LOG, INFO, NOTICE, WARNING (default), ERROR, FATAL, PANIC]
--config use config file (/etc/postgres/enc_connection_settings.cfg) with settings
to connect to Secret storage [default]
--interactive [-i] run in interactive mode
--cluster [-c] cluster ID
--host [-h] domain name or ip address of Secret storage
--port [-p] secret storage server port
--protocol secret storage protocol [http (1), default: https (2)]
--prefix [-x] secrets path prefix [default: kv]
--suffix [-s] secrets path suffix [default: empty]
--namespace [-n] secrets namespace [default: empty]
--type [-t] auth type [userpass (1), approle (2)]
--auth [-a] auth point [default: empty]
--id [-u] login or role ID
--root-ca [-r] file or folder with root certificate to check Secret storage server
--skip-confirm [-k] input secret without confirmation
Pangolin product version information:
--product_version prints product name and version
--product_build_info prints product build number, date and hash
--product_component_hash prints component hash string
The './secret_storage_client' utility is used to read secrets from Secret storage
Утилита поддерживает следующие варианты ввода параметров для подключения к хранилищу секретов:
Чтение параметров из файла
/etc/postgres/enc_connection_settings.cfg(аргумент--config). Данный способ используется, если файл предварительно был создан утилитойsetup_kms_credentials.Интерактивный ввод параметров (аргумент
--interactive).Если параметр отсутствует в аргументах, то будет запрошен ввод его значения. Ввод пароля или secretID осуществляется только интерактивно (аргумент
--interactive).
Утилита возвращает список значений всех защищаемых конфигурационных параметров, поддерживаемых СУБД Pangolin, в формате:
имя параметра|||вариант защиты|||статус параметра|||значение:::имя параметра|||вариант защиты параметра|||статус параметра|||значение
В приведенном выше формате варианту защиты может соответствовать одно из значений:
VST_ONLY_VAULT- параметру присваивается значение, полученное из хранилища секретов. В случае его отсутствия применяется значение по умолчанию для этого параметра;VST_STRICT_VAULT- для параметра допустимо применение значения, полученного только из хранилища секретов;VST_EITHER- параметру присваивается значение, полученное из хранилища секретов. В случае его отсутствия применяется значение из конфигурационного файлаpostgresql.conf;VST_BOTH- значение параметра в хранилище секретов должно совпадать со значением в конфигурационном файлеpostgresql.conf. В случае отсутствия параметра в одном из источников применяется значение по умолчанию для этого параметра.
Статус параметра может быть установлен как:
present - присутствует в хранилище секретов;
absent - отсутствует в хранилище секретов;
null - присутствует в хранилище секретов, но значение не указано.
Ниже приведен пример:
secure_config|||VST_ONLY_VAULT|||present|||off:::password_encryption|||VST_ONLY_VAULT|||absent|||:::ssl|||VST_ONLY_VAULT|||present|||on:::allowed_servers|||VST_ONLY_VAULT|||absent|||:::ssl_ca_file|||VST_ONLY_VAULT|||absent|||:::ssl_ca_path|||VST_ONLY_VAULT|||absent|||:::ssl_cert_file|||VST_ONLY_VAULT|||absent|||:::ssl_crl_file|||VST_ONLY_VAULT|||absent|||:::ssl_crl_dir|||VST_ONLY_VAULT|||present|||/pg_ssl/crl/test/server:::ssl_key_file|||VST_ONLY_VAULT|||absent|||:::ssl_ciphers|||VST_ONLY_VAULT|||absent|||:::ssl_prefer_server_ciphers|||VST_ONLY_VAULT|||absent|||:::ssl_ecdh_curve|||VST_ONLY_VAULT|||absent|||:::ssl_dh_params_file|||VST_ONLY_VAULT|||absent|||:::ssl_passphrase_command|||VST_BOTH|||absent|||:::serverssl.pkcs12_config_path|||VST_ONLY_VAULT|||present|||/pg_ssl/server.p12.cfg:::pg_ident_conf|||VST_BOTH|||absent|||:::is_tde_on|||VST_ONLY_VAULT|||null|||:::password_policies_enable|||VST_ONLY_VAULT|||absent|||:::password_policy.deny_default|||VST_ONLY_VAULT|||absent|||:::password_policy.reuse_time|||VST_ONLY_VAULT|||absent|||:::password_policy.in_history|||VST_ONLY_VAULT|||absent|||:::password_policy.max_age|||VST_ONLY_VAULT|||absent|||:::password_policy.min_age|||VST_ONLY_VAULT|||absent|||:::password_policy.grace_login_limit|||VST_ONLY_VAULT|||absent|||:::password_policy.grace_login_time_limit|||VST_ONLY_VAULT|||absent|||:::password_policy.expire_warning|||VST_ONLY_VAULT|||absent|||:::password_policy.lockout|||VST_ONLY_VAULT|||absent|||:::password_policy.lockout_duration|||VST_ONLY_VAULT|||absent|||:::password_policy.max_failure|||VST_ONLY_VAULT|||absent|||:::password_policy.failure_count_interval|||VST_ONLY_VAULT|||absent|||:::password_policy.check_syntax|||VST_ONLY_VAULT|||absent|||:::password_policy.min_length|||VST_ONLY_VAULT|||absent|||:::password_policy.illegal_values|||VST_ONLY_VAULT|||absent|||:::password_policy.alpha_numeric|||VST_ONLY_VAULT|||absent|||:::password_policy.min_alpha_chars|||VST_ONLY_VAULT|||absent|||:::password_policy.min_special_chars|||VST_ONLY_VAULT|||absent|||:::password_policy.min_uppercase|||VST_ONLY_VAULT|||absent|||:::password_policy.min_lowercase|||VST_ONLY_VAULT|||absent|||:::password_policy.max_rpt_chars|||VST_ONLY_VAULT|||absent|||:::password_policy.track_login|||VST_ONLY_VAULT|||absent|||:::password_policy.max_inactivity|||VST_ONLY_VAULT|||absent|||:::password_policy.use_password_strength_estimator|||VST_ONLY_VAULT|||absent|||:::password_policy.password_strength_estimator_score|||VST_ONLY_VAULT|||absent|||:::password_policy.custom_function|||VST_ONLY_VAULT|||absent|||:::password_policy.allow_hashed_password|||VST_ONLY_VAULT|||absent|||:::psql_encrypt_password|||VST_ONLY_VAULT|||absent|||:::encrypt_new_tablespaces|||VST_ONLY_VAULT|||absent|||:::test_vst_both_restart_only|||VST_BOTH|||absent|||:::password_policy.transport_password_mark_automatic|||VST_ONLY_VAULT|||absent|||:::password_policy.transport_password_life_time|||VST_ONLY_VAULT|||absent|||:::performance_insights.masking|||VST_ONLY_VAULT|||absent|||:::masking_mode|||VST_ONLY_VAULT|||absent|||:::enabled_extra_auth_methods|||VST_ONLY_VAULT|||present|||trust,cert:::enabled_sec_admin_extra_auth_methods|||VST_ONLY_VAULT|||present|||trust
Ручное обновление исполняемых файлов#
Примечание:
В качестве примера указаны значения по умолчанию. При необходимости заменить их на актуальные значения со стенда. Поскольку инструкция является универсальной для кластерной и standalone-архитектур, каждый пункт необходимо выполнить на основном узле и на реплике.
Подготовка#
Перед началом выполнения инструкции убедитесь, что yum-репозитории доступны.
Обновление СУБД осуществляется от пользователя с правами sudo и пользователя postgres.
Обновляются только компоненты, которые есть на исходном стенде. Для отсутствующих пропустить выполнение блока.
Перед началом обновления скачайте дистрибутив в рабочий каталог и распакуйте его. В инструкции рабочим каталогом считается ~/pangolin:
mkdir -p ~/pangolin
tar -xzvf pangolin_{major_version}.tar.gz -C ~/pangolin
Обновление в рамках 53x или 54x или 55x#
Внимание!
В инструкции используются переменные для динамической настройки. Перед выполнением команд эти переменные будут экспортироваться. Перед экспортом необходимо заменить значение на актуальные для каждой переменной в соответствии с исходным стендом:
PGHOME- путь к новому каталогу с исполняемыми файлами СУБД Pangolin;
PGHOME_OLD- путь к исходному каталогу с бинарными файлами СУБД Pangolin;
MINOR_VER- минорная версия;
PATH_VER- патч новой версии СУБД Pangolin;
PATH_VER_OLD- патч исходной версии СУБД Pangolin.
Остановка компонентов СУБД Pangolin#
Для стендов с Pangolin Manager выполните:
sudo ls -la /usr/patroni/patroni_venv/lib/python3/site-packages/psycopg2_binary.libs/ | grep libpq.soСохраните имя символьной ссылки:
/usr/patroni/patroni_venv/lib/python3/site-packages/psycopg2_binary.libs/libpq-0929ced5.so.5.11В случае кластерной конфигурации переведите его в режим асинхронной потоковой репликации, предварительно проверив, какие значения установлены на стенде, чтобы по окончании обновления их вернуть:
sudo -iu postgres # Необходимо сохранить вывод для дальнейших действий, например, в файл patronictl -c /etc/pangolin-manager/postgres.yml show-config > ~/postgres_show-config.yaml patronictl -c /etc/pangolin-manager/postgres.yml show-config # меняем patronictl -c /etc/pangolin-manager/postgres.yml edit-config --set 'pause=true' --force patronictl -c /etc/pangolin-manager/postgres.yml edit-config --set 'synchronous_mode=false' --force patronictl -c /etc/pangolin-manager/postgres.yml edit-config --set 'synchronous_mode_strict=false' --force exitБезопасно остановите все компоненты СУБД:
# Если нет patroni sudo systemctl stop postgresql # Если есть patroni sudo systemctl stop patroni sudo -iu postgres /usr/pangolin/bin/pg_ctl stop -D /pgdata/data/data exit sudo systemctl stop etcd sudo systemctl stop pgbouncer sudo systemctl stop pangolin_reencrypt@postgres.service sudo systemctl stop pangolin_reencrypt@kmadmin_pg.service sudo systemctl stop pg_certs_rotate_agent.serviceУбедитесь, что все компоненты остановлены:
sudo ps aux | grep -E "pgbouncer|postgres|etcd|patroni|pg_certs_rotate_agent|pangolin_reencrypt@postgres|pangolin_reencrypt@kmadmin_pg" | grep -v grepЕсли команда вернула результат, то выполните:
sudo kill -9 <pid> sudo ps aux | grep -E "pgbouncer|postgres|etcd|patroni|pg_certs_rotate_agent|pangolin_reencrypt@postgres|pangolin_reencrypt@kmadmin_pg" | grep -v grepСкопируйте бинарный файл утилиты
pg_cers_rotate_agentв рабочий каталог и назначьте на него необходимые для использования права:sudo cp -rf ~/pangolin/utilities/pg_certs_rotate/pg_certs_rotate_agent /opt/pangolin-common/bin/ sudo chown postgres:postgres /opt/pangolin-common/bin/pg_certs_rotate_agent sudo chmod 0500 /opt/pangolin-common/bin/pg_certs_rotate_agent sudo chmod 0710 /pgerrorlogs/05/pg_certs_rotate_agent/Скопируйте бинарный файл утилиты
pg_auth_reencryptв рабочий каталог и назначьте необходимые права:export PATH_VER={path_version} export PATH_VER_OLD={patch_version_old} export MINOR_VER={minor_version} sudo cp -rf ~/pangolin/utilities/pg_auth_reencrypt/opt/pangolin-common/bin/pg_auth_reencrypt /opt/pangolin-common/bin/ sudo sed -i "s/$MAJOR_VER.$MINOR_VER.$PATH_VER_OLD/$MAJOR_VER.$MINOR_VER.$PATH_VER/g" /etc/systemd/system/pangolin_reencrypt\@.service sudo chown root:root /opt/pangolin-common/bin/pg_auth_reencrypt sudo chmod 0755 /opt/pangolin-common/bin/pg_auth_reencryptСкопируйте бинарный файл компонента
manager_backupв рабочий каталог, скорректируйте версию в скриптах СРК и назначьте необходимые права:export PATH_VER={path_version} export PATH_VER_OLD={patch_version_old} export MINOR_VER={minor_version} sudo cp -rf ~/pangolin/utilities/pg_backup/manage_backup.bin /opt/omni/lbin/0{major_version}_manage_backup.bin sudo chown root:root /opt/omni/lbin/0{major_version}_manage_backup.bin sudo chmod 0751 /opt/omni/lbin/05_manage_backup.bin sudo sed -i "s/$MAJOR_VER.$MINOR_VER.$PATH_VER_OLD/$MAJOR_VER.$MINOR_VER.$PATH_VER/g" /opt/omni/lbin/0{major_version}_manage_backup.sh sudo sed -i "s/$MAJOR_VER.$MINOR_VER.$PATH_VER_OLD/$MAJOR_VER.$MINOR_VER.$PATH_VER/g" /opt/omni/lbin/0{major_version}_pg_se_archlogs.shСкорректируйте версию Pangolin Pooler в
service-файле компонента:export PATH_VER={path_version} export PATH_VER_OLD={patch_version_old} export MINOR_VER={minor_version} sudo sed -i "s/$MAJOR_VER.$MINOR_VER.$PATH_VER_OLD/$MAJOR_VER.$MINOR_VER.$PATH_VER/g" /etc/systemd/system/pgbouncer.serviceСкопируйте бинарный файл Pangolin Pooler в рабочий каталог и назначьте необходимые права:
sudo cp -rf ~/pangolin/pgbouncer/usr/local/bin/pgbouncer /usr/local/bin/pgbouncer sudo chown root:root /usr/local/bin/pgbouncer sudo chmod 0755 /usr/local/bin/pgbouncerСкорректируйте версию Pangolin Manager в
service-файле и конфигурационном файле компонента:export PATH_VER={path_version} export PATH_VER_OLD={patch_version_old} export MINOR_VER={minor_version} sudo sed -i "s/$MAJOR_VER.$MINOR_VER.$PATH_VER_OLD/$MAJOR_VER.$MINOR_VER.$PATH_VER/g" /etc/systemd/system/patroni.service sudo sed -i "s/$MAJOR_VER.$MINOR_VER.$PATH_VER_OLD/$MAJOR_VER.$MINOR_VER.$PATH_VER/g" /etc/pangolin-manager/postgres.ymlСкопируйте бинарный файл Pangolin Manager в рабочий каталог и назначьте необходимые права:
export PATH_VER={path_version} export MINOR_VER={minor_version} sudo tar -xzvf ~/pangolin/patroni/patroni.tar.gz -C /usr/patroni/patroni_venv/bin/ sudo tar -xzvf ~/pangolin/patroni/postgresql_se_libs.tar.gz -C /usr/patroni/patroni_venv/lib/ sudo cp -rf ~/pangolin/patroni/se_version /usr/patroni/patroni_venv/bin/ sudo cp -rf ~/pangolin/patroni/version /usr/patroni/patroni_venv/bin/ sudo chown postgres:postgres /usr/patroni/patroni_venv/bin/patroni sudo chown postgres:postgres /usr/patroni/patroni_venv/lib/postgresql_se_libs sudo chown postgres:postgres /usr/patroni/patroni_venv/bin/se_version sudo chown postgres:postgres /usr/patroni/patroni_venv/bin/version sudo find /usr/patroni/patroni_venv/bin/ -name "patroni*" -exec chmod -R 0700 {} \; sudo chmod 0700 -R /usr/patroni/patroni_venv/lib/postgresql_se_libs sudo chmod 0600 /usr/patroni/patroni_venv/bin/se_version sudo chmod 0600 /usr/patroni/patroni_venv/bin/version # восстанавливаем линку sudo ln -sfn /usr/pangolin-$MAJOR_VER.$MINOR_VER.$PATH_VER/lib/libpq.so /usr/patroni/patroni_venv/lib/python3/site-packages/psycopg2_binary.libs/libpq-0929ced5.so.5.11Обновите СУБД Pangolin:
export PATH_VER={path_version} export PATH_VER_OLD={patch_version_old} export MINOR_VER={minor_version} sudo LINK_PGHOME=/usr/pangolin,/opt/pangolin-dbms yum install ~/pangolin/platform-v-pangolin-dbms-0{major_version}.00$MINOR_VER.0$PATH_VER-rhel7.9.x86_64.rpm -y sudo -iu postgres export PATH_VER={path_version} export PATH_VER_OLD={patch_version_old} export MINOR_VER={minor_version} cp -rf /usr/pangolin-$MAJOR_VER.$MINOR_VER.$PATH_VER_OLD/postgresql_venv /usr/pangolin-$MAJOR_VER.$MINOR_VER.$PATH_VER/ # восстанавливаем линку ln -sfn /usr/pangolin-$MAJOR_VER.$MINOR_VER.$PATH_VER/lib/libpq.so /usr/pangolin-$MAJOR_VER.$MINOR_VER.$PATH_VER/postgresql_venv/lib/python3.6/site-packages/psycopg2_binary.libs/libpq-0929ced5.so.5.11 exit sudo rm -rf /usr/pangolin-$MAJOR_VER.$MINOR_VER.$PATH_VER_OLD/ /usr/pgsql-se-0{major_version} # если нет patroni sudo sed -i "s/$MAJOR_VER.$MINOR_VER.$PATH_VER_OLD/$MAJOR_VER.$MINOR_VER.$PATH_VER/g" /pgdata/05/data/postgresql.conf sudo sed -i "s/$MAJOR_VER.$MINOR_VER.$PATH_VER_OLD/$MAJOR_VER.$MINOR_VER.$PATH_VER/g" /etc/systemd/system/postgresql.serviceСкопируйте сторонние библиотеки:
export PATH_VER={path_version} export MINOR_VER={minor_version} sudo mkdir /usr/pangolin/3rdparty /usr/pangolin/migration_tools/ /usr/pangolin/diagnostic_tool sudo cp ~/pangolin/3rdparty/3rdparty.tar.gz /usr/pangolin/3rdparty/ sudo tar -xzvf /usr/pangolin/3rdparty/3rdparty.tar.gz -C /usr/pangolin/3rdparty/ sudo chmod 0700 -R /usr/pangolin/3rdparty sudo chown -R postgres:postgres /usr/pangolin/3rdparty sudo cp /usr/pangolin/3rdparty/cracklib/libcrack.so /usr/pangolin/lib/ sudo cp /usr/pangolin/3rdparty/cracklib/pw_dict.hwm /usr/pangolin/lib/ sudo cp /usr/pangolin/3rdparty/cracklib/pw_dict.pwd /usr/pangolin/lib/ sudo cp /usr/pangolin/3rdparty/cracklib/pw_dict.pwi /usr/pangolin/lib/ sudo chmod 0600 /usr/pangolin/lib/libcrack.so sudo chmod 0600 /usr/pangolin/lib/pw_dict.hwm sudo chmod 0600 /usr/pangolin/lib/pw_dict.pwd sudo chmod 0600 /usr/pangolin/lib/pw_dict.pwi sudo chown postgres:postgres /usr/pangolin/lib/libcrack.so sudo chown postgres:postgres /usr/pangolin/lib/pw_dict.hwm sudo chown postgres:postgres /usr/pangolin/lib/pw_dict.pwd sudo chown postgres:postgres /usr/pangolin/lib/pw_dict.pwi sudo cp -r ~/pangolin/utilities/diagnostic_tool/. /usr/pangolin/diagnostic_tool/ sudo cp ~/pangolin/utilities/migration_tools/pgloader/pgloader /usr/pangolin/migration_tools/ sudo cp -r /usr/pangolin/3rdparty/ora2pg /usr/pangolin/migration_tools/ sudo chmod -R 0700 /usr/pangolin/migration_tools/ sudo chmod -R 0700 /usr/pangolin/diagnostic_tool/ sudo chown -R postgres:postgres /usr/pangolin/migration_tools/ sudo chown -R postgres:postgres /usr/pangolin/diagnostic_tool/ sudo find ~/pangolin/timescaledb/usr/pangolin-5.$MINOR_VER.$PATH_VER/lib/ -name "*" -exec cp -r {} /usr/pangolin/lib/ \; sudo find /usr/pangolin/lib/ -name "timescaledb*" -exec chown postgres:postgres {} \; sudo find /usr/pangolin/lib/ -name "timescaledb*" -exec chmod 0600 {} \; sudo find ~/pangolin/timescaledb/usr/pangolin-$MAJOR_VER.$MINOR_VER.$PATH_VER/share/extension/ -name "*" -exec cp -r {} /usr/pangolin/share/extension/ \; sudo find /usr/pangolin/share/extension/ -name "timescaledb*" -exec chown postgres:postgres {} \; sudo find /usr/pangolin/share/extension/ -name "timescaledb*" -exec chmod 0600 {} \;Установите права на каталоги, необходимые для работы СЗИ:
export PGHOME=/usr/pangolin-$MAJOR_VER.$MINOR_VER.$PATH_VER/ sudo chmod o+x $PGHOME/ sudo chmod o+x $PGHOME/bin/ sudo chmod o+x $PGHOME/share/ sudo chmod o+x $PGHOME/lib/ sudo chmod o+x $PGHOME/lib/plugins/ sudo chmod o+r $PGHOME/lib/plugins/ sudo chmod o+r -R $PGHOME/lib/plugins/ sudo chmod o+rx $PGHOME/lib/ sudo chmod o+r $PGHOME/lib/libfe_elog.so sudo chown kmadmin_pg:kmadmin_pg $PGHOME/bin/encrypt_params_file sudo chown kmadmin_pg:kmadmin_pg $PGHOME/bin/generate_encryption_key sudo chown root:kmadmin_pg $PGHOME/bin/initprotection sudo chmod 0750 $PGHOME/bin/initprotection sudo chown kmadmin_pg:kmadmin_pg $PGHOME/bin/setup_kms_credentialsАктуализируйте
.bash_profileиdynmotd.sh:export PATH_VER={path_version} export PATH_VER_OLD={patch_version_old} export MINOR_VER={minor_version} sudo sed -i "s/$MAJOR_VER.$MINOR_VER.$PATH_VER_OLD/$MAJOR_VER.$MINOR_VER.$PATH_VER/g" /home/postgres/.bash_profile sudo sed -i "s/$MAJOR_VER.$MINOR_VER.$PATH_VER_OLD/$MAJOR_VER.$MINOR_VER.$PATH_VER/g" /home/kmadmin_pg/.bash_profile sudo sed -i "s/$MAJOR_VER.$MINOR_VER.$PATH_VER_OLD/$MAJOR_VER.$MINOR_VER.$PATH_VER/g" /home/postgres/.bashrc sudo sed -i "s/$MAJOR_VER.$MINOR_VER.$PATH_VER_OLD/$MAJOR_VER.$MINOR_VER.$PATH_VER/g" /home/kmadmin_pg/.bashrc # Если есть patroni. Выполнить команды ниже стенде etcd дополнительно, при наличии. sudo sed -i "s/0{major_version}.00$MINOR_VER.0$PATH_VER_OLD/0{major_version}.00$MINOR_VER.0$PATH_VER/g" /usr/local/sbin/dynmotd.shЗапустите поочередно каждую службу, проверяя после запуска их состояние. В случае кластерной конфигурации сначала выполните запуск на мастере:
sudo systemctl daemon-reload sudo systemctl restart etcd sudo systemctl status etcd # Если есть patroni sudo systemctl restart patroni sudo systemctl status patroni # Если нет patroni sudo systemctl restart postgresql sudo systemctl status postgresql sudo systemctl restart pgbouncer sudo systemctl status pgbouncer sudo systemctl restart pg_certs_rotate_agent sudo systemctl status pg_certs_rotate_agent sudo systemctl restart pangolin_reencrypt@postgres sudo systemctl restart pangolin_reencrypt@kmadmin_pg sudo systemctl status pangolin_reencrypt@postgres sudo systemctl status pangolin_reencrypt@kmadmin_pg # Если кластерная конфигурация, возвращаем исходные значения, полученные в Блоке 2 sudo -iu postgres patronictl -c /etc/pangolin-manager/postgres.yml edit-config --set 'pause=false' --force patronictl -c /etc/pangolin-manager/postgres.yml edit-config --set 'synchronous_mode=true' --force patronictl -c /etc/pangolin-manager/postgres.yml edit-config --set 'synchronous_mode_strict=false' --force # при необходимости верните узлам исходные (до обновления) роли (switch)
Обновление в рамках 61x#
Внимание!
Перед началом обновления учесть следующие особенности, в связи с изменением формата WAL-журналов:
Корректный возврат к исходной версии (610/612/614) не возможен.
При обновлении стенда кластерной конфигурации, перед началом обновления, необходимо остановить все узлы кластера во избежание фоновых записей старого формата, который при запуске уже обновленного узла считаются некорректно.
Примечание:
В инструкции используются переменные для динамической настройки. Перед выполнением команд эти переменные будут экспортироваться. Перед экспортом необходимо заменить значение на актуальные для каждой переменной в соответствии с исходным стендом:
PGHOME- путь к новому каталогу с исполняемыми файлами СУБД Pangolin;
PATH_VER- патч новой версии СУБД Pangolin.
Остановка компонентов#
Для стендов с
pangolin-backup-toolsвыполните:sudo ls -la /opt/ansible_venv/lib/python3/site-packages/psycopg2_binary.libs/ | grep libpq.soСохраните имя символьной ссылки:
libpq-0929ced5.so.5.11 -> /usr/pangolin-{version}/lib/libpq.soТолько в случае кластерной конфигурации переведите его в ражим асинхронной потоковой репликации, предварительно проверив какие значения установлены на стенде, чтобы вернуть их в конце обновления:
sudo -iu postgres # запоминаем pangolin-manager-ctl -c /etc/pangolin-manager/postgres.yml show-config # меняем pangolin-manager-ctl -c /etc/pangolin-manager/postgres.yml edit-config --set 'pause=true' --force pangolin-manager-ctl -c /etc/pangolin-manager/postgres.yml edit-config --set 'synchronous_mode=false' --force pangolin-manager-ctl -c /etc/pangolin-manager/postgres.yml edit-config --set 'synchronous_mode_strict=false' --force exitБезопасно остановите все компоненты СУБД:
# Если нет pangolin-manager sudo systemctl stop postgresql # Если есть pangolin-manager sudo systemctl stop pangolin-manager sudo -iu postgres /usr/pangolin/bin/pg_ctl stop -D /pgdata/data/data exit sudo systemctl stop etcd sudo systemctl stop pangolin-pooler sudo systemctl stop pangolin_reencrypt@postgres.service sudo systemctl stop pangolin_reencrypt@kmadmin_pg.service sudo systemctl stop pg_certs_rotate_agent.serviceУбедитесь, что все компоненты остановлены:
sudo ps aux | grep -E "pangolin-pooler|postgres|etcd|pangolin-manager|pg_certs_rotate_agent|pangolin_reencrypt@postgres|pangolin_reencrypt@kmadmin_pg" | grep -v grepЕсли команда вернула результат, то выполните:
sudo kill -9 <pid> sudo ps aux | grep -E "pangolin-pooler|postgres|etcd|pangolin-manager|pg_certs_rotate_agent|pangolin_reencrypt@postgres|pangolin_reencrypt@kmadmin_pg" | grep -v grepНастройте права на каталог
pg_certs_rotate_agent:sudo chmod 0710 /pgerrorlogs/0{major_version}/pg_certs_rotate_agent/Внесите следующие изменения в
service-файл:sudo sed -i "s/patroni/pangolin-manager/g" /etc/systemd/system/pg_certs_rotate_agent.service sudo sed -i "s/pgbouncer/pangolin-pooler/g" /etc/systemd/system/pg_certs_rotate_agent.serviceСкопируйте утилиту
pg_certs_rotate_agentв рабочий каталог:sudo cp -rf ~/pangolin/utilities/pg_certs_rotate/pg_certs_rotate_agent /opt/pangolin-common/bin/ sudo chown postgres:postgres /opt/pangolin-common/bin/pg_certs_rotate_agent sudo chmod 0500 /opt/pangolin-common/bin/pg_certs_rotate_agentСкопируйте бинарный файл утилиты
pg_auth_reencryptв рабочий каталог:export PATH_VER={path_version} sudo cp -rf ~/pangolin/utilities/pg_auth_reencrypt/opt/pangolin-common/bin/pg_auth_reencrypt /opt/pangolin-common/bin/ sudo sed -i "s/{version}/$MAJOR_VER.$MINOR_VER.$PATH_VER/g" /etc/systemd/system/pangolin_reencrypt\@.service sudo chown root:root /opt/pangolin-common/bin/pg_auth_reencrypt sudo chmod 0755 /opt/pangolin-common/bin/pg_auth_reencryptЗамените бинарные файлы
manager_backup:export PATH_VER=4 sudo cp ~/pangolin/utilities/pg_backup/manage_backup.bin /opt/omni/lbin/0{major_version}_manage_backup.bin sudo chown root:root /opt/omni/lbin/06_manage_backup.bin sudo chmod 0751 /opt/omni/lbin/06_manage_backup.bin sudo sed -i "s/{version}/$MAJOR_VER.$MINOR_VER.$PATH_VER/g" /opt/omni/lbin/0{major_version}_manage_backup.sh sudo sed -i "s/{version}/$MAJOR_VER.$MINOR_VER.$PATH_VER/g" /opt/omni/lbin/0{major_version}_pg_se_archlogs.shСохраните конфигурационный файл Pangolin Pooler:
sudo mkdir -p ~/pangolin/backup_pooler/config/ sudo find /etc/pangolin-pooler/ -name "*" -exec cp -r {} ~/pangolin/backup_pooler/config/ \;Обновите Pangolin Pooler:
sudo yum install ~/pangolin/pangolin-pooler-1.2.0-rhel7.9.x86_64.rpm -y sudo rm -f /etc/pangolin-pooler/* sudo cp -r ~/pangolin/backup_pooler/config/* /etc/pangolin-pooler/ sudo chown postgres:postgres /etc/pangolin-pooler/* sudo chmod 0600 /etc/pangolin-pooler/*Создайте файл
pangolin-pooler-restart.sh:sudo echo '#!/bin/sh sudo systemctl restart pangolin-pooler' > ~/pangolin/pangolin-pooler-restart.sh sudo cp -r ~/pangolin/pangolin-pooler-restart.sh /opt/pangolin-pooler/bin/ sudo chown postgres:postgres /opt/pangolin-pooler/bin/pangolin-pooler-restart.sh sudo chmod 0500 /opt/pangolin-pooler/bin/pangolin-pooler-restart.shОбновите Pangolin Manager:
export PATH_VER=4 sudo mkdir -p ~/pangolin/backup_manager/ sudo cp -r /etc/pangolin-manager/postgres.yml ~/pangolin/backup_manager/ sudo sed -i "s/{version}/$MAJOR_VER.$MINOR_VER.$PATH_VER/g" ~/pangolin/backup_manager/postgres.yml sudo yum install ~/pangolin/pangolin-manager-1.1.1-rhel7.9.x86_64.rpm -y sudo rm -f /etc/pangolin-manager/* sudo cp -r ~/pangolin/backup_manager/postgres.yml /etc/pangolin-manager/postgres.yml sudo chown postgres:postgres /etc/pangolin-manager/ sudo chown postgres:postgres /etc/pangolin-manager/postgres.yml sudo chmod 0600 /etc/pangolin-manager/postgres.ymlОбновите СУБД Pangolin:
export PATH_VER={path_version} sudo LINK_PGHOME=/usr/pangolin,/opt/pangolin-dbms yum install ~/pangolin/platform-v-pangolin-dbms-06.001.0$PATH_VER-rhel7.9.x86_64.rpm -y sudo rm -rf /usr/pangolin-{version}/ /usr/pgsql-se-0{major_version} # восстанавите символьную ссылку ln -sfn /usr/pangolin-$MAJOR_VER.$MINOR_VER.$PATH_VER/lib/libpq.so /opt/ansible_venv/lib/python3/site-packages/psycopg2_binary.libs/libpq-0929ced5.so.5.11 # если нет pangolin-manager sudo sed -i "s/{version}/$MAJOR_VER.$MINOR_VER.$PATH_VER/g" /pgdata/06/data/postgresql.conf sudo sed -i "s/{version}/$MAJOR_VER.$MINOR_VER.$PATH_VER/g" /etc/systemd/system/postgresql.serviceСкопируйте сторонние библиотеки:
export PATH_VER={path_version} sudo mkdir /usr/pangolin/3rdparty /usr/pangolin/migration_tools/ /usr/pangolin/diagnostic_tool sudo cp -r ~/pangolin/3rdparty/3rdparty.tar.gz /usr/pangolin/3rdparty/ sudo tar -xzvf /usr/pangolin/3rdparty/3rdparty.tar.gz -C /usr/pangolin/3rdparty/ sudo chmod 0700 -R /usr/pangolin/3rdparty/ sudo chown -R postgres:postgres /usr/pangolin/3rdparty/ sudo cp -r /usr/pangolin/3rdparty/cracklib/libcrack.so /usr/pangolin/lib/ sudo cp -r /usr/pangolin/3rdparty/cracklib/pw_dict.hwm /usr/pangolin/lib/ sudo cp -r /usr/pangolin/3rdparty/cracklib/pw_dict.pwd /usr/pangolin/lib/ sudo cp -r /usr/pangolin/3rdparty/cracklib/pw_dict.pwi /usr/pangolin/lib/ sudo chmod 0600 /usr/pangolin/lib/libcrack.so sudo chmod 0600 /usr/pangolin/lib/pw_dict.hwm sudo chmod 0600 /usr/pangolin/lib/pw_dict.pwd sudo chmod 0600 /usr/pangolin/lib/pw_dict.pwi sudo chown postgres:postgres /usr/pangolin/lib/libcrack.so sudo chown postgres:postgres /usr/pangolin/lib/pw_dict.hwm sudo chown postgres:postgres /usr/pangolin/lib/pw_dict.pwd sudo chown postgres:postgres /usr/pangolin/lib/pw_dict.pwi sudo cp -r ~/pangolin/utilities/diagnostic_tool/. /usr/pangolin/diagnostic_tool/ sudo cp -r ~/pangolin/utilities/migration_tools/pgloader/pgloader /usr/pangolin/migration_tools/ sudo cp -r /usr/pangolin/3rdparty/ora2pg/. /usr/pangolin/migration_tools/ sudo chmod -R 0700 /usr/pangolin/migration_tools/ sudo chmod -R 0700 /usr/pangolin/diagnostic_tool sudo chown -R postgres:postgres /usr/pangolin/migration_tools/ sudo chown -R postgres:postgres /usr/pangolin/diagnostic_tool sudo find ~/pangolin/timescaledb/usr/pangolin-$MAGOR_VER.$MINOR_VER.$PATH_VER/lib/ -name "*" -exec cp -r {} /usr/pangolin/lib/ \; sudo find /usr/pangolin/lib/ -name "timescaledb*" -exec chown postgres:postgres {} \; sudo find /usr/pangolin/lib/ -name "timescaledb*" -exec chmod 0600 {} \; sudo find ~/pangolin/timescaledb/usr/pangolin-$MAGOR_VER.$MINOR_VER.$PATH_VER/share/extension/ -name "*" -exec cp -r {} /usr/pangolin/share/extension/ \; sudo find /usr/pangolin/share/extension/ -name "timescaledb*" -exec chown postgres:postgres {} \; sudo find /usr/pangolin/share/extension/ -name "timescaledb*" -exec chmod 0600 {} \;Проверьте корректность прав на каталоги для работы СЗИ:
export PGHOME=/usr/pangolin-{version}/ sudo chmod o+x $PGHOME/ sudo chmod o+x $PGHOME/bin/ sudo chmod o+x $PGHOME/share/ sudo chmod o+x $PGHOME/lib/ sudo chmod o+x $PGHOME/lib/plugins/ sudo chmod o+r $PGHOME/lib/plugins/ sudo chmod o+r -R $PGHOME/lib/plugins/ sudo chmod o+rx $PGHOME/lib/ sudo chmod o+r $PGHOME/lib/libfe_elog.so sudo chown kmadmin_pg:kmadmin_pg $PGHOME/bin/encrypt_params_file sudo chown kmadmin_pg:kmadmin_pg $PGHOME/bin/generate_encryption_key sudo chown root:kmadmin_pg $PGHOME/bin/initprotection sudo chmod 0750 $PGHOME/bin/initprotection sudo chown kmadmin_pg:kmadmin_pg $PGHOME/bin/setup_kms_credentialsАктуализируйте
.bash_profileиdynmotd.sh:export PATH_VER=4 sudo sed -i "s/{version}/$MAGOR_VER.$MINOR_VER.$PATH_VER/g" /home/postgres/.bash_profile sudo sed -i "s/{version}/$MAGOR_VER.$MINOR_VER.$PATH_VER/g" /home/kmadmin_pg/.bash_profile sudo sed -i "s/{version}/$MAGOR_VER.$MINOR_VER.$PATH_VER/g" /home/postgres/.bashrc sudo sed -i "s/{version}/$MAGOR_VER.$MINOR_VER.$PATH_VER/g" /home/kmadmin_pg/.bashrc # выполнить команды ниже стенде etcd дополнительно, при наличии sudo sed -i "s/0{$MAJOR_VER}.00{$MINOR_VER}.0{$PATH_VER}/0{$MAJOR_VER}.00{$MINOR_VER}.0{$PATH_VER}/" /usr/local/sbin/dynmotd.sh # если есть pangolin-manager. Перед выполнением вписать актуальную версию для замены. sudo sed -i "s/1.1.0/1.1.1/" /usr/local/sbin/dynmotd.shЗапустите поочередно каждую службу, проверяя после запуска их состояние. В случае кластерной конфигурации сначала выполните запуск на основном узле:
sudo systemctl daemon-reload sudo systemctl restart etcd sudo systemctl status etcd # Если есть pangolin-manager sudo systemctl restart pangolin-manager sudo systemctl status pangolin-manager # Если нет pangolin-manager sudo systemctl restart postgresql sudo systemctl status postgresql sudo systemctl restart pangolin-pooler sudo systemctl status pangolin-pooler sudo systemctl restart pg_certs_rotate_agent sudo systemctl status pg_certs_rotate_agent sudo systemctl restart pangolin_reencrypt@postgres sudo systemctl restart pangolin_reencrypt@kmadmin_pg sudo systemctl status pangolin_reencrypt@postgres sudo systemctl status pangolin_reencrypt@kmadmin_pg # Если кластерная конфигурация, верните исходные значения, полученные в Блоке 2 sudo -iu postgres pangolin-manager-ctl -c /etc/pangolin-manager/postgres.yml edit-config --set 'pause=false' --force pangolin-manager-ctl -c /etc/pangolin-manager/postgres.yml edit-config --set 'synchronous_mode=true' --force pangolin-manager-ctl -c /etc/pangolin-manager/postgres.yml edit-config --set 'synchronous_mode_strict=false' --force exit # при необходимости верните узлам исходные (до обновления) роли (switch)Для учета глобальных индексов выполните скрипт:
#!/bin/bash read -s -p "Введите пароль: " pass echo echo # Получаем список баз данных dblist=$(PGPASSWORD=$pass psql -t -c "select string_agg(datname, ' ') from pg_database where datname not in ('template0','template1');") for i in $dblist do # Получаем список глобальных индексов в БД dbidx=$(PGPASSWORD=$pass psql -d $i -t -c "\ SELECT n.nspname || '.' || c.relname as idx_name \ FROM pg_catalog.pg_class as c \ LEFT JOIN pg_catalog.pg_namespace as n ON n.oid = c.relnamespace \ WHERE c.relkind = 'G';") echo "Текущая БД : $i" # Выполняем REINDEX для глобальных индексов for j in $dbidx do echo "Текущий обрабатываемый индекс : $j" PGPASSWORD=$pass psql -d $i -c "reindex index $j;" done echo "------------------------------" done
Изменение данных локализации при миграции с ОС Red Hat Enterprise Linux 7 на Red Hat Enterprise Linux 8 и Platform V SberLinux OS Server 8#
Данные языкового стандарта предоставляются библиотекой glibc. При мажорном обновлении с ОС Red Hat Enterprise Linux 7 происходит замена библиотеки с версии glibc-2.17 на glibc-2.28. В версии 2.28, выпущенной 2018-08-01, было включено крупное обновление данных локали, которое потенциально может повлиять на данные пользователей СУБД.
Далее рассмотрены сценарии корректного обновления.
Обновление с Red Hat Enterprise Linux 7 на Red Hat Enterprise Linux 8#
В данном случае необходимо учесть, что индексы, полученные скриптом, должны быть перестроены по завершении обновления в каждой БД до запуска промышленной нагрузки на СУБД:
SELECT DISTINCT indrelid::regclass::text, indexrelid::regclass::text, collname, pg_get_indexdef(indexrelid)
FROM (SELECT indexrelid, indrelid, indcollation[i] coll FROM pg_index, generate_subscripts(indcollation, 1) g(i)) s
JOIN pg_collation c ON coll=c.oid
WHERE collprovider IN ('d', 'c') AND collname NOT IN ('C', 'POSIX');
Для перестройки индексов после обновления рекомендуется использовать скрипт:
#!/bin/bash
read -s -p "Введите пароль: " pass
echo
echo
# Получаем список баз данных
dblist=$(PGPASSWORD=$pass psql -t -c "select string_agg(datname, ' ')
from pg_database where datname not in ('template0','template1');")
for i in $dblist
do
# Получаем список индексов в БД
dbidx=$(PGPASSWORD=$pass psql -d $i -t -c "\
SELECT DISTINCT indexrelid::regclass::text idx_name \
FROM (SELECT indexrelid, indcollation[i] coll FROM pg_index, generate_subscripts(indcollation, 1) g(i)) s \
JOIN pg_collation c ON coll=c.oid \
WHERE c.collprovider IN ('d', 'c') AND c.collname NOT IN ('C', 'POSIX') \
AND indexrelid NOT IN (SELECT DISTINCT inhparent FROM pg_inherits);")
echo "Текущая БД : $i"
# Выполняем REINDEX для индексов
for j in $dbidx
do
echo "Текущий обрабатываемый индекс : reindex index $j;"
PGPASSWORD=$pass psql -d $i -c "reindex index $j;"
done
echo "------------------------------"
done
Обновление с Red Hat Enterprise Linux 8 на Platform V SberLinux OS Server 8#
Если обновление ОС Red Hat с 7 версии на 8 уже произошло и предыдущие шаги были пропущены, то рекомендуется перестроить потенциально поврежденные индексы в конкурентном режиме:
#!/bin/bash
read -s -p "Введите пароль: " pass
echo
echo
# Получаем список баз данных
dblist=$(PGPASSWORD=$pass psql -t -c "select string_agg(datname, ' ')
from pg_database where datname not in ('template0','template1');")
for i in $dblist
do
# Получаем список индексов в БД
dbidx=$(PGPASSWORD=$pass psql -d $i -t -c "\
SELECT DISTINCT indexrelid::regclass::text idx_name \
FROM (SELECT indexrelid, indcollation[i] coll FROM pg_index, generate_subscripts(indcollation, 1) g(i)) s \
JOIN pg_collation c ON coll=c.oid \
WHERE c.collprovider IN ('d', 'c') AND c.collname NOT IN ('C', 'POSIX') \
AND indexrelid not in (SELECT distinct inhparent FROM pg_inherits);")
echo "Текущая БД : $i"
# Выполняем REINDEX для индексов
for j in $dbidx
do
echo "Текущий обрабатываемый индекс : reindex index concurrently $j;"
PGPASSWORD=$pass psql -d $i -c "reindex index concurrently $j;"
done
echo "------------------------------"
done
Для проверки существующих индексов на возможные инварианты, включая расхождения в лексическом порядке с учетом правил сортировки, рекомендуется использовать скрипт на основе расширения amcheck. Для установки расширения amcheck выполните команду от суперпользователя в каждой БД:
CREATE EXTENSION amcheck SCHEMA ext;
Далее в каждой БД запустите скрипт:
do $$
declare stmt record;
declare ret record;
declare verbose_check_indexes boolean:=true; --для большого количества индексов рекомендуется установить в false для сокращения вывода
begin
IF (select installed_version from pg_available_extensions where name='amcheck') is not null then
for stmt in
SELECT DISTINCT indrelid::regclass::text as table_name,
indexrelid::regclass::text as index_name,
'select ext.bt_index_check('''||indexrelid::regclass::text||''');' as check_command
,'reindex index concurrently '||indexrelid::regclass::text||';' as reindex_command
,indexrelid as id
FROM (SELECT indexrelid, indrelid, indcollation[i] coll FROM pg_index, generate_subscripts(indcollation, 1) g(i)) s
JOIN pg_collation c ON coll=c.oid
WHERE collprovider IN ('d', 'c') AND collname NOT IN ('C', 'POSIX') AND
indexrelid NOT IN (SELECT distinct inhparent FROM pg_inherits)
loop
begin
execute stmt.check_command into ret;
IF verbose_check_indexes then
raise notice 'таблица % индекс % проверка прошла успешно',stmt.table_name,stmt.index_name ;
END IF;
exception when others then
raise notice '--------------------------------------%ОШИБКА таблица % индекс %. % Для полного текста ошибки выполните (%). % Для реиндекса выполните (%)% Размер индекса %. % %-----------------------------------------------',chr(10), stmt.table_name,stmt.index_name,chr(10),stmt.check_command,chr(10),stmt.reindex_command,chr(10),pg_size_pretty(pg_total_relation_size(stmt.index_named)),( select case when indisunique then 'Индекс уникален' else 'Индекс не уникален' end from pg_index where indexrelid=stmt.index_named ),chr(10) ;
end;
end loop;
ELSE
raise notice 'установите расширение amcheck';
END IF;
end ; $$;
При отсутствии ошибок будет получено сообщение вида:
NOTICE: таблица hint_plan.hints индекс hint_plan.hints_norm_and_app проверка прошла успешно
При возникновении ошибок:
NOTICE: --------------------------------------
ОШИБКА таблица tron.products индекс tron.products_pkey.
Для полного текста ошибки выполните (select ext.bt_index_check('tron.products_pkey');).
Для реиндекса выполните (reindex index concurrently tron.products_pkey;)
Размер индекса 0 bytes. Индекс уникален
-----------------------------------------------
Статус индекса можно узнать при помощи запроса:
select ext.bt_index_check('tron.products_pkey');
При наличии проблем для их устранения рекомендуется выполнить запрос:
reindex index concurrently tron.products_pkey;
При обнаружении в таблице дубликатов неактуальные повторные записи нужно удалить.
Внимание!
Учитывайте размер индекса и нагрузку на БД.