Генетические алгоритмы#
Генетический алгоритм (ГА) - это эвристический метод оптимизации, который работает на основе рандомизированного поиска. Множество возможных решений задачи оптимизации рассматривается как популяция особей. Степень адаптации особи к окружающей среде определяется ее приспособленностью.
Координаты особи в пространстве поиска представлены хромосомами, по сути, набором символьных строк. Ген - это участок хромосомы, который кодирует значение одного оптимизируемого параметра. Типичными кодировками для гена могут быть двоичные или целые числа.
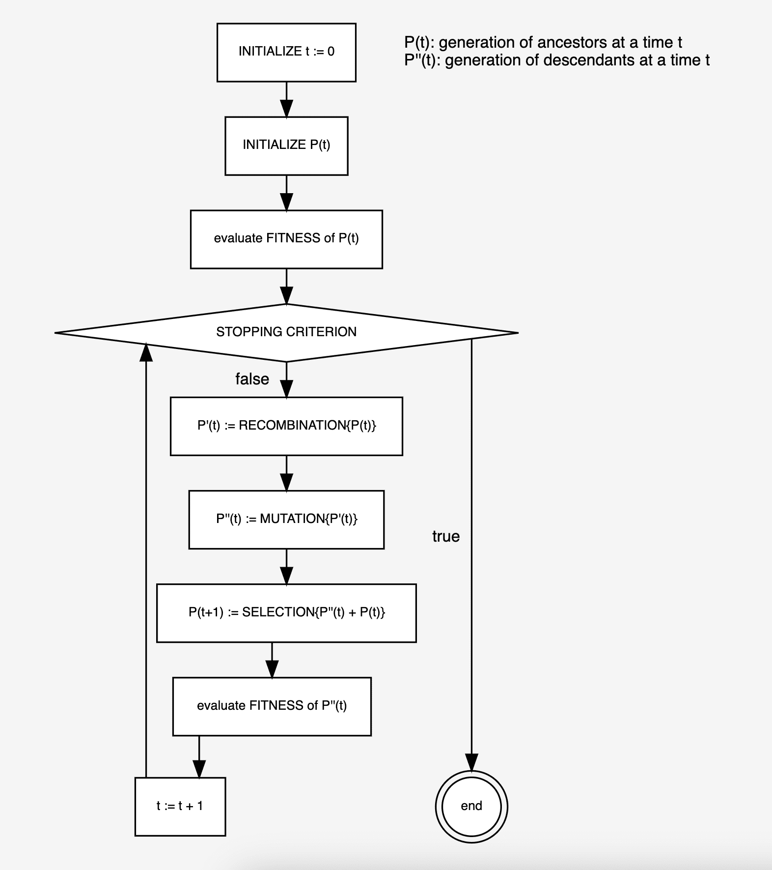
Путем моделирования эволюционных операций рекомбинации, мутации и отбора находятся новые поколения точек поиска, которые демонстрируют более высокую среднюю пригодность, чем их предки. Рисунок 62.1 иллюстрирует эти шаги.
Структура генетического алгоритма#

Согласно FAQ по comp.ai.genetic, нельзя не подчеркнуть, что ГА - это не чисто случайный поиск решения задачи. В ГА используются стохастические процессы, но результат явно не случаен (лучше, чем случаен).