postgres_fdw. Обертка сторонних данных для PostgreSQL#
В исходном дистрибутиве установлено по умолчанию: нет.
Связанные компоненты: отсутствуют.
Схема размещения:
ext.
Модуль предоставляет обертку сторонних данных postgres_fdw. Используя расширение, можно обращаться к данным, находящимся на внешних серверах PostgreSQL.
Функциональность этого модуля во многом пересекается с функциональностью модуля dblink. Модуль postgres_fdw предоставляет прозрачный и стандартизированный синтаксис для обращения к удаленным таблицам и во многих случаях дает более высокую производительность.
Рекомендуется объявлять столбцы сторонней таблицы с такими же типами данных и правилами сортировки, как у целевых столбцов удаленной таблицы во избежание семантических аномалий, вследствие различий в обработке запросов удаленным и локальным серверами.
Сторонняя таблица может быть объявлена с меньшим количеством или другим порядком столбцов, чем в удаленной таблице, так как сопоставление столбцов осуществляется по имени, не по позиции.
Параметры#
Подключение#
Для стороннего сервера можно задать те же параметры, которые принимает libpq в строках подключения (33.1. Database Connection Control Functions), за исключением следующих параметров, которые не допускаются или обрабатывается по-другому:
user,passwordиsslpasswordследует задавать в сопоставлениях пользователей или в файле описания служб;client_encodingавтоматически принимается равной локальной кодировке сервера;fallback_application_nameвсегда =postgres_fdw;sslkeyиsslcertмогут задаваться в свойствах соединения и/или сопоставления пользователей, при этом настройки сопоставления пользователей более приоритетны.
Создавать и изменять сопоставления пользователей, устанавливающие параметр sslcert или sslkey, могут только суперпользователи.
Подключаться к сторонним серверам без аутентификации по паролю могут только суперпользователи, поэтому в сопоставлениях для обычных пользователей всегда нужно задавать пароль.
Суперпользователь может отключить проверку пароля на уровне сопоставления пользователей, установив параметр password_required в значение false, например:
ALTER USER MAPPING FOR some_non_superuser SERVER loopback_nopw
OPTIONS (ADD password_required 'false');
Позаботьтесь о том, чтобы через установленное сопоставление пользователь не мог подключиться к другой базе с правами суперпользователя (CVE-2007-3278 и CVE-2007-6601).
Не задавайте параметр password_required=false для роли public, поскольку сопоставляемый пользователь имеет возможность использовать:
любые клиентские сертификаты и записи в файлах
.pgpass,.pg_service.confв домашнем каталоге системного пользователя, от имени которого работает серверpostgres;доверенные режимы аутентификации, например
peerилиident.
Имя объекта#
Параметры имени объекта позволяют управлять передачей на удаленный сервер PostgreSQL имен, фигурирующих в операторах SQL. Данные параметры нужны, когда сторонняя таблица создается с именами, отличными от имен удаленной таблицы.
Параметр |
Описание |
|---|---|
|
Имя схемы для обращения к этой таблице на удаленном сервере; если параметр опускается, применяется схема сторонней таблицы |
|
Имя таблицы для обращения к этой таблице на удаленном сервере; если параметр опускается, применяется имя сторонней таблицы |
|
Имя столбца для обращения к этому столбцу на удаленном сервере; если параметр опускается, применяется исходное имя столбца |
Оценка стоимости#
Модуль postgres_fdw получает удаленные данные, выполняя запросы на удаленных серверах, поэтому в идеале ожидаемая стоимость сканирования сторонней таблицы должна равняться стоимости выполнения на удаленном сервере плюс издержки сетевого взаимодействия.
Самый надежный способ получить такие оценки — узнать стоимость у удаленного сервера и добавить некоторую надбавку — но для простых запросов может быть невыгодно передавать дополнительный запрос, только чтобы получить оценку стоимости, поэтому postgres_fdw предоставляет следующие параметры, позволяющие управлять вычислением оценки стоимости:
Параметр |
Описание |
|---|---|
|
Параметр может задаваться для сторонней таблицы или для стороннего сервера; определяет, будет ли |
|
Параметр может задаваться для стороннего сервера; устанавливает числовое значение, добавляемое к оценке стоимости запуска для любого сканирования сторонней таблицы на этом сервере; выражает дополнительные издержки на установление подключения, разбор и планирование запроса на удаленной стороне. Значение по умолчанию — 100 |
|
Параметр может задаваться для стороннего сервера; устанавливает числовое значение, выражающее дополнительную стоимость чтения одного кортежа из сторонней таблицы на этом сервере. Это число можно увеличить или уменьшить, отражая меньшую или большую фактическую скорость сетевого взаимодействия с удаленным сервером. Значение по умолчанию — 0.01 |
Когда поведение use_remote_estimate:
включено,
postgres_fdw:получает количество строк и оценку стоимости с удаленного сервера;
добавляет к оценке стоимости
fdw_startup_costиfdw_tuple_cost.
отключено,
postgres_fdw:рассчитывает число строк и оценку стоимости локально;
добавляет к этой оценке
fdw_startup_costиfdw_tuple_cost.
Локальная оценка может быть точной только при наличии локальной копии статистики удаленных таблиц. Обновить эту статистику для сторонней таблицы можно с помощью команды ANALYZE, при этом удаленная таблица будет просканирована, а по ее содержимому будут вычислена и сохранена статистика как для локальной таблицы.
Локальное хранение статистики может быть полезно с целью сокращения издержек планирования для удаленной таблицы. Если удаленная таблица меняется часто, локальная статистика будет быстро устаревать.
Удаленное выполнение#
По умолчанию ограничения WHERE, содержащие встроенные операторы и функции, обрабатываются на удаленном сервере, а ограничения, содержащие вызовы не встроенных функций, проверяются локально после получения строк.
Если же расширенные функции доступны на удаленном сервере, и можно рассчитывать, что они дадут те же результаты, что и локально, производительность можно увеличить передачей WHERE блоков на удаленное выполнение.
Этим поведением позволяют управлять следующие параметры:
extensions– перечисленные через запятую расширения PostgreSQL, которые установлены и имеют совместимые версии на локальном и на удаленном сервере. Относящиеся к перечисленным расширениям и при этом постоянные (immutable) функции и операторы могут передаваться на выполнение удаленному серверу. Этот параметр можно задать только для стороннего сервера, но не для таблицы; при использовании параметраextensionsпользователь сам отвечает за то, чтобы перечисленные расширения существовали, и их поведение было одинаковым на локальном и удаленном сервере, в противном случае, удаленные запросы могут выдавать ошибки или неожиданные результаты;fetch_size– количество строк, которое должна получатьpostgres_fdwв одной операции выборки; можно задать для сторонней таблицы или стороннего сервера; значение по умолчанию — 100 строк.
Изменение данных#
По умолчанию все доступные через postgres_fdw сторонние таблицы считаются изменяемыми. Это можно переопределить с помощью параметра updatable.
Параметр updatable определяет, будет ли postgres_fdw допускать изменения в сторонних таблицах посредством команд INSERT, UPDATE и DELETE. Его можно задать для сторонней таблицы или для стороннего сервера.
Параметр, определенный на уровне таблицы, переопределяет параметр уровня сервера. Значение по умолчанию — true (изменения разрешены).
Если удаленная таблица не допускает изменения, независимо от параметра сервера, будет выдана ошибка.
Использование параметра updatable прежде всего позволяет выдать ошибку локально, не обращаясь к удаленному серверу. Представление information_schema будет показывать, что определенная сторонняя таблица postgres_fdw является изменяемой или нет, согласно значению данного параметра, не проверяя это на удаленном сервере.
Импорт#
Обертка postgres_fdw позволяет импортировать определения сторонних таблиц с применением команды IMPORT FOREIGN SCHEMA, которая создает на локальном сервере определения сторонних таблиц, соответствующих таблицам или представлениям на удаленном сервере. Если импортируемые удаленные таблицы содержат столбцы пользовательских типов данных, на локальном сервере должны быть совместимые типы с теми же именами.
Параметры импорта и описание в документации PostgreSQL.
Управление соединением#
Модуль postgres_fdw устанавливает соединение со сторонним сервером при первом запросе, в котором участвует связанная со сторонним сервером сторонняя таблица. Это соединение сохраняется и повторно используется для последующих запросов в том же сеансе.
Если к стороннему серверу обращаются разные пользователи (сопоставления пользователей), отдельное соединение устанавливается для каждого из них.
Управление транзакциями#
В процессе выполнения запроса, в котором участвуют какие-либо удаленные таблицы на стороннем сервере, postgres_fdw:
открывает транзакцию на удаленном сервере, если такая транзакция еще не была открыта для текущей локальной транзакции;
удаленная транзакция фиксируется или прерывается, когда фиксируется или прерывается локальная транзакция.
Подобным образом реализуется и управление точками сохранения.
Для удаленной транзакции выбирается режим изоляции SERIALIZABLE, когда локальная транзакция открыта в режиме SERIALIZABLE; в противном случае применяется режим REPEATABLE READ.
Этот выбор гарантирует, что если запрос сканирует несколько таблиц на удаленном сервере, он будет получать согласованные данные одного снимка для всех сканирований. Как следствие, последовательные запросы в одной транзакции будут видеть одни данные удаленного сервера, даже если на нем параллельно происходят изменения, вызванные другими действиями.
Это поведение ожидаемо для локальной транзакции в режимах SERIALIZABLE и REPEATABLE READ, но для локальной транзакции в режиме READ COMMITTED оно может быть неожиданным.
Примечание
postgres_fdw в настоящее время не поддерживает подготовку удаленной транзакции для двухфазной фиксации.
Оптимизация удаленных запросов#
Описание в разделе
Окружение удаленного выполнения запросов#
Описание в разделе
Доработка#
Доработка: Добавляется интеграция с хранилищем паролей. Расширение может получить пароль из хранилища по набору параметров
host,port,database,usernameполучаемых из настроек подключения к FOREIGN SERVER и USER MAPPING.Версия: 6.6.0
Указание пароля в USER MAPPING теперь необязательно. Если раньше, в целях безопасности, для расширения была запрещена аутентификация без пароля, то теперь логика остается прежней, но с учетом возможности использования пароля из хранилища. Добавить запись без пароля по-прежнему можно, однако соединение не будет установлено, если пароль не был получен ни из хранилища, ни из настройки USER MAPPING (см. описание опции password_required в оригинальной версии расширения).
Для обеспечения обратной совместимости остается возможность задать пароль в явном виде при создании USER MAPPING (оригинальное поведение). При этом, если пароль задан и в USER MAPPING, и в хранилище, предпочтение отдается опции USER MAPPING.
Дополнительно, в хранилище паролей обязательно должны быть указаны параметры roles и appnames. В случае пустых полей, либо несоответствия текущего пользователя значению поля roles и несоответствию значения в поле appnames значению postgres_fdw – пароль получен не будет.
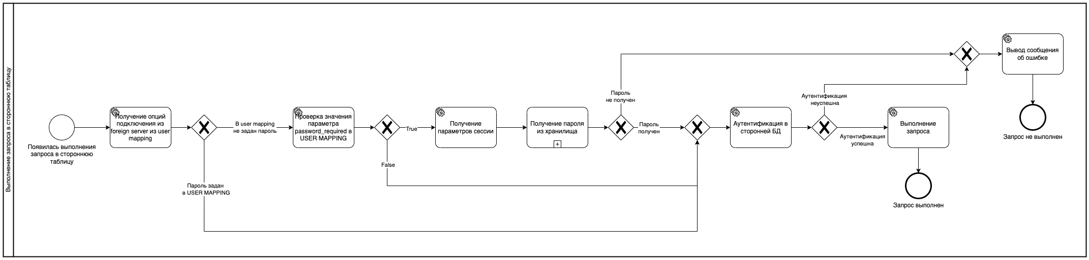
Схематично данный процесс можно представить следующим образом:

Схема процесса «выполнение запроса в стороннюю таблицу»#

Описание шагов процесса обновления, представленных на схеме:
Номер шага |
Наименование шага |
Описание |
Переход к шагу |
|---|---|---|---|
1 |
Получение опций подключения из FOREIGN SERVER и USER MAPPING |
Система получает данные о подключении из совокупности FOREIGN SERVER ( |
Переход к шагу 2, если пароль отсутствует в user mapping. |
2 |
Проверка значения |
В случае, если пароль не задан в USER MAPPING и отсутствует в хранилище, выполняется проверка возможности выполнять аутентификацию без пароля |
Переход к шагу 5, если значение параметра |
3 |
Получение параметров сессии |
На данном этапе необходимо получить пароль из хранилища. Получением пароля будет заниматься библиотека libpq, для того, чтобы проверить привилегии на данное действие, необходимо получить и отправить в библиотеку мастер-ключ, имя пользователя установившего сессию и имя приложения |
Переход к шагу 4 |
4 |
Получение пароля из хранилища |
Отдельный подпроцесс. Библиотека libpq отправляет в библиотеку, работающую с хранилищем паролей на проверку соответствия мастер ключа, если ключ соответствует, то выставляется флаг возможности получения пароля (флаг соответствия ключа), после чего из хранилища по строке подключения выбирается нужная запись и ее ACL( |
Переход к шагу 5, если значение параметра |
5 |
Аутентификация в сторонней БД |
Выполняется аутентификация с полученным ранее паролем |
Переход к шагу 6, если аутентификация успешна |
6 |
Выполнение запроса |
Выполняется запрос |
Схема процесса «получение пароля из хранилища»#

Описание шагов процесса обновления, представленных на схеме:
Номер шага |
Наименование шага |
Описание |
Переход к шагу |
|---|---|---|---|
1 |
Сверка мастер ключа |
Расширение или утилита передает в библиотеку работающую с хранилищем паролей через драйвер libpq мастер-ключ, обфусцированный и сгенерированный при компиляции. Аналогичный ключ закодирован в библиотеке хранилища паролей. Ключ сверяется, и в случае совпадения флаг возможности обращения к хранилищу устанавливается в значение |
Переход к шагу 2, если ключ совпал. |
2 |
Передача параметров сессии в библиотеку |
Расширение или утилита, в случае необходимости обезопасить работу, передает в библиотеку работающую с хранилищем паролей через драйвер libpq имя сессионного пользователя и/или имя приложения |
Переход к шагу 5, если никакие параметры не переданы. |
3 |
Получение ACL из хранилища |
В случае, если мастер-ключ совпал, то требуется проверить право пользователя использовать запрошенный пароль. Для этого в хранилище появляются отдельные поля |
Переход к шагу 4 |
4 |
Сверка сессионного пользователя или имени приложения с ACL |
Расширение или утилита, после успешной проверки мастер-ключа при обращении к библиотеке libpq, передает имя сессионного пользователя или приложения. Данное имя сравнивается с полученными на предыдущем шаге значениями из |
Переход к шагу 5, если права есть. |
5 |
Получение пароля из хранилища |
Происходит обращение к библиотеке работающей с зашифрованным хранилищем паролей и получение запрошенного пароля, после чего выполняется аутентификация |
|
6 |
Генерация сообщения об ошибке |
В случае, если по какой-то причине пароль из хранилища получить нельзя, генерируется сообщение об ошибке и процесс завершается |
Ограничения#
не поддерживаются операторы
INSERTс предложениемON CONFLICT DO UPDATE;предложение
ON CONFLICT DO NOTHINGподдерживается при отсутствии указания для выбора уникального индекса;поддерживается перемещение строк, вызванное командами
UPDATEдля партиционированных таблиц; в то же время невозможно выполнить изменение, при котором удаленная партиция, выбранная для добавления перемещаемой строки, также является целевой партицией дляUPDATEи должна модифицироваться позже той же командой.
Установка#
При наличии прав администратора СУБД включение модуля выполняется с помощью команды CREATE EXTENSION:
CREATE EXTENSION postgres_fdw SCHEMA ext;
Настройка#
Настройка не требуется.
Использование модуля#
Чтобы иметь возможность обращаться к удаленным данным при помощи postgres_fdw, необходимо выполнить следующие шаги:
Создайте объект стороннего сервера с помощью команды
CREATE SERVER. Сторонний сервер будет представлять удаленную базу данных, к которой необходимо подключаться. В параметрах объекта сервера указываются свойства подключения:CREATE SERVER test_foreign_server FOREIGN DATA WRAPPER postgres_fdw OPTIONS (host '<host>', port '5433', dbname 'test_pgfdw');Создайте сопоставление пользователей, используя
CREATE USER MAPPING, для каждого пользователя базы, которому нужен доступ к удаленному серверу. Укажите имя и пароль удаленного пользователя в параметрах сопоставленияuserиpassword.CREATE USER MAPPING FOR postgres SERVER test_foreign_server OPTIONS (user 'pgfdw', password '<password>');Создайте стороннюю таблицу, используя
CREATE FOREIGN TABLEилиIMPORT FOREIGN SCHEMA, для каждой удаленной таблицы, к которой необходимо обращаться. Столбцы сторонней таблицы должны соответствовать столбцам целевой удаленной таблицы. Можно также использовать локально имена таблиц и/или столбцов, отличные от удаленных, если указать корректные имена в параметрах объекта сторонней таблицы.CREATE FOREIGN TABLE test_foreign_table ( num int, name text, name1 varchar ) SERVER test_foreign_server OPTIONS ( schema_name 'ext', table_name 'tst_pgfdw' );Сторонняя таблица может быть объявлена с меньшим количеством или другим порядком столбцов, чем в удаленной таблице. Сопоставление столбцов удаленной таблицы осуществляется по имени, а не по позиции.
В случае успешного создания, внешняя таблица
Foreign tableпоявится в списке объектов:Foreign table "ext.test_foreign_table" Column | Type | Collation | Nullable | Default | FDW options | Storage | Stats target | Description --------+-------------------+-----------+----------+---------+-------------+----------+--------------+------------- num | integer | | | | | plain | | name | text | | | | | extended | | name1 | character varying | | | | | extended | | Server: test_foreign_server FDW options: (schema_name 'ext', table_name 'tst_pgfdw')Для обращения к данным, хранящимся в удаленной таблице, можно выполнять
SELECT. Также можно изменять данные в удаленной таблице, выполняяINSERT,UPDATE,DELETEилиCOPY. Удаленный пользователь, указанный в сопоставлении, должен иметь необходимые права для этого.select * from test_foreign_table; num | name | name1 -----+---------+----------- 1 | Ivanov | Ingeneer 2 | Petrov | Developer 3 | Sidorov | QA (3 rows)
Ссылки на документацию разработчика#
Дополнительно поставляемый модуль postgres_fdw.