Создание новой версии продукта#
Новая версия продукта может быть создана из карточки продукта на вкладке Релизы или в каталоге Версии продуктов. Для перехода в каталог в боковом меню выберите раздел Версии продуктов.
В реестре Версий продуктов будет отображен список версий, доступных для просмотра:
версии, в которых текущий пользователь является Владельцем Продукта или Менеджером Релиза;
версии, в которых текущий пользователь включен в состав релизной команды.
Для создания новой версии нажмите пиктограмму + в правом верхнем углу (доступно только для Владельцев продуктов и Менеджеров Релизов):

В карточке новой Версии продукта заполните обязательные поля (отмечены знаком *) и нажмите кнопку Сохранить. Кнопка Сохранить становится активной
только после заполнения всех обязательных полей:

В результате будет создана карточка Версии продукта в статусе Новый (розовая панель справа от заголовка карточки):

Новая карточка будет доступна в реестре Версии продуктов.
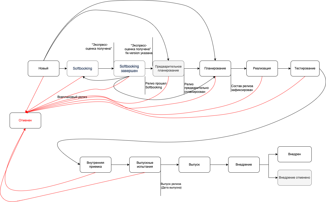
Стадии процесса выпуска релиза#
В зависимости от типа продукта и условий поставки его заказчику изменяется состав стадий выпуска релиза. Программные продукты/компоненты, поставка которых осуществляется в составе Bundle Solution, имеют укороченный цикл выпуска релиза (Статусы ПП/Компонентов). Также, поскольку релизы не проходят внутреннюю приемку, отсутствует согласование отдельных стадий с менеджерами внутренней приемки:

Для Mono/Bundle Solution (Статусы релизов Bundle/Mono Solution) состав стадий будет зависеть от установленного флага Установка в референсную инсталляцию. Если установка в референсную инсталляцию не предусмотрена, то процесс выпуска релиза завершается на стадии Выпуск.

Если флаг Установка в реф. инсталляцию установлен, процесс выпуска релиза завершается на стадии Внедрен:

Предварительное планирование (SoftBooking)#
На стадии Новый версия продукта участвует в процессе предварительного планирования релизов. Предварительное планирование позволяет наметить составы будущих релизов и их примерные сроки выпуска. Для перевода карточки релиза на стадию SoftBooking Владелец продукта/Менеджер релиза нажимает кнопку SoftBooking внизу карточки релиза:

Карточка релиза переходит на стадию SoftBooking, о чем говорит розовая панель в заголовке карточки релиза. На стадии SoftBooking под учетной записью ВП/МР осуществите предварительное планирование:
Внесите предварительную информацию о составе релиза (см. Планирование scope релиза):

Внесите предварительную информацию о компонентном составе релиза (см. Компоненты):

Заполните ориентировочные сроки проведения внутренней приемки (см. Ключевые вехи).
Приложите итоговый протокол, в который входит следующая информация:
описание актуальной релизной политики и релизного расписания (прикладываются ссылки);
перечень основных изменений.
Переведите релиз в статус Softbooking завершен, нажав кнопку На согласование внизу карточки релиза.

Карточка релиза переходит на стадию Согласование, о чем говорят вращающиеся стрелки на панели текущей стадии в заголовке карточки релиза:

Под учетной записью Владельца Продукта завершите стадию SoftBooking нажатием кнопки Завершить SoftBooking внизу карточки релиза. После этого карточка релиза переходит в стадию SoftBooking завершен:

После завершения процесса SoftBooking Владелец продукта / менеджер релиза имеют возможность вернуть релиз на стадию SoftBooking или перевести карточку релиза на стадию Планирование. Если релиз поставляется в составе Bundle Solution, стадия релиза SoftBooking завершен позволяет владельцу Bundle Solution использовать данную версию релиза для SoftBooking состава Bundle Solution.
Планирование#
Общая информация#
В начале работы над Версией продукта переведите карточку версии продукта на стадию Планирование под учетной записью Владельца продукта или Менеджера Релиза. Переход на стадию Планирование может быть осуществлен со стадии Новый, SoftBooking завершен или с любой последующей стадии (до стадии Выпущен) по результатам согласования Запроса на Изменение.
Для этого внизу карточки версии продукта, находящейся в статусе Новый (см. рис. выше) нажмите кнопку Планирование. Статус карточки (голубая панель справа от заголовка карточки) изменится на Планирование:

На стадии планирования могут быть внесены изменения в информацию о версии продукта, введенную при создании карточки версии продукта (раздел Общая информация).
Ключевые вехи#
В левой части карточки Версии продукта находится список разделов карточки. Для перехода к разделу Ключевые вехи нажмите на пункт Ключевые вехи из списка разделов:

Вехи, отмеченные знаком *, являются обязательными к заполнению. Заполнение остальных вех остается на усмотрение Владельца продукта. Заполненные вехи
включаются в план релиза, и их прохождение контролируется системой.
Компоненты#
В разделе Компоненты отражается список компонентов, которые планируется поставить в рамках данного релиза. Перечень компонентов Mono Solution определяется данными из карточки продукта, к которому относится данный релиз. В список компонентов Bundle Solution могут быть включены компоненты из релизов Mono Solution, которые поставляются в составе Bundle Solution
Владелец продукта или Менеджер Релиза может:
добавить в список компонентов другие компоненты;
удалить компонент из списка;
восстановить список компонентов к значению по умолчанию.
Указать версию компоненты отличную от версии продукта

Зависимости#
Зависимости заполняются на этапе "Планирования", для корректировки данных по зависимостям на более поздних этапах нужно вернуться на стадию "Планирование"

Имеется возможность автоматически заполнить зависимости из предыдущей версии продукта, а затем откорректировать. Для этого в верхней части таблицы есть раскрывающийся список с перечнем версий данного продукта для которых определены зависимости. После выбора версии и нажатии кнопки [копировать] состав зависимостей будет перенесен из выбранно версии в текущую.
Внимание!!! Для выбора доступны только Версии продукта в стадии Выпуск, Внедрение, Внедрен, Внедрение отменено. Если версиии удолетворяющие этим требованиям отсутствуют кнопка "[Копировать] с раскрывающемся списком отображена не будет.
Для добавления новой зависимости пользователь:
Нажимает кнопку [+] в правом верхнем углу таблицы. Внизу таблицы будет добавлена новаяя строка для заполнения пользователем.
Из раскрывающегося списка выбирает продукт с которым требуется установить связь.
Из раскрывающегося списка выбирает версию проодукта и его компонент
Отмечает (при необходимости) атрибуты
Обязательный
Внешний продукт
Любые версии не ниже (указанной в данной строке таблицы)
Рекомендуемая
Нажатием на пиктограмму "Корзина" строка может быть удалена По завершению редактирования раздела пользователь нажимает кнопку [Сохранить]
Планирование scope релиза#
В разделе Плановые затраты (верхняя группа вкладок) ВП/РП вносит информацию по составу релиза и оценки трудозатрат на его реализацию.
В части Общие трудозатраты фиксируется суммарная оценка трудозатрат по всем командам, задействованным в проведении ИФТ, НТ, Внутренней приемки и выпуске документации.
В части Разработка определяются задачи, которые войдут в состав новой версии продукта, определяется оценка трудозатрат на реализацию функциональности по каждому из CR в разрезе: Проектирование, Разработка, Тестирование.
Если введенные в разделе Разработка трудозатраты превышают оценочное значение Capacity команды, система выдаст предупреждающее сообщение (данное сообщение не влияет на возможность перевода релиза на следующие стадии релиза).
Заполнение плановых трудозатрат и команды версии продукта#
Перед отправкой версии на согласование владельцу продукта необходимо заполнить плановые трудозатраты в ч/д на вкладке Плановые трудозатраты:
Общие затраты - указываются плановые трудозатраты в ч/д по общим задачам релиза:
ИФТ
НТ
ПСИ
Документация
Так же Владелец продукта добавляет в релиз информацию по задачам которые должны быть реализованы в данной версии (ссылка на задачу в Task-tracker) для фиксации состава релиза.
Разработка - указываются плановые трудозатраты в ч/д по задачам. При этом для каждой задачи указываются:
Тип - тип задачи выбирается из справочника категорий задач;
Задача - номер задачи (могут указываться только задачи в соответствии с заданным в настройке
ProductVersionTaskRegexpшаблоном);Проектирование - плановые трудозатраты в ч/д на проектирование по данной задаче;
Разработка - плановые трудозатраты в ч/д на разработку по данной задаче;
Тестирование - плановые трудозатраты в ч/д на тестирование по данной задаче.
При нажатии кнопки Сохранить или На согласование указанные трудозатраты сохраняются в рабочем плане версии (вкладка Планы).
Для учета загрузки команды в нижней части таблицы показывается Capacity команды, которая автоматически рассчитывается следующим образом:
на вкладке Команда отбираются сотрудники с признаком
assignable=true;берется общее количество рабочих дней по производственному/личному календарю сотрудника с даты фиксации состава до даты выпуска версии (или период резерва для частично зарезервированных сотрудников) с учетом % резервирования;
полученное количество рабочих дней суммируется для всех участников команды. При наличии личных календарей будут учтены отпуска сотрудников.
Если суммарное количество ч/д (Разработка+Тестирование) по указанным задачам превышает Capacity команды, будет выдано сообщение: Плановые трудозатраты превышают capacity команды на N ч/д.
Также в Capacity команды учитываются трудозатраты по каждой категории задач - Разработка, Проектирование, Тестирование. Учет производится по роли участника команды в проекте. Каждая роль в своем справочнике содержит ссылку на категории задач. Если итоговые затраты по какой-то категории превышают capacity по этой категории, то будет выведено сообщение:

В процессе фиксации релиза система проверяет, что добавленные в состав релиза задачи из Task-tracker не включены в состав других релизов. Если задача включена в состав другого релиза процесс фиквации релиза останавливается, пользователю выдается ошибка.

Синхронизация с таск-трекером#
Над таблицей плановых трудозатрат находится кнопка Синхронизировать с таск-трекером. По нажатии кнопки происходит пересчет оценок с сервера таск-трекера. Также при появлении у каждой задачи дочерних задач, они добавятся в таблицу. Справа от типа задачи появится кнопка +, раскрывающая список подзадач:

Добавление группы задач с помощью запроса#
Система предоставляет возможность добавлять группу задач с помощью запроса. Например, для таск-трекера это запрос в виде строки JQL. Для добавления используется кнопка выпадающего списка Добавить задачи с помощью запроса, расположенная справа от кнопки Синхронизировать с таск-трекером:

По нажатии кнопки открывается диалоговое окно для ввода запроса:

Нажатие на кнопку ОК произведет запрос, и если таск-трекер вернет задачи, они добавятся в таблицу с плановыми затратами вместе со своими оценками и основными атрибутами. Если задача уже есть в таблице, она не добавится:

Для настройки валидационных правил проверки ввода задач можно воспользоваться настройкой
ProductVersionTaskRegexp.
Команда#
В разделе Команда ВП/МР вносит информацию по сотрудникам, участвующим в выпуске новой Версии продукта. Сотрудники указанные в данном разделе могут:
просматривать данный релиз в реестре доступных сотруднику релизов;
просматривать информацию о релизе;
просматривать задачи по релизу в своем личном кабинете и списывать на задачи релиза трудозатраты.


ВП/МР имеют возможность:
просматривать карточку сотрудника (включая информацию по уже назначенным на сотрудника задачам);
добавлять в команду сотрудника или универсальный ресурс;
удалить из команды сотрудника или универсальный ресурс;
заменить сотрудника или универсальный ресурс другим сотрудником (включая замену в назначениях на задачи в плане выпуска Версии продукта).
Учет capacity команды#
После добавления команды релиза в разделе Плановые трудозатраты автоматически рассчитывается capacity команды релиза следующим образом:
По календарю по-умолчанию рассчитывается количество рабочих дней от даты фиксации до даты выпуска релиза.
Если участник команды зарезервирован частично, то в этом случае берется количество рабочих дней для указанного периода резервирования.

Для каждого участника команды это количество умножается на % резервирования и из него вычитаются дни отпуска согласно личному календарю сотрудника:

Полученное суммарное количество рабочих дней по каждому сотруднику отображается в соответствии с ролью в столбце: Разработка, Тестирование или Экспресс-оценка.
У каждой роли участника команды в настройках системы указывается набор категорий задач, в разрезе которых должно учитываться полученное кол-во рабочих дней:

Планы#
Планы в системе делятся на 3 типа:
Рабочий план
Задачи данного плана видны сотрудникам, участвующим в выпуске версии продукта, в личных кабинетах. Рабочий план не может быть отредактирован. На основе рабочего плана формируются отчеты.Черновик плана
Предназначен для редактирования ВП/МР. Черновик плана может быть опубликован как новый рабочий план релиза.Базовый план
Срез рабочего плана проекта на дату перехода на стадию реализации или дату фиксации Запроса на изменение. Относительно базового плана рассчитываются отклонения по задачам рабочего плана. Базовый план может быть сохранен Владельцем продукта через процедуру "Запрос на изменение" или пользователем с ролью "Контроль базовых планов" через пункт меню.


Первоначальный рабочий план план выпуска релиза формируется автоматический на основании данных разделов Плановые затраты и Ключевые вехи. В случае необходимости РП/МР может:
Скопировать план проекта как новый Черновик Плана.
Внести изменения в Черновике Плана в состав и последовательность задач выпуска версии продукта. Не допускается удаление автоматически созданных ключевых вех плана (выделены сиреневым цветом). План, в котором автоматически созданные ключевые вехи были удалены, не может быть опубликован.
Назначить на задачи конкретных исполнителей (в Черновике Плана).
Опубликовать черновик плана как новый рабочий план выпуска новой версии продукта.
Документы#
Раздел Документы позволяет загружать в систему файлы документов и ссылки на сетевые ресурсы:


Загрузить документ в реестр документов может любой член команды. ВП/МР должны загружать в систему:
подтверждения согласования состава релиза на этапе согласования перехода на стадию Реализация;
подтверждение начала референсной инсталляции;
подтверждение завершения референсной инсталляции;
отчеты о проведенных ИФТ, НТ;
отчет о проведении внутренней приемки;
отчет о результатах Выпускных испытаний;
решение о внедрении.

Реализация#
Для перехода на стадию "Реализация" заполняются атрибуты Реф. инсталляция и Наименование референсной инсталляции карточки версии продукта
Если в карточке продукта указан Solution Owner атрибуты заполняет Solution Owner
Если в карточке продукта не указан Solution Owner "Владелец продукта"/"Менеджер релиза"
Поле Наименование референсной инсталляции заполняется из справочника. Чтобы добавить необходимое значение в справочник, обратитесь к администратору системы.

Когда ВП/МР нажимает кнопку На согласование, система запускает процесс согласования, о чем говорят вращающиеся стрелки на панели текущего статуса справа от заголовка:

Этапы согласования можно просмотреть, наведя курсор на TimeLine:

Нажатие на TimeLine открывает окно с подробной информацией по прохождению согласования:

Версия продукта при переходе на стадию Реализация проходит согласование с:
Solution Owner (если указан в карточке продукта)
Владельцами Bundle Solution (если компонент из состава Mono Solution включен в состав Bundle Solution)
Менеджером внутренней приемки (если указан признак Поставка (продукты поставляются заказчикам)).

Для Программных Продуктов, поставка которых осуществляется в составе Bundle Solution, предусмотрено согласование только с Владельцем Продукта.
Карточка Версии Продукта переводится на стадию Реализация ВП/РП:
со стадии Планирование после согласования состава релиза;
с любой последующей стадии (кроме стадии Выпущен) по результатам согласования Запроса на Изменение.
На стадии Реализация атрибуты карточки фиксированы от изменений, внесение изменений в атрибуты карточки возможно только через процедуру Запрос на изменение.

Тестирование#
Переход на стадию Тестирование осуществляется по решению ВП:
со стадии Реализация;
с любой последующей стадии (до стадии Выпущен) по результатам согласования Запроса на Изменение.
ВП/МР нажимает кнопку На согласование и ВП подтверждает переход на стадию тестирование:
Для подтверждения ВП нажимает кнопку Передать на тестирование:

По завершении согласования карточка версии продукта переходит на стадию Тестирование, о чем говорит розовая панель Тестирование справа от заголовка карточки Версии продукта и синяя точка текущей стадии на TimeLine:

По завершении тестирования Mono/Bundle Solution переходит на стадию Внутренняя приемка, а Программные продукты - на стадию Выпуск.
Внутренняя приемка#
Решение о переходе на стадию Внутренняя приемка принимает ВП по завершении Тестирования функциональности. Для перехода необходимо:
Заполнить поле с сылкой на zip-архив програмного продукта в разделе общей информации продукта

Заполнить поля с сылками на протоколы и отчеты в разделе протоколы доп. атрибутов
ВП/МР для продукта, находящегося на стадии Тестирование, нажимает кнопку На согласование:


Выпускные испытания#
Решение о переходе на стадию Выпускные испытания принимает ВП по завершении Внутренней приемки и оформления протокола внутренней приемки.
ВП/МР загружает протокол внутренней приемки в разделе в разделе протоколы доп. атрибутов:

Далее ВП/МР нажимает кнопку На согласование, в открывшейся форме прикладывает файл отчета о проведении Внутренней приемки и подтверждает переход на стадию Выпускные испытания:

Выпуск#
Решение о переходе на стадию Выпуск принимает Владелец Продукта по завершении выпускных испытаний и оформления протокола Выпускных испытаний:


По результатам выпуска версии продукта Mono/Bundle Solution (в случае, если определена поставка в референсную инсталляцию) переходят на стадию Внедрение.
Для программных продуктов процесс выпуска релиза завершается, дистрибутив передается в Bundle Solution для включения его в состав поставки заказчику.
Внедрение#
На вкладке "Доп. атрибуты" в разделе "Дистрибутив" пользователь заполняет поле "zip-архив протоколов".

Данное поле должно содержать ссылку на репозиторий, в котором лежит zip-архив протоколов. При переводе статуса Выпуск во Внедрение передается дистрибутив джобой Notifier.
Если zip-архив с протоколами не удалось передать, то релиз не переводится в статус Внедрение, выводится соответствующее сообщение об ошибке.
ВП/МР в карточке Версии продукта нажимает кнопку [На согласование] и по готовности клиента к внедрению ВП/МР нажимает кнопку [Инициировать внедрение]:

В открывшемся диалоговом окне, приложив файл с информацией от клиента о начале установки Solution в референсную инсталляцию:

Далее ВП/МР подтверждает передачу дистрибутива Заказчику

Карточка вкрсии продукта переходит в статус "Внедрение"

Заввершение этапа "Внедрение"#
По завершении внедрения у заказчика версии Solution и после получения от заказчика протокола внедрения ВП/МР в карточке версии продукта нажимает кнопку [На согласование].
Если в карточке продукта указан Solution Owner он на вкладке "Доп. атрибуты" прикладывает протокол о внедрении и нажимает кнопку [Завершить внедрение] Если в карточке продукта не указан Solution Owner эти действия выполняет "Владелец продукта"/"Менеджер релиза".

В диалоговом окне указывает фактическую дату внедрения в референсную инсталляцию из протокола о внедрении и нажимает кнопку [OK]

Релиз переходит в статус Внедрен, карточка релиза блокируется от изменений:

Отмена внедрения#
Отмена внедрения возможна, когда продукт находится на стадии Внедрение. Для этого выполните следующие действия под учетной записью Владельца Продукта/Менеджера Релиза:
В карточке продукта нажмите кнопку На согласование:

В нижней части формы Карточки релиза нажмите кнопку Отменить внедрение:

Подтвердите отмену внедрения в референсную инсталляцию:

Релиз переходит в статус Внедрение отменено:

Запрос на изменение#
При переводе карточки Версии Продукта на стадию Реализация и последующие стадии система блокирует карточку Версии Продукта от внесения изменений в основные атрибуты карточки. Поля заблокированных атрибутов отображаются серым цветом. Для внесения изменений в заблокированные атрибуты карточки Версии Продукта ВП/МР создают Запрос На Изменение (ЗНИ).
Подробнее об управлении запросами на изменение смотрите в разделе Запросы на изменение
Отмена релиза#
Если принято решение о прекращении забот по релизу, для его отмены выполните следующие действия под учетной записью Владельца продукта/Менеджера релиза:
Создайте новый Запрос на изменение.
В запросе включите флаг Отмена релиза, заполните обязательные поля и нажмите кнопку Добавить.

Откроется окно с карточкой релиза с разблокированными полями, релиз будет переведен в статус Запрос на изменение.
Вернитесь в созданный Запрос на изменение и нажмите кнопку на согласование:

Будет запущен процесс согласования с Владельцем Продукта.
Если компонент, входящий в состав отменяемой версии продукта, входит в состав верии bundle solution то до отмены версии он должен быть исключен из версии bundle solution о чем будет выдано сообщение при отправке ЗНИ на согласование.

Нажмите кнопку Утвердить:

Систем выдаст сообщение о необходимости перенести связанные с версией продукта задачи Task-Tracker в другую версию продукта. Пользователь из раскрывающегося списка выбирает версию доступную для переноса и нажимает [ОК]

Карточка релиза закрывается от дальнейших изменений. Релиз переводится в статус Отменен:

из состава версии продукта удалены привязанные к версии продукта задачи.

Управление HotFix#
При переводе релиза на стадию "Планирование" в карточке проекта становится доступна вкладка Хот-фиксы:

Владелец продукта получает возможность создать HotFix, связанный с текущем релизом. Для этого Владелец продукта переходит в раздел Хот-фиксы и нажимает кнопку [+]:

Открывается форма создания новой версии HotFix. Справа от заголовка расположена панель версии релиза, с которой связан данный HotFix. Чтобы перейти в карточку релиза, нажмите на эту панель:

Владелец продукта заполняет обязательные поля (Номер релиза, Дата фиксации релиза, Дата выпуска) и нажимает кнопку Сохранить.
В разделе Хот-фиксы карточки Релиза появляется запись о созданном HotFix:

Также созданный HotFix можно найти в реестре Версий продуктов с установленным атрибутом Хот-фикс:

Дальнейшее ведение карточки HotFix аналогично ведению карточки Релиза и описано в разделах выше.
Статусы релизов#


| Стадия | Что происходит | Условия перехода на следующую стадию | Кто ответственный за перевод на следующую стадию | Согласующие | |
|---|---|---|---|---|---|
| 1 | Новый |
Создание новой версии продукта. На данной стадии заполняется базовая информация по версии продукта. При сохранении карточки релиза фиксируется продукт, для которого создается данная версия. Переход в статус: "Softbooking", Предварительное планирование, Планирование. |
РМ/ВП |
|
|
| 2 |
Softbooking (отсутствует у хот-фиксов) |
На данном этапе происходит предварительное планирование релизов (Softbooking), в соответствии с регламентом организации После согласования происходит фиксация предварительного состава. Менять состав и даты можно через Change Request |
|
РМ/ВП |
|
| 3 |
Softbooking завершен (отсутствует у хот-фиксов) |
В этом статусе находятся релизы, по которым сессия предварительного планирования была завершена и релиз зафиксирован в соответствующем поле в таск-трекере Переход в стадии: "Предварительное планирование", "Планирование", "Softbooking" |
|
РМ/ВП |
|
| 4 |
Предварительное планирование (отсутствует у хот-фиксов) |
На данном этапе происходит планирование ближайшего релиза, но еще без арх. проработок. Если продукт входит в состав бандла, то все изменения нужно производить с согласования ВП Бандла. Менять состав и даты можно через Change Request |
Дата фиксации состава релиза Дата готовности арх постановок в организации Дата согласования арх постановок с клиентом |
РМ/ВП |
|
| 5 | Планирование |
На данной стадии осуществляется планирование релиза. ВП/РМ вносят в карточку версии продукта данные по:
При переходе с данной стадии на стадию Реализации происходит Фиксация релиза, что должно соответствовать "Дате фиксации релиза". Ее дата фиксируется в поле "Дата фиксации" карточки релиза.
|
Внесение/изменение обязательной информации по:
|
РМ/ВП |
|
| 6 | Реализация | На стадии Реализация команда работает над реализацией заявленных функций. Осуществляется внутреннее системное тестирование компонентов. Осуществляется проверка на совместимость со сторонними продуктами. |
Ссылка на дистрибутив |
РМ/ВП |
|
| 7 | Тестирование | На данной стадии команда осуществляет интеграционное и нагрузочное тестирование версии всего продукта. | Протоколы ИФТ и НТ (в разделе Документы) | РМ/ВП |
|
| 8 | Внутренняя приемка |
На стадии внутренней приемки команда внутренней приемки выполняет следующие задачи:
При появлении критичных или блокирующих дефектов версия релиза возвращается Менеджером внутренней приемки на стадию Реализация/Тестирование |
Приложить протокол внутренней приемки (в разделе Документы)
|
РМ/ВП
|
|
| 9 | Выпускные испытания |
Осуществляются выпускные испытания версии продукта. По завершению выпускных испытаний релиз переводится на стадию Выпуск. При переходе с данной стадии на стадию Выпуск происходит Выпуск релиза, что должно соответствовать "Дате выпуска" |
Приложить протокол выпускных испытаний (в разделе Документы) | РМ/ВП |
|
| 10 | Выпуск |
Финальная стадия для релизов без внедрения ("Внедрение в референсную инсталляцию"="Нет"). Релиз становится доступен только для просмотра. С этой стадии дистрибутив данной версии релиза становится доступен для клиентов. С этого момента перевыпустить версию релиза нельзя - только выпустить к нему хот-фиксы Для релизов с внедрением ("Внедрение в референсную инсталляцию"="Да") происходит передача дистрибутива клиенту
|
Ссылка на дистрибутив | РМ/ВП |
|
| 11 | Внедрение |
При переходе с данной стадии на стадию Внедрен происходит Внедрение в референсную инсталляцию, что должно соответствовать "Дате референсной инсталляции" |
Документ, подтверждающий решение не внедрять данную версию релиза - при переводе в статус "Внедрение отменено"
|
РМ/ВП |
|
| 12 | Внедрение отменено |
В этот статус нужно переводить из статуса Внедрение в случае, если было принято решение не внедрять данный релиз после его выпуска.
|
Следующая стадия отсутствует |
|
|
| 13 | Внедрен |
Версия продукта внедрена в референсную инсталляцию (есть протокол ПСИ). Релиз завершен. Релиз становится доступен только для просмотра.
|
Следующая стадия отсутствует |
|
|
| 14 | Отменен |
На данную стадию переводит РМ/ВП. Владелец продукта - согласующий, если перевод инициировал РМ. В данную версию можно осуществить переход из любой стадии до стадии "Выпуск". При переводе на данную стадию нужно все задачи из scope релиза привязать к другим версиям релизов. |
Следующая стадия отсутствует |
|
|